Так она и поплывет.
Из м/ф «Приключения капитана Врунгеля»
В наших обзорах продукции тайваньской Compro Technology уже отмечался особый подход инженеров компании, результатом которого, как правило, является обязательное наличие каких-либо технических «изюминок», выгодно отличающих ее от конкурентов. За время, прошедшее с момента обзора ComproVideoMate Live USB2.0, бюджетные модели TV-тюнеров с интерфейсом USB 2.0 появились в ассортименте каждого уважающего себя производителя. К ним относится и возникшая на прилавках магазинов модель с необычным названием VideoMate For You/Stereo.
Комплект поставки
Театр начинается с вешалки, а любое устройство в retail-поставке — с оформления коробки. В очередной раз перед нами образец того, за что должны получать деньги дизайнеры. А качество материала заставит краснеть от стыда ответственных за упаковку сотрудников куда более именитых компаний.

В коробке находятся:
- Тюнер
- Пульт ДУ
- Кабель для подключения к линейному входу звуковой карты
- Экранированный кабель USB2.0
- CD с драйверами и программным обеспечением
- Руководство пользователя
Переходник RCA — антенный разъем, (такое подключение используется в PCI-тюнерах компании), видимо, попал к нам по ошибке, либо предназначен для несуществующей (пока?) модели с поддержкой FM.
Бюджетный характер тюнера сказался на комплекте поставки, дополнительное ПО, к сожалению, отсутствует.
Конструкция и спецификации
Отличительными особенностями этой модели являются
- Компактные габариты (11,5×9×2,9 см) и небольшой вес (190 грамм)
- Поддержка аудиоформатов BTSC and SAP (North America), EIAJ (Japanese), NICAM and A2/Dual (Europe)
- Питание по USB-кабелю
Традиционно, в фирменном ПО присутствует поддержка деинтерлейсинга, технология борьбы с шумом Noise Removal и программный антиалиазинг в разрешениях, больших, чем 640х480, Video Smoothing.
Дизайнеры фирмы показали себя с лучшей стороны и в том, что касается внешнего оформления. Полупрозрачный корпус с плавными обводами выглядит эффектно. В передней части можно увидеть ИК-приемник и два индикатора (питания и режима работы).

Сбоку находится полный комплект разъемов для подключения видео- и аудиоисточников. Отметим, что для передачи аудиопотока используется классическое подключение к линейному входу звуковой карты.

На задней стенке расположены USB-коннектор, антенный вход и разъем для подключения дополнительного источника питания. Как уже отмечалось выше, тюнер получает питание по USB, поэтому данный разъем выполняет страховочную функцию.

Перейдем к аппаратной части.
Реализация технологии Noise Removal в данном случае начинается на уровне компоновки. Отметим наличие двух конденсаторов большой емкости в цепи питания селектора (подобная схема нам встречалась у Behold TV 403 FM) и три стабилизатора питания, расположенные на обеих сторонах платы.
В отличие от конкурентов, применяющих малогабаритные селекторы или Silicon Tuner, разработчики установили полноразмерный ВЧ-блок LG TPI8PSB12D.

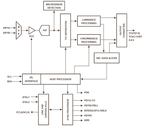
Главной отличительной особенностью VideoMate For You/Stereo является 9-битный АЦП TVP5150AM1 от Texas Instruments Incorporated, одним из преимуществ которого является низкое энергопотребление (115 мВт).

Блок-схема TVP5150AM1.

Подробное описание чипа в формате pdf можно скачать с сайта производителя.
На плате установлен отдельный демодулятор/аудиодекодер Philips TDA9874A.

Работа с интерфейсом USB 2.0 осуществляется с помощью контроллера EM2820 от EMPIA Technology Inc.

О качестве мы поговорим ниже, а вот побочным эффектом такой конструкции стал минимальный нагрев тюнера во время работы.
Конфигурация тестового компьютера
- Процессор Athlon 64 3000+
- Материнская плата ASUS K8V SE DELUXE (чипсет КТ800)
- Видеокарта ASUS RADEON 9800 XT 256MB
- Оперативная память 1 ГБ (512 МБ PC3200 от Samsung + 512 МБ PC3200 от Kingmax)
- Звуковая карта Creative Sound Blaster Live! 5.1
- TV- и FM-тюнер ECS EZ-TV (TVP3XP)
- Жесткий диск FUJITSU MPG3204AT E
- Жесткий диск 120GB Maxtor Plus9-6Y120M0 7200rpm SATA150 8mb
- Операционная система Windows XP Professional (SP1) ENG
Список эфирных каналов при тестировании

Настройка
Тестирование проводилось на последних, доступных на момент написания обзора, драйверах версии 1.0.0312.0 и ComproPVR версии 1.7.2.5.
После установки получаем следующее устройство в характерном для контроллеров от EMPIA разделе.
В системном трее появляются иконки программы дистанционного управления ComproRemote и программы для работы с тюнером ComproPVR.
Основные возможности программы CompoPVR описывались в обзорах Compro VideoMate TV Gold Plus и Compro VideoMate Live USB2.0. Остановимся на произошедших изменениях.

Отрадно, что Compro Technology, наконец-то, обрели представителя в России в лице компании ОЛДИ. В связи с этим, в ПО для работы с тюнером появилась поддержка русского языка. Понятно, что этим в настоящее время могут похвастаться многие производители, но мало кто проводил локализацию за такой короткий промежуток с момента выхода на российский рынок.
Смена производителя селектора, вызванная прекращением производства приемников серии MK2 в связи с пожаром на заводе Philips, не сказалась на приеме моих каналов. Практически полное ощущение работы ВЧ-модуля от Philips. Проблем на каналах с неуверенным приемом, характерных, например, для TCL2002MB-33F, не наблюдалось. Разве что при поиске обнаружилось больше лишних каналов.

Доступны настройки переворота изображения и опция маскировки «мусора» сверху и снизу Mask Lines.

В разделе записи появилась поддержка MPEG-4 с возможностью настройки параметров кодека (кнопка Set). Отметим, что шумоподавление при записи осуществляется силами TVP5150AM1.

Ранее мы обошли вниманием функцию Trouble Reporting System, суть которой состоит в отправке письма разработчикам с автоматизацией составления отчета о системе. Это требует, фактически, одного нажатия кнопки Support (в русском варианте кнопка называется информация).

Напомним о возможности отключения компьютера/перевода в ждущий режим по окончании процесса записи по расписанию,

а также об установках, отображаемых в названии записанного файла.

Сторонние приложения отнеслись к VideoMate For You/Stereo благосклонно, iuVCR и WinDVR 3.0 от InterVideo приняли его, как родного.
Качество
Что же, практически не к чему предъявить претензии. Разве что к едва заметным помехам на 50 канале (703,25 МГц).
Мои опасения по поводу разрешения вывода при использовании USB-контроллеров EMPIA, зародившиеся после обзора MSI VOX USB2.0 TV BOX, не подтвердились.
Захват производился с входа S-Video при воспроизведении тестового MPEG-2 файла DVD-проигрывателем BBK920S.
В режиме USB1.1 наблюдается ситуация, полностью аналогичная отмеченной нами в обзоре MSI VOX USB2.0 TV BOX.

Напомним, что это натуральный размер выводимого изображения.
Качество звука находится на достойном уровне.
Пульт ДУ
Дизайн и качество изготовления пульта оставляют большинство конкурентов далеко позади. Отдельного упоминания, безусловно, заслуживает реализация в тюнере с интерфейсом USB 2.0 управления сторонними приложениями с пульта ДУ(!). Хотя, в комплекте поставки отсутствует DVD-проигрыватель, пульт свободно работал с PowerDVD 5.0 от CyberLink Corp, на одной из предыдущих версий которого основан ComproDVD, поставляемый со старшими моделями этой фирмы.
Выводы
Оригинальная конструкция тюнера достойна соответствующей награды нашего сайта.

Плюсы
- Отличное качество исполнения
- Хорошее качество изображения и звука
- Поддержка стереозвука различных стандартов
- Хорошая чувствительность
- Хорошая экранировка
- Отсутствие необходимости во внешнем питании
- Деинтерлейсинг
- Timeshifting
- Предварительный просмотр Channel Surf
- Noise Removal и Video Smoothing
- Опция Mask Lines
- Поддержка MPEG-4
- Возможность отключения/перехода в спящий режим после окончания записи
- Полный комплект разъемов для подключения внешних источников
- Удобное программное обеспечение
- Многофункциональный пульт ДУ
- Стильный дизайн
- Оперативная поддержка со стороны производителя (функция
Trouble Reporting System)
Минусы
- Отсутствие FM-тюнера
- Передача аудиопотока с помощью отдельного кабеля
- Не очень удобно реализованная функция Snapshot
- Отсутствие настройки стандарта цветности для каждого канала
- Отсутствие дополнительного ПО в комплекте поставки
Следует признать, что Compro VideoMate For You/Stereo на сегодняшний день является одной из лучших моделей на рынке TV-тюнеров с интерфейсом USB 2.0. Хорошее качество изображения, устойчивый прием сигнала, поддержка стереозвука, изящный дизайн и многофункциональный пульт ДУ в сочетании с доступной ценой делают его на 100% достойным своего названия.
Средняя текущая цена (количество предложений) Compro VideoMate For You/Stereo в московской рознице: Н/Д(0)













