Часть первая
Редакция сайта не несет ответственности за любой возможный ущерб, включая косвенный, в результате следованиям рекомендациям в данной статье. Напоминаем, что любые самостоятельные изменения в оборудовании влекут потерю гарантии производителя.
СОДЕРЖАНИЕ
- Введение
- Вольтмод графического процессора
- Вольтмод памяти
- Результаты тестов: Serious Sam: The Second Encounter
- Результаты тестов: Code Creatures DEMO
- Результаты тестов: Unreal II
- Результаты тестов: 3DMark2001SE
- Результаты тестов: 3DMark03
- Выводы
Ни для кого не секрет, что производители видеокарт зачастую не раскрывают потенциал своей продукции полностью. Делается это по самым различным причинам — либо для того чтобы иметь запас по прочности, либо чтобы выпустить через некоторое время новый продукт с фактически той же начинкой, но улучшенными техническими характеристиками. Конечных пользователей мало волнует политика производителей — им важен сам продукт и его качества, но наверняка найдутся те, кто захочет снять «смирительную рубашку» со своей видеокарты. Эта повесть написана именно для них, но и остальные также смогут найти для себя в этом материале много интересного и ценного.
Сегодня мы будем выжимать сок из текущего флагмана линейки продукции ATI — видеокарты RADEON 9800XT в исполнении Sapphire. «Неужели вам не хватает мощности этой карты?» — подумают многие, и будут правы — любая компьютерная игра на текущий момент будет отлично работать на этой карте. Но летом в розничной продаже появятся видеокарты на базе чипов нового поколения — R420 от ATI и NV40 от nVidia, — а это в свою очередь означает, что цены на сегодняшних лидеров, среди которых и наш герой, значительно упадут. Поэтому покупка такой карты будет весьма выгодной. А если выжать из нее дополнительные мегагерцы, то к началу сезона Вы будете в полной готовности к борьбе с «новичками».
Теоретико-аналитические материалы и обзоры видеокарт, в которых рассматриваются функциональные особенности GPU
- Аналитический материал по особенностям архитектуры RADEON 9700 и Microsoft DirectX 9.0
- Базовый обзор ATI RADEON 9700 Pro 128MB
- Обзор Gigabyte MAYA II R9700Pro 128MB — производительность на новом стенде на базе Pentium 4 2.53 GHz, а также соперничество с новым драйвером 40.41 от NVIDIA
- Обзор Hercules 3D Prophet 9700 Pro 128MB — производительность нового драйвера CATALYST 2.3 в 3DMark2001 SE, бенчмарки Unreal Tournament 2003 DEMO final release
- Обзор PowerColor Evil Commando2 RADEON 9700 Pro 128MB — продолжение исследования производительности нового драйвера CATALYST 2.3 на базе игровых тестов, вопросы качества 3D-графики
- Экстремальный разгон Hercules 3D Prophet 9700 Pro на базе ATI RADEON 9700 Pro
- Обзор ATI RADEON 9500, 9700 и Gigabyte MAYA II RADEON 9500
- Sapphire Atlantis RADEON 9500 128MB а также тестирование видеокарт в DOOM III v.0.02
- Обзор ATI RADEON 9500 PRO 128MB
- Обзор Gigabyte MAYA II RADEON 9500 PRO и Hercules 3D Prophet 9500 PRO — более детальное исследование анизотропной фильтрации у RADEON 9700
- Обзор RADEON 7500, 8500, 9000/Pro, 9700 Pro производства Sapphire Technology, вопросы качества анизотропии у RADEON 9700
- Обзор HIS Excalibur RADEON 9700 PRO — Тестирование в DirectX 9.0 RC0
- Сводное тестирование ATI RADEON 9500 64MB, 9500 128MB, 9500 PRO, 9700 и 9700 PRO в DirectX 9.0: Часть 1 — Игровые тесты и 3DMark2001, а также Soft9700!
- Сводное тестирование ATI RADEON 9500 64MB, 9500 128MB, 9500 PRO, 9700 и 9700 PRO в DirectX 9.0: Часть 2 — Тестирование в DirectX 9.0 — синтетические тесты из RightMark 3D
- Обзор Sapphire Atlantis RADEON 9700 и RADEON 9700 PRO Ultimate Edition, вариант в стихотворной форме
- Обзор YUAN SmartVGA RADEON 9000 64MB и RADEON 9700 PRO
- Обзор видеокарт на базе продуктов ATI производства Connect3D
- Обзор ATI RADEON 9800 PRO 128MB
- Обзор HIS Excalibur RADEON 9500 128MB (128bit)
- Обзор ATI RADEON 9800 PRO PRO 128MB: Часть 1 — игровые тесты и производительность
- Обзор Hercules 3D Prophet 9800 PRO 128MB и Hercules 3D Prophet 7500 128MB, а также «разбор полетов» в свете скандала вокруг 3DMark03
- Обзор Hercules 3D Prophet 9800 PRO 128MB и Hercules 3D Prophet 7500 128MB (одной страницей)
- Обзор видеокарт на базе ATI RADEON 9200/9600/9600PRO/9800PRO производства Sapphire Technologies
- Обзор видеокарт на базе ATI RADEON 9800 PRO производства Connect3D, Gigabyte и CP.Technology
- Обзор Manli RADEON 9800 PRO 256MB на базе ATI RADEON 9800 PRO
- Обзор видеокарт на базе ATI RADEON 9800 PRO/9600 PRO производства Gigabyte, Hercules и Sapphire
- Обзор Sapphire Atlantis RADEON 9800 PRO 256MB Ultimate Edition на базе ATI RADEON 9800 PRO - вопросы качества графики в UT2003/Unreal II и др.играх, махинации с анизотропией
- Обзор видеокарт на базе ATI RADEON 9200/9600/9600 PRO/9800 PRO производства Connect3D
- Обзор TYAN Tachyon G9600 PRO 128MB на базе ATI RADEON 9800 PRO PRO
- Обзор видеокарт PowerColor RADEON 9600 PRO EZ 256MB, RADEON 9200SE 128MB, RADEON 7000 64MB
- Обзор Sapphire Atlantis RADEON 9200 PCI 64MB 64bit, Sapphire Atlantis RADEON 9200SE 128MB, Sapphire Atlantis RADEON 9800SE 128MB 128bit, Sapphire Atlantis RADEON 9800 128MB, Sapphire Atlantis RADEON 9800 PRO Lite 128MB, PowerColor RADEON 9800SE 128MB 256bit
- Обзор видеокарты Hercules 3D Prophet 9600 256MB на базе ATI RADEON 9600
- Обзор ATI RADEON 9800 XT 256MB
- Обзор видеокарты TYAN TACHYON G9800Pro-M 128MB на базе ATI RADEON 9800 PRO
- Обзор видеокарт на базе ATI RADEON 9200SE/9600SE/9600XT/9800XT производства ASUSTeK
- Обзор Sapphire Atlantis RADEON 9800XT 256MB и RADEON 9800SE 128bit
- Обзор Hercules RADEON 9800 XT 256MB 256MB: одностраничный вариант — вопросы качества в современных играх
- Обзор Hercules RADEON 9800 XT 256MB 256MB: многостраничный вариант — вопросы качества в современных играх
- Обзор Connect3D RADEON 9800 XT 256MB
- HIS Excalibur RADEON 9800/9800 PRO IceQ Platinum 128MB
- Экстремальный разгон ATI RADEON 9800 XT
- Обзор Sapphire Atlantis RADEON 9600 XT Ultimate, RADEON 9600 XT Fireblade и RADEON 9600SE
Мы будем заниматься преодолением некоторых трудностей, возникающих при разгоне видеокарт в целом и RADEON 9800XT, в частности. Такие проблемы проявляются в виде физического предела частоты работы, обусловленного технологическим процессом, недостаточного охлаждения и нехватки электропитания для работы столь мощных компонентов в предельных режимах. Ведь GPU R360, выполненный по 0,15 мкм техпроцессу и работающий на частоте 412 МГц и без того весьма горяч, а при дальнейшем повышении частоты в нелинейной зависимости повышаться и тепловыделение. Для обеспечения стабильности на повышенных частотах требуется повышения рабочего напряжения, что опять-таки влечет за собой повышенное тепловыделение.
Итак. Техпроцесс перебороть нельзя — законов физики никто не отменял. Борьбе с тепловыделением, заключающейся в установке более эффективных воздушных, жидкостных и, тем более, систем охлаждения на основе фазового перехода, можно посвятить не один обширный материал. Наш дальнейший разговор пойдет о таком важном аспекте, как повышении напряжения питания различных цепей — так называемом вольтмоддинге (voltmodding).
Эта тема освящается немалым количеством материалов в Сети. Тем не менее, я хочу сразу оговориться, что эта статья является информацией к сведению, а не руководством к действию, так как неправильный подход к столь серьезным вмешательствам в работу видеокарты может привести к необратимым повреждениям последней. Поэтому прежде чем вы начнете следовать нижеизложенным инструкциям, рекомендую ознакомиться с общими материалами по этой тематике. При изложении подразумевается, что читатель обладает минимальными знаниями по микроэлектронике и, хотя бы раз в жизни, пользовался паяльником. Разумеется, автор статьи не несет никакой ответственности за ваши действия с видеокартой, более того он вообще не несет ответственности за ваши действия.
Для проведения модификаций понадобятся:
- Паяльник на 10-30 ватт с тонким жалом.
- Тонкие провода (26 AWG и тоньше).
- Точные многооборотные подстроечные резисторы.
- Цифровой мультиметр.
Остальные принадлежности выбирайте по своему усмотрению.
Вольтмод графического процессора
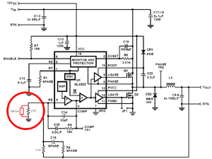
За напряжение на ядре отвечает двухфазный PWM (Pulse-Width Modulation) контроллер Fairchild FAN5240MTC.
Тем не менее, несмотря на рекомендуемую производителем контроллера разводку, кроме резистора (r1592) между 18 выводом и результирующим выводом напряжения, имеется резистор (r1597) между 17 (VCoreD) и 18 (VCore+) выводами (Рис. 3).
VGPU=1.40*(1+r1592/r1597). Номиналы сопротивлений r1592 и r1597 равны 432 и 1620 Ом соответственно. Подставив эти значения в указанную формулу, получается, что подводимое к графическому процессору напряжение равно 1,77VDC, что подтверждается непосредственным измерением. Очевидно, что для поднятия напряжения на ядре, необходимо уменьшить номинал сопротивления r1597.
Самый простой способ — припаять подстроечный резистор на 20КОм параллельно r1597. Надо отметить, что из-за малых размеров этого резистора возрастает вероятность того, что он просто отпаяется. Поэтому лучше всего один из контактов резистора припаять к r1597 в точке, отмеченной синим, а второй контакт — к r1592 в точке, отмеченной зеленым. Естественно, припаиваемые контакты подстроечного резистора должны обеспечивать максимальное сопротивление между собой. В итоге должно получится напряжение около 1.80VDC. Наиболее удобная контрольная точка измерения напряжения на ядре указана на рисунке.
Вольтмод памяти
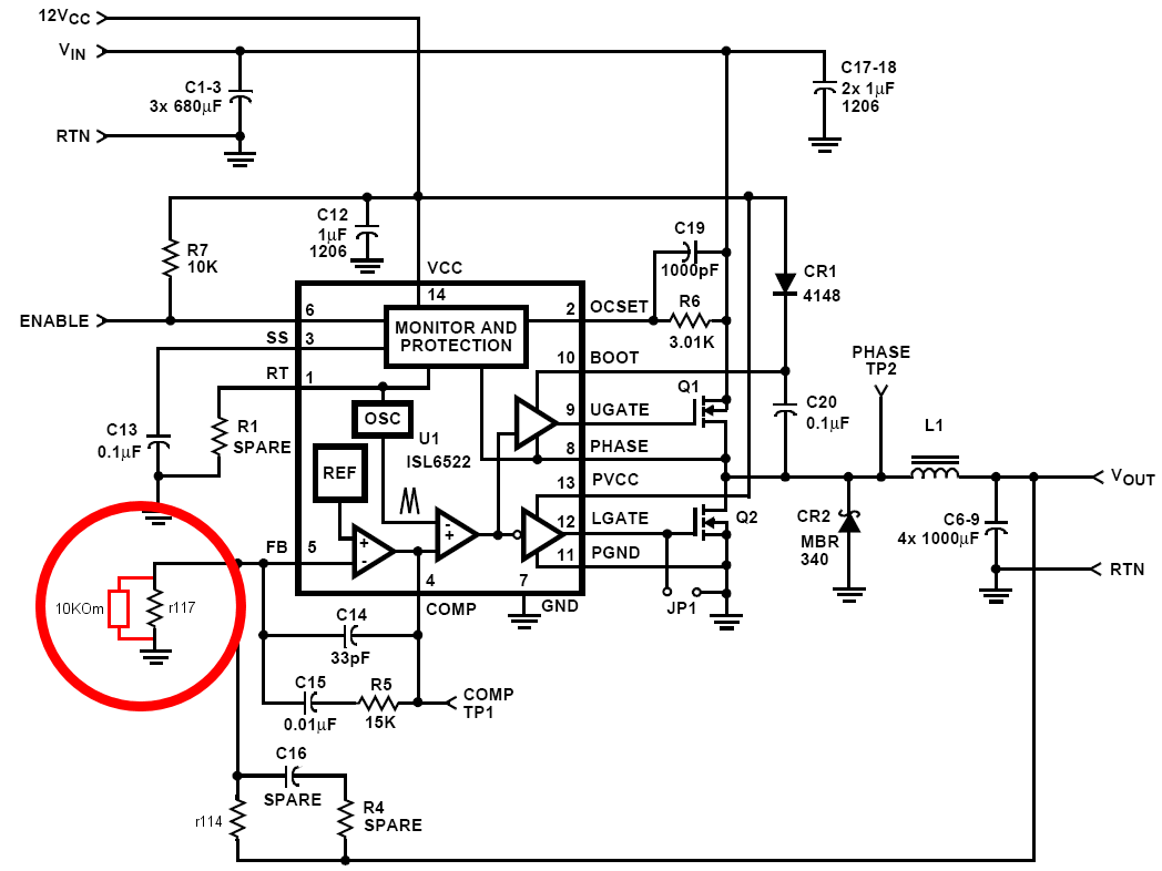
Напряжение на памяти регулируется довольно распространенным контроллером IS6522CB от Intersil.
VMem=0.8*(1+r114/r117). Номиналы R114 и R117 равны соответственно 1330 и 562 Ом. Подставив значения в формулу, получается, что на память подается напряжение 2.69VDC (измеренное — 2.68VDC). Надо заметить, что чипы памяти, используемые на данной карте, рассчитаны на работу при напряжении 2.80±0.15VDC. То есть напряжение явно занижено.
Очевидно, что для увеличения напряжения, подаваемого на память необходимо уменьшить номинал R117. Для этого необходимо припаять подстроечный резистор на 10КОм между 5 выводом контроллера и землей, в качестве которой можно использовать, как 7 вывод микросхемы, так и, к примеру, соответствующий контакт разъема питания (на рисунке используемые выводы отмечены синим и зеленым, а точка контроля напряжения — желтым).
Оптимальное напряжение находится около отметки 2.95±0.05VDC. Дальнейшее повышение напряжения не дает положительного эффекта, более того появляются артефакты. Повышать его имеет смысл, если изменить (не обязательно повысить) напряжения, питающие входные и выходные каскады памяти, но об этом в следующей части статьи.
А сейчас мы представим мини-фоторепортаж, как все происходило, и что получилось:
Результаты
Конфигурация тестового стенда:
- Компьютер на базе Pentium 4 2800 MHz:
- процессор Intel Pentium 4 2.8C@3.64 (260*14);
- системная плата ASUS P4C800-E Deluxe;
- оперативная память OCZ Premier Series 2x256MB @ 208MHz 2-2-3-5;
- операционная система Windows XP SP1; DirectX 9.0b;
- драйверы ATI версии CATALYST 4.4.
- Блок питания — Thermaltake 420W
VSync отключен, технология S3TC ОТКЛЮЧЕНА в приложениях.
Результаты тестов
В качестве инструментария мы использовали:
- Serious Sam: The Second Encounter v.1.07 (Croteam/GodGames) — OpenGL, мультитекстурирование, Grand Cathedral demo, настройки тестирования: quality, S3TC OFF
- Code Creatures Benchmark Pro (CodeCult) — игровой тест, демонстрирующий работу платы в DirectX 8.1, Shaders, HW T&L.
- Unreal II: The Awakening (Legend Ent./Epic Games) — Direct3D, Vertex Shaders, Hardware T&L, Dot3, cube texturing, качество по умолчанию
- 3DMark2001SE (MadOnion) — DirectX8.1
- 3DMark03 v.3.40(FutureMark) — DirectX9.0
Serious Sam: The Second Encounter



Code Creatures



Unreal II



3DMark2001SE

3DMark03

Выводы
Описанные модификации — это единственная возможность достичь высоких частот работы ядра и памяти. Думаю, энтузиасты не упустят возможности раскрыть потенциал такой удачной видеокарты. Не надо забывать, что мегагерцы не бывают лишними.















