болезнь, средство выживания,
сумасшествие, суть жизни
(нужное подчеркнуть)»
1. Что такое вольтмод?
Ответить на вопрос, является ли вольтмод спасением в тяжелых условиях, когда возрастают требования игр к компьютерному железу (в частности, к видеоадаптерам); или это одна из возможностей выжать из своей видеокарты пару сотен лишних попугаев и получить пару десятков FPS в играх, не так просто, как кажется на первый взгляд. Рассматриваемая видеокарта показывает достойный уровень производительности на сегодняшний день во всех существующих играх, поэтому для неё наиболее приемлем второй вариант. Если рассматривать видеокарты более низкого уровня, то подобная модификация для них является дополнительным способом получения пары кадров, столь необходимых для нормального геймплея.
Что такое вольтмод с технической точки зрения? Это попытка увеличения разгонного потенциала видеокарты путем изменения ее внутренних рабочих напряжений (напряжения питания памяти, видеопроцессора, цепей ввода-вывода). Именно ПОПЫТКА, потому что даже применение таких мер не дает 100-процентной гарантии улучшения разгоняемости платы. По принципу действия процедура аналогична той, которую многие из нас проводят для процессора и памяти (путем повышения питания через БИОС). Только в случае видеокарт ввиду отсутствия программных средств управления напряжением, приходится физически дорабатывать видеоадаптер (подробно об этом ниже). Ну что ж, разобравшись с главным термином, двигаемся дальше.
2. Зачем это надо?
Как отмечалось выше, для данной видеокарты вольтмод есть ни что иное, как средство раскрытия разгонного потенциала, потому что производительность в игровых приложениях не является в данном случае критичной.
Предпосылки вольтмода:
- Не разгонять компьютерное железо все равно, что хранить деньги в 3-х литровой банке;
- Желание увеличить производительность путем недорогих преобразований;
- Спортивный интерес к подобным переделкам;
- Стандартный принцип оверклокера: получить большее за меньшие деньги.
Сразу нужно оговориться, что целью данного мероприятия был не экстремальный разгон видеокарты с целью посмотреть максимальный потенциал ядра и памяти (с применением всякого рода охладителей на жидком азоте, фреоне и др.), а получение максимально быстрой системы, пригодной для использования в любом домашнем компьютере.
Теперь обо всем по порядку.
3. Необходимые материалы и инструменты
Приведенный ниже перечень лишь показывает набор, использованный нами для данного процесса, и не является эталонным. Практически любой компонент может быть заменен по вашему усмотрению.
Перечень материалов и инструментов (с комментариями):
- Наличие нормальных рук (если таковые отсутствуют, то убедительная просьба весь дальнейший материал воспринимать, как художественную литературу);
- Паяльник 25 Вт (можно больше, но не намного);
- Пара проводов;
- Пара точных переменных резисторов;
- Огромное количество МЛТ резисторов разного номинала;
- Тестер (не человек, а аппарат :-) (прим. редактора), желательно цифровой;
- Паста КПТ-8 (использовалась в качестве термоинтерфейса между радиаторами и микросхемами).
Кроме перечисленного выше, понадобится немалое количество документации и принципиальных схем (подробнее об этом ниже).
Перед проведением вольтмода необходимо обеспечить эффективное…
4. Предварительное тестирование
Наконец пришло время подробно познакомиться с характеристиками и возможностями видеокарты. В данном пункте рассматривается производительность видеокарты, которую вы достаете из коробки. Результаты тестов будут использованы в дальнейшем для определения разницы производительности видеокарты до и после разгона.
Итак, обо всем по порядку:

Рис. 1. Видеокарта Sapphire RADEON 9700 с референсным дизайном печатной платы
Характеристики видеокарты:
- Видеопроцессор: R300
- Видеопамять: 128 Мб, Infenion 3,3 нс, интерфейс 256 бит, упаковка BGA
- Частота видеопроцессора: 275 МГц
- Частота видеопамяти: 540 МГц
Параметры системы для тестирования:
- Процессор: AMD Athlon XP Barton 2500+@3200+ (10,5х210Мгц)
- Материнская плата: EPOX 8RDA3+ (драйвер v. 2.64, БИОС от 27.08.03)
- Cooler Zalman 6000-CU
- Память: 2х256 Мб M. Tec PC3200 (CAS Latency 2) Шина 210 Мгц
- HDD Seagate ST380011A 80 Gb, 7200 Rpm
- Звуковая карта: Creative SB Live 5.1 (драйвер KX v. 3536)
- Драйвер для видеокарты: Catalyst 3.10
- Операционная система: Windows XP + SP2 v. 1204
Переходим непосредственно к тестированию:
Для проведения тестов были выбраны следующие приложения:
- 3DMark 2003 v.340, как тест, напрямую зависящий от скорости видеокарты, на котором отчетливо видны любые изменения частот.
- Quake 3 Arena ver. 1.32 (для определения прироста от разгона видеокарты в старых приложениях).
- Unreal Tournament 2003 (для определения прироста от разгона видеокарты в новых приложениях).
- 3DMark 2001 SE v330, как тест для проверки роста скорости приложений, использующих технологии DirectX7 и DirectX8.
Специального акцента на тестировании производительности не делалось, так как целью данного тестирования было определение оправданности модификации видеокарты. В связи с этим условия тестирования были абсолютно обычные: работающие приложения (Apache, Ftp server, VirtualCD, PowerStrip, LanChat, CdSlow) из памяти не выгружались.
Примечание:
Режимы для тестирования в Quake 3 Arena:
- 1600х1200х32 highest quality + 6хАА + 16хАФ
- 1600х1200х32 highest quality
Режимы для тестирования в Unreal Tournament 2003:
- 1152х864х32 highest quality
Режим для тестирования в 3DMark 2003 v.340 и 3DMark 2001 SE v.330: по умолчанию
Итак, результаты тестов на частотах 275/540:
- 3DMark2003:

Рис. 2. Результаты 3DMark 2003 на частотах 275/540
- 2. Quake 3 Arena ver. 1.32 (demo0000 map dm17):

Рис. 3. Результаты Quake3 Arena на частотах 275/540
- 3. Unreal Tournament 2003:

Рис. 4. Результаты Unreal Tournament 2003 на частотах 275/540
- 4. 3DMark 2001 SE:

Рис. 5. Результаты 3DMark 2001 SE
5. Охлаждение
На данной видеокарте на видеопроцессоре установлена следующая система охлаждения:

Рис. 6. Стандартная система охлаждения
При своих невнушительных размерах данная система способна обеспечить охлаждение видеопроцессора на штатных частотах, благодаря тому, что отвод воздушного потока производится по всем плоскостям. Конечно, для разгона размеров радиатора недостаточно. Также, не лишен недостатков и вентилятор: малый размер и высокие обороты делают его очень шумным. Кроме того, у данного образца видеокарты вентилятор оказался низкокачественного изготовления и спустя 2 месяца работы стал заглушать работу всех других вентиляторов системы и издавать очень неприятные звуки.
На видеопамяти охлаждение отсутствовало, как класс.
Учитывая все особенности расположения деталей на плате, приступим к проектированию и изготовлению охлаждения.
5.1. Материалы
За основу нового радиатора для видеопроцессора был взят радиатор от Vulcano 6 Cu производства Thermaltake. Этот радиатор был выбран именно потому, что он практически идеально подходит по размерам, имеет большую медную, впрессованную в основание, вставку, что обеспечит нам лучший отвод тепла от GPU. Второй причиной, по которой был выбран именно этот радиатор, является его низкая стоимость.

Рис. 7. Радиатор для видеопроцессора
Размер радиатора (без учета вентилятора) — 80*40*62 мм.
В качестве материала для охлаждения видеопамяти был выбран медный кулер фирмы AVC model C6010B12H. Так как видеопамять планируется разогнать до максимальных значений, то такое действие значительно увеличит тепловыделение микросхем. Следовательно, нам необходима эффективная пассивная (для снижения уровня шума) система охлаждения, поэтому наш выбор пал на недорогой медный радиатор.

Рис. 8. Радиатор для видеопамяти
5.2. Проектирование, изготовление, установка
Закончив с выбором материалов, приступаем к проектированию системы охлаждения.
Перед установкой радиатора на плату, его высота была уменьшена ровно на половину — до 20мм. Данной высоты будет вполне достаточно для эффективного охлаждения, а получившаяся конструкция не будет занимать ни одного свободного PCI-слота. Последнее утверждение справедливо только для тех материнских плат, у которых первый PCI-слот ориентирован вверх. (EPOX 8RDA3+). У материнских плат такого типа расстояние между слотом AGP и первым слотом PCI 35 мм. В подошве радиатора были сделаны углубления под выступающие детали. Размер и местоположение углублений определяется в большинстве случаев опытным путем из-за различий в дизайне печатных плат, номиналах (а как следствие и размерах) используемых деталей и в их расположении.
После первой установки радиатора на плату, обнаружилось, что металлическая рамка, защищающая чип от случайных сколов, приклеена неравномерно. Из-за этого радиатор, опираясь на рамку, не плотно прилегает к чипу, что приводит к быстрому перегреву видеопроцессора вследствие недостаточного отвода тепла. Рамку было решено не удалять, так как при этом существует большая вероятность повредить видеопроцессор. Было решено сделать выступ размером 0,5 мм на подошве радиатора путем фрезеровки. Вот что получилось:

Рис. 9. Радиатор для видеопроцессора после фрезеровки
После этого, получившаяся подложка была отполирована до блеска, и радиатор стал плотно прилегать к видеопроцессору. После этого видеокарта заработала стабильно. На радиатор был прикреплен вентилятор от вышеупомянутого кулера AVC (вентилятор оказался очень высококачественным):

Рис. 10. Кулер в сборе после установки на видеокарту
ПРИМЕЧАНИЕ! Обратите внимание на то, что вентилятор максимально смещен относительно кристалла видеопроцессора настолько, насколько этого позволяют размеры радиатора. Это сделано для того, чтобы исключить нахождение мертвой зоны вентилятора (место под центром вентилятора, где поток воздуха практически отсутствует) над кристаллом и обдувать последний большим потоком воздуха (который увеличивается по мере удаления от центра вентилятора).
Крепление радиатора осуществляется болтами через стандартные отверстия в плате видеоадаптера. О системе прижима радиатора к плате следует поговорить отдельно.
С обратной стороны платы на болт в описанной ниже последовательности надеваются:
- Виниловая шайба (обеспечивает электроизоляцию системы крепежа радиатора от элементов платы видеоадаптера и равномерного распределения нагрузки, создаваемой весом радиатора на плату);
- Металлическая шайба (для защиты виниловой шайбы от повреждений, возможных при ее контакте с пружиной);
- Собственно пружина (служит для равномерного распределения нагрузок на кристалл видеопроцессора);
- Еще одна металлическая шайба (исключает возможность срыва пружины и упрощает закручивание гайки);
- Гайка (фиксация всей конструкции).

Рис. 11. Система крепления радиатора видеопроцессора
Приступаем к изготовлению радиаторов для видеопамяти.
Из радиатора AVC было изготовлено (путем распила) восемь меньших радиаторов, каждый чуть превышал по размеру микросхемы видеопамяти. Оставшаяся часть медного радиатора была использована в качестве охлаждения для стабилизатора питания видеопроцессора.
Единственной проблемой при установке радиаторов было их крепление.
Приклеивать к корпусу микросхемы не хотелось, потому что в данном случае при попытке снять радиаторы, возникли бы проблемы. В ходе долгих раздумий был выбран способ крепления с помощью клипс. Принцип их действия основывается на эффекте "памяти металла", который заключается в следующем: после придания металлу определенной формы, полученной путем изгибания и последующего его разгибания в разумны пределах, он будет возвращаться к исходному состоянию (к состоянию, в котором он находился до разгибания). Для организации крепления была использована медная проволока диаметром 2 мм. Концы изогнутой клипсы прижимают радиаторы, установленные на память с противоположных сторон. Результат проделанной работы виден на снимках:

Рис. 12-14. Система охлаждения видеопамяти
Далее необходимо обеспечить эффективное охлаждение микросхем преобразователя питания видеопроцессора (так как в результате разгона возрастает энергопотребление видеокарты, что, следовательно, ведет к нагреву стабилизирующих микросхем). Для этого необходимо снять штатную теплораспределительную алюминиевую пластинку. ВНИМАНИЕ! Снимать нужно очень осторожно, так как пластина приклеена к микросхемам термоклеем. Во время этой процедуры существует огромная вероятность повредить микросхемы, что и произошло в нашем случае — одна из четырех микросхем преобразователя осталась на радиаторе, в результате чего видеокарта мгновенно потеряла работоспособность. Более того, найти оригинальную микросхему на замену очень проблематично, если не невозможно. Выход был найден путем использования приблизительного аналога (наиболее соответствовавшего характеристикам вышедшей из строя микросхемы) от сгоревшей видеокарты GF3Ti200 128 Мб (ABIT Siluro). После восстановления работоспособности видеокарты на преобразователь напряжения был установлен медный радиатор, подложка которого была обработана соответствующим образом (в данном случае — высверливанием), чтобы не мешать установленным на плате радиоэлементам. В качестве системы крепления был использован монтажный хомут. Результат виден на фото:

Рис. 15. Система охлаждения преобразователя питания
Закончив установку системы охлаждения, переходим к процессу вольтмоддинга.
6. Непосредственно процесс
6.1. Подготовка
Для вольтмода нам понадобится паяльник, цифровой мультиметр с внутренним сопротивлением не менее 10 Мом. Это нужно для исключения погрешности измерений, вносимой самим мультиметром. Нами был использован MASTECH MY-65. Провод (лучше использовать жгут из трех проводов, т.к. в этом случае соединение с контрольными точками более надежное и легкодоступное), два точных (желательно проволочных из-за малого шага изменения сопротивления) переменных резистора, точность самих резисторов желательно выбрать в пределах от 1-10%, номинал от 30 до 100 кОм.
Определившись с материалами, приступаем к вольтмоду памяти, но сначала важное примечание.
ПРИМЕЧАНИЕ! Теоретические максимальные значения частот памяти в мегагерцах можно получить, разделив 1000 на время выборки памяти в наносекундах. В нашем случае скорости выборки памяти составляет 3.3 нс, следовательно максимальная теоретическая рабочая частота будет равна 303 МГц или с учетом того, что память ДДР 606 МГц. Без повышения питания стабильная максимальная рабочая частота памяти составляла 570 МГц, что ниже предела. Подобные наблюдения позволяют сделать вывод о том, что напряжение на памяти занижено фирмой-производителем для разграничения сегментов рынка. То, что в результате вольтмода, рабочие частоты памяти оказались выше теоретических — не более чем успех конкретного экземпляра. Так что, если программными средствами память на вашей видеокарте удается разогнать до частот, близких к теоретическим предельным, вам стоит еще раз задуматься об оправданности вольтмода (из практики: при подобной модификации рабочие частоты почти всегда получаются выше теоретических).
6.2. Вольтмод памяти
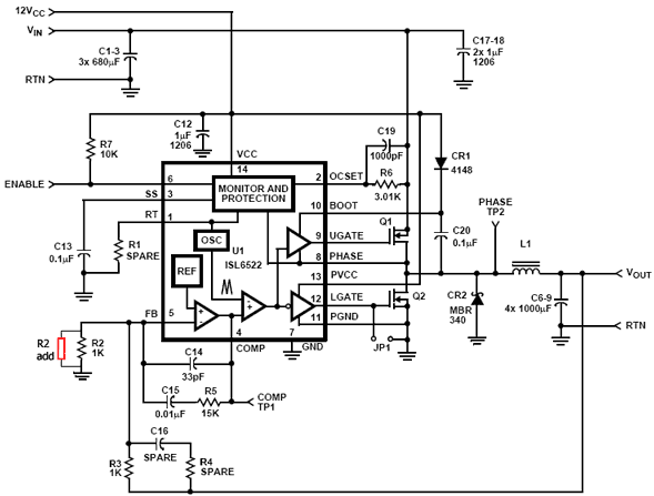
Вольтмод памяти в нашем случае был мотивирован недостаточным разгоном памяти при штатном напряжении питания, которое перед началом операции НЕОБХОДИМО измерить. Для этого обратимся к документации фирм производителей, в нашем случае это ШИМ контролер питания внутренних цепей видео памяти ISL6522 (см. рис. 16) производства ![]()
Для измерения нужно припаять провода к выводам 8 (+ внутренние цепи (VDD) микросхем памяти), 7 (GND-общий) и 5 (между 5 и 7 выводами припаивается шунтирующий (на начальной стадии настройки и подбора сопротивления — переменный) резистор).
Напряжение замеряется между выводами 7 и 8, в НАШЕМ случае оно составило 2.8V. НЕ РЕКОМЕНДУЕТСЯ при модификации своей видеокарты руководствоваться численными значениями напряжений, полученными в данной статье, потому что они могут (скорее всего, и будут) отличаться — все зависит от фирмы-производителя видеокарты и установленной на нее памяти. Зачастую разница бывает в одинаковых видеокартах из разных партий.
Выходное напряжение внутренних цепей питания микросхем памяти задается соотношением сопротивлений резисторов в цепи обратной связи. Для повышения напряжения питания достаточно лишь изменить это соотношение, припаяв дополнительный шунтирующий резистор, после этого напряжение на выводе обратной связи падает и контроллер, сравнивая полученное напряжение с референсным, повышает его до нужной ему величины, хотя, на самом деле, напряжение получается завышенным.

Рис. 16. Референсная схема включения ШИМ контроллера ISL6522 (Красным цветом на схеме показан резистор, который нужно припаять в качестве шунтирующего)
В качестве переменного резистора был выбран проволочный резистор с сопротивлением 47 кОм и допуском 10%.
ВНИМАНИЕ! Во время повышения питания, как на памяти, так и на видеопроцессоре, рекомендуется последовательно переменному резистору припаять постоянный сопротивлением от 1.5 до 2 кОм. Т.к. без дополнительного резистора существует вероятность установки малого сопротивления переменного резистора во время его регулировки, что в свою очередь вызовет чрезмерное повышение питания на соответствующих узлах. Эти меры позволят избежать выхода из строя видеокарты.
После всех проделанных операций перейдем к самому главному — поднятию напряжения.
Операцию замера и подбора параметров необходимо производить с особой аккуратностью, т.к. данные цепи очень чувствительны к наводкам любого вида и малейшее неаккуратное прикосновение к оголенным проводам приведет к зависанию видеокарты, и вам лишний раз придется выключать компьютер (именно выключать, потому что простая перезагрузка не помогает). Поднятие напряжения нужно обязательно контролировать мультиметром, поднимать следует мелкими порциями уменьшая сопротивление переменного резистора и, если вы не припаивали дополнительное сопротивление последовательно с переменным, каждый раз контролируя сопротивление переменного резистора. Максимальное значение, до которого следует поднимать напряжение на большинстве микросхем памяти, составляет 3.2- 3.3V. Можно и больше, но это на ваш страх и риск. При более высоком поднятии напряжения, пассивного охлаждения видеопамяти может и не хватить. Для нашей видеокарты конечное выходное напряжение внутренних каскадов питания микросхем памяти составило 3.28V — разумный, в нашем случае, компромисс между опасностью выхода памяти из строя и возможностями разгона. После установки напряжения необходимо произвести ряд тестов с поднятыми частотами памяти, после чего, если все прошло нормально, следует отпаять, измерить установленное сопротивление и подобрать в качестве замены аналогичный номинал МЛТ резисторов (при невозможности точно подобрать номинал путем использования одного резистора, можно воспользоваться параллельным или последовательным соединением 2-х или более резисторов). Конструкцию резисторов желательно поместить в защитный кембрик. Вот как выглядит соответствующая область видеокарты после проведения работ:

Рис. 17. Вид модифицированной схемы питания видеопамяти
6.3. Вольтмод GPU
Для повышения стабильности работы видеопроцессора на завышенных частотах и для исключения появления артефактов при разгоне при штатных параметрах питания (в нашем случае в виде шахматной доски и искажении формы некоторых 3D объектов в отдельных частях экрана) необходимо повысить напряжение питания графического процессора.
Различия процесса вольтмода графического процессора от вольтмода памяти заключается в том, что подъем напряжения осуществляется на другой микросхеме контроллера питания. При этом также меняются номинал шунтирующего резистора и расположение контрольных точек.
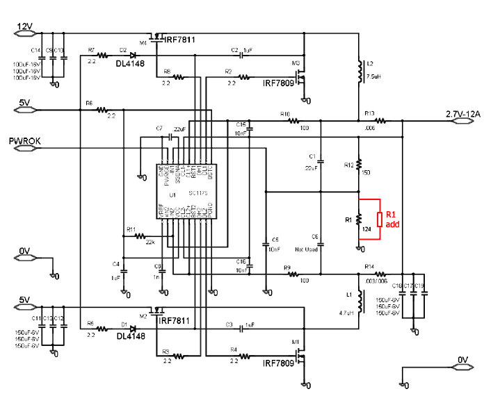
Безопасные пределы повышения напряжения составляют 10 — 30% от номинального значения. Стандартное напряжение питания в большинстве случаев составляет 1,5В. За стабилизацию и регулировку этого напряжения отвечает сдвоенный синхронный контроллер постоянного напряжения малой мощности с совмещенными цепями токов SC1175 производства компании ![]()
Как уже было сказано, микросхема имеет два независимых канала регулировки и стабилизации напряжения, но в данном случае они включены параллельно:

Рис. 18. Типовая схема с параллельным включением каналов. (На схеме показано место подключения шунтирующего резистора)

Рис. 19. Расположение выводов микросхемы SC1175
Рассчитать сопротивление полученного резистора можно по формуле:
R1 = (R1xR1доп.) / (R1+R1доп.)
Vout=1,25 x (1+R12/R1)
Минусом такого расчета является то, что из-за наличия конденсаторов большой емкости на выходе преобразователя, чтобы можно было измерить сопротивление, необходимо отпаивать резисторы с платы.
Меры предосторожности и принцип действий при подъеме питания такие же, как при вольтмоде памяти.
Если после вольтмода и включения видеокарты на экране появится белая рябь, это означает, что на графический процессор подано слишком большое напряжение, которое за небольшой промежуток времени может привести к необратимым процессам и изменению структуры (повреждению внутренних цепей, выгоранию отдельных частей кристалла) графического ядра.
Для изменения напряжения и его контроля к выводам 16 (+выходных каскадов преобразователя), 18 (вывод обратной связи, на котором задается напряжение путем изменения сопротивления резисторов, между этим выводом и выводом 20 припаивается шунтирующий резистор) и 20(GND-общий), необходимо припаять провода.
Измерение напряжения производится между 16 и 20 выводом микросхемы питания SC1175.
Выходное напряжение, как у микросхемы ISL6522, задается соотношением резисторов в цепи обратной связи. Шунтирующий резистор припаивается между выводами 18 и 20.
НАПОМИНАЕМ! Как и в случае вольтмодом памяти, последовательно с переменным резистором необходимо припаять ограничивающий резистор сопротивлением от 1,5 до 2 кОм.
Поднятие напряжения необходимо постоянно контролировать и каждое его повышение должно сопровождаться тестированием видеокарты на работоспособность в целом.
Конечное напряжение на графическом процессоре и сопротивление шунтирующего резистора определяется по достижении необходимого результата или максимальной рабочей частоты графического процессора. В нашем случае напряжение составило 1,65V, а величина сопротивления 9.1 кОм
С напряжением в 1,65V, что больше номинального на 10%, удалось достичь очень хороших результатов, но об этом подробно будет рассказано ниже… А вот так выглядит область платы видеоадаптера после вольтмода графического процессора:

Рис. 20. Вид модифицированной схемы питания GPU
6.4. Разгон и результаты
В итоге после проведения всех работ наша видеокарта стала выглядеть следующим образом:

Рис. 21. Модифицированная видеокарта. Вид спереди

Рис. 22. Модифицированная видеокарта. Вид сзади
Вот так выглядит система с установленной в нее видеокартой:

Рис. 23. Система в сборе
Критерий, по которому оценивалась стабильная работа видеокарты при разгоне: успешное 3-х кратное прохождение и отсутствие артефактов в тесте 3DMark 2003, после чего 4-х кратное прохождение и отсутствие артефактов в тесте Mother Nature (это самый тяжелый тест, на котором раньше всего проявляется нестабильная работа).
По результатам данных прогонов частоты, на которых видеокарта стабильно работала, оказались следующими:
- Частота видеопроцессора: 400 Мгц.
- Частота видеопамяти: 620 Мгц.
Примечание: как оказалось, тестов для проверки стабильности в 3DMark 2003 оказалось недостаточно, так как сначала были определены стабильные частоты 410/635. Тестовый пакет проходил указанное количество раз стабильно и безо всякого рода артефактов. Однако в играх после 20-30 минут стабильно появлялись искажения. В результате этого, пришлось откатиться назад по частотам.
Полюбовавшись на внешний вид видеокарты после всех переделок, переходим к тестам производительности: (поскольку теперь есть возможность провести сравнение производительности не разогнанной видеокарты с разогнанной, результаты обоих тестов сведем в диаграммы)
- 3DMark2003:

Рис. 24. Результаты 3DMark 2003 на частотах 400/620

Рис. 25. Сравнение результатов 3DMark 2003

Рис. 26. Сравнение результатов 3DMark 2003 в GT1

Рис. 27. Сравнение результатов 3DMark 2003 в различных тестах

Рис. 28. Сравнение результатов 3DMark 2003 в тесте Fill Rate
- Quake 3 Arena ver. 1.32 (demo0000 map dm17):

Рис. 29. Сравнение результатов в Quake 3 Arena
- Unreal Tournament 2003:

Рис. 30. Сравнение результатов в Unreal Tournament 2003
- 3DMark 2001 SE:

Рис. 31. Результаты 3DMark 2001 SE на частотах 400/620

Рис. 32. Сравнение результатов 3DMark 2001 SE
Подведем итоги разгона:
Общий прирост производительности в 3DMark 2003 составил 27%.
Прирост производительности по отдельным тестам:
- Wings Of Fury — 13%
- Battle Of Proxycon — 30%
- Troll's Lair — 17%
- Mother Nature — 39,5%
- Vertex Shader — 42,9%
- Pixel Shader 2.0 — 26,5%
- Ragtroll — 30,6%
- Fill Rate (Single-Texturing) — 52,8%
- Fill Rate (Multi-Texturing) — 63,7%
Прирост в Quake 3 Arena составил:
- Highest quality + 6хАА + 16хАФ — 33,8%
- Highest quality — 26,3%
Прирост в Unreal Tournament 2003:
- Botmatch antalus: min — 10,5%; average — 1,4%; max — 4,4%;
- Flyby antalus: min — 10,4%; average — 12,8%; max — 55,5%;
Общий прирост производительности в 3DMark 2001 SE составил 18,6%.
Производительность отдельных тестов пакета 3DMark 2001 SE не рассматривалась
В общем, по результатам разгона видеокарты прирост производительности в среднем составил 25-30% во всех приложениях. По итогам тестирования в 3DMark 2003 сложилась довольно логичная картина производительности: чем более тяжелый тест — тем больше прирост скорости вследствие большой нагрузки на видеокарту. Отдельно хочется отметить возросшую более чем в полтора раза скорость текстурирования. Этот факт не может не радовать, так как в будущем это отразится на скорости работы игр, использующих большой размер текстур. С Quake 3 Arena все тоже приблизительно понятно: в тяжелом режиме разгондаёт больший эффект, так как нагрузка на видеокарту больше. А вот результаты Unreal Tournament 2003 на некоторое время повергли в смятение. Однако, при проведении ряда тестов в этом приложении при различных условиях, выяснилась практически полная зависимость от процессора в данном тесте.
Проведя тесты, порадовавшись результатам, необходимо придать карте не только приятный внешний вид, но и внутренний, поэтому следующий раздел посвящен модернизации БИОСа.
7. Модификация БИОСа
На изменение параметров БИОСа нас подтолкнуло несколько факторов:
- Желание добиться большего разгона. Увеличение разгонного потенциала возможно получить за счет уменьшения задержки сигнала CAS с 2 до 1. Теоретически это даст меньшие задержки и, как следствие, более устойчивую работу на высоких частотах. Однако на данном экземпляре попытка выставить CAS в значение 1 привело лишь к тому, что начинали появляться артефакты на любых частотах, выше номинальных. От этого способа увеличения производительности пришлось отказаться. По результатам данного эксперимента сделано предположение, что данный метод можно применять для видеокарт, у которых память работает на более высоких частотах (предположительно от 700 Мгц).
- Нежелание постоянно пользоваться программным разгоном. После проведения всех тестов были установлены следующие 100%-рабочие частоты видеокарты: 400/620. Они и были зашиты в БИОС.
- Проблемы, иногда возникавшие при использовании утилиты для программного разгона. Проблема заключалась в следующем: при загрузке операционной системы как раз в тот момент, когда происходило задание новых частот для видеокарты возникали артефакты в виде 3-4-х черных квадратов с мусором внутри. Такие же артефакты появлялись абсолютно беспричинно в процессе работы операционной системы. Причем, даже тогда, когда не были запущены игры. А перезагрузка машины не спасала, так как после такого глюка даже на POST — экране были искажены символы. Помогало в такой ситуации только выключение-включение машины. Сначала мы посчитали, что переборщили с напряжением на видеопамяти и уже собирались все переделывать. Однако настораживал тот факт, что артефакты возникали в ситуациях, когда нагрузка на карту была минимальной. Решили прошить новые частоты в БИОС, в результате чего глюк с квадратами исчез и за 2 недели ни разу себя не проявил. В результате этого забавного глюка возникло предположение о том, что появление артефактов связано с некорректным заданием частот программой для разгона. Тогда почему артефакты возникали в процессе работы системы? Связано ли это с тем, что программа периодически восстанавливает указанные значения частот? Эти вопросы, скорее всего, следует адресовать автору программы.
7.1. Возможные проблемы
Проблем на самом деле может быть несколько, поехали по порядку:
- Это предостережение. ВНИМАНИЕ! Перед прошивкой БИОСа обязательно посмотрите тип микросхемы Flash ROM, который стоит на вашей видеокарте. Это необходимо для того, чтобы удостовериться поддерживает ли программа для прошивки данный тип Flash. ВАЖНОЕ ПРИМЕЧАНИЕ! Владельцы видеокарт, на которых установлена микросхема Flash ROM фирмы SST модели M25P05, НЕ ИСПОЛЬЗУЙТЕ ни в коем случае программу Atiflash для прошивки БИОСа. С вероятностью в 99% получите сообщение Timeout: Poll rom idle after bulk erase, что означает примерно следующее: отключение от ПЗУ по таймауту после полного стирания. Результат понятен? Нет? Так вот, Flash полностью стирается, а новый БИОС туда не записывается. В результате видеокарта полностью теряет свою работоспособность. Тут может спасти только наличие PCI видеокарты… однако, попытки повторно прошить БИОС при помощи Atiflash приводят к такой же ошибке, другие программы-прошивальщики вообще отказываются видеть данный адаптер. Единственной программой, при помощи которой стало возможным прошить БИОС, оказалась FlashROM версии 1.3 (ВНИМАНИЕ! Версии старше, чем 1.3 не работают в такой ситуации, выдавая ошибку VGA Adapter not found).
- Для модификации КРАЙНЕ желательно использовать родной БИОС видеокарты, предварительно сохраненный на диск. Это связано с тем, что БИОСы видеокарт, построенных на одном и том же графическом ядре отличаются друг от друга (отличие может быть вызвано практически любым фактором: фирмой-производителем и напряжением питания на видеопамяти, напряжением питания на видеопроцессоре, организацией системы питания основных узлов видео карты, электрической разводкой платы). Прошив БИОС от сторонней видеокарты, не удостоверившись в характеристиках ее узлов, вы рискуете не только нарушить стабильность работы видеокарты, но и физически повредить ее.
7.2. Результаты
После долгих мучений и экспериментов с БИОСом было достигнуто только одно значимое преимущество: прошиты новые частоты в БИОС. Между делом стандарт видео отображения на телевизор был изменен с NTSC на PAL.
Однако все эксперименты дали почву для дальнейших размышлений.
Программное обеспечение, использованное для разгона видеокарты и модификации БИОСа:
- RivaTuner 2 RC14.1
- Atiflash (программа использовалась главным образом для запарывания БИОСа)
- FlashROM 1.3
- ATi BIOS editor v. 1.1D
8. Выводы
В результате долгого проектирования, раздумий, разработок удалось получить видеокарту, производительность которой повысилась на 25-30%. Производительность нашей видеокарты Sapphire RADEON 9700 теперь выше, чем у PRO варианта. Эту карту можно смело называть Sapphire RADEON 9700 XT. Мы описали в данной статье все проблемы, с которыми нам пришлось столкнуться во время усовершенствования адаптера. Очень надеемся, что данная статья поможет тем, кто собирается сделать вольтмод для своих видеокарт. Хочется верить, что после данной статьи останется меньше сомневающихся, что большинство определится с выбором и, либо полностью откажется от вольтмода, либо, наоборот, сделает его.
ПРИМЕЧАНИЕ! Не следует делать вольтмод если вы:
- Вообще не имеете понятия для чего вам это нужно;
- Не имеете ни малейшего понятия о том, как это работает;
- Собираетесь все делать лишь для того, чтобы сделать (без предварительного продумывания);
- Собираетесь спрашивать, что такое напряжение питания;
- Собираетесь спрашивать, где и как померить напряжение питания;
- Панически боитесь копаться в дорогих устройствах;
- Держали паяльник только затем, чтобы переложить его из одного места в другое, делая уборку дома;
- Вообще не знаете, что такое паяльник;
- Не владеете хотя бы элементарными навыками радиотехники и не знаете, как определить результирующее значение последовательного и параллельного соединения резисторов; а также: если аккуратная пайка для вас нечто сверхъестественное.