Рассмотрим общий случай, когда текстура проецируется на поверхность, которая затем проецируется на 2-х мерный экран. Мы проецируем проектором некое изображение на поверхность, а затем смотрим на нее из произвольной точки (см. рис.1). Т.е. снова проецируем изображение, на этот раз уже с поверхности на наблюдателя. При построении изображения эта ситуация моделируется крайне просто — проекция примитивов поверхности на экран дело обычное, а роль второй проекции (проецирование изображения на поверхность) играет привязка соответствующего места текстуры с изображением на примитивы.

Нам осталось лишь научиться правильно привязывать текстуру с исходным изображением к нашей поверхности.
Всего мы имеем дело с четырьмя координатными системами.
1. Наблюдательская система ("clip" или "projection") — является обычным для графики 4-х координатным представлением 3-х мерного (объемного) пространства. Координаты зовутся x, y, z, w. Начало этой координатной системы лежит в точке наблюдения.
2. Экранная система ("screen") — 2-х мерный экран, который и видит наблюдатель. Эти координаты получаются из наблюдательской системы путём деления x и y на
(индекс "s" у получающихся координат обозначает экранную систему).
3. Система источника света ("light") — это вторая объемная система координат
. В начале этой системы координат находится источник света.
4. Текстурная система (texture) — координаты на плоскости проецируемой текстуры (тот слайд, сквозь который светит воображаемый источник света). Текстурные координаты получаются как
(также можно вычислить
, если мы решили не ограничиваться плоской текстурой).
Наша задача: имея точку
на экране, нам необходимо найти соответствующую ей точку
на текстуре.

На рис. 2 показан сегмент линии в нашем трехмерном пространстве и его проекция на 2-х мерный экран. Этот сегмент — горизонтальная полоса сканирования на экране, расположенная между двумя рёбрами полигона. Координаты его концов в наблюдательской системе:

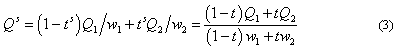
Нам необходимо найти координаты нашей произвольной точки отрезка в координатной системе источника света. Будем считать, что, так или иначе, мы уже определили координаты концов отрезка в системе источника света. Для начала нам необходимо найти параметр
, соответствующий
(в общем случае экранное
наблюдательскому). Для этого запишем

и решим относительно
. Для тех, кому интересно, приведем все рассуждения:
Вычисление
.
Зададим a и b, таким образом, что ![]()
Зададим A и B так, что ![]()
Тогда:
![]()
Легко проверить, что
удовлетворяют этому уравнению, позволяя нам получить искомый параметр
, и, далее, координаты
.
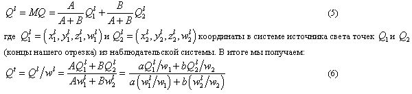
Продолжим. У нас есть матрица M, переводящая координаты из системы источника в наблюдательскую:

Уравнение (6) выражает координаты на поверхности текстуры, соответствующие любой точке сегмента выбираемой (линейно интерполируемой) параметром
в экранных координатах.
Для того, чтобы получить координаты, мы должны линейно интерполировать ![]()
Для каждого пикселя: ![]()
Если
постоянна на всём полигоне, то уравнение (7) приобретает вид
![]()
откуда мы имеем
Здесь
— текстурные координаты, синонимы ![]()
Уравнение (8) и определяет текстурные координаты, которые можно привязать к вершинам передаваемого на ускоритель полигона. В более общем сложном случае проективной текстуры, выражаемом уравнением (7), требуется деление на
, а не на
.