Большинство домашних умельцев при выборе инструмента ориентируются в основном на цену. Кто-то — на цвет. Так вот, оба эти способа в корне неверны. Каждый тип инструмента, будь то лобзик, шуруповерт или болгарка, имеет свои особенные критерии, а характеризуется не только достоинствами, но и подвохами.
Например, УШМ. Или углошлифовальная машина. Или, в просторечии, болгарка. Первые завезенные в СССР инструменты этого типа производились в братской Болгарии, отсюда и название. Казалось бы, что сложного в этом инструменте? Двигатель, редуктор (не всегда) и, наконец, опасная крутящаяся штуковина. А где-то между ними — единственный переключатель. Нет, не так. Даже столь простой инструмент содержит много неочевидных аспектов, каждый из которых может сыграть решающую роль в выборе.
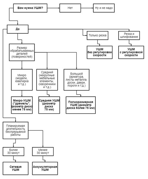
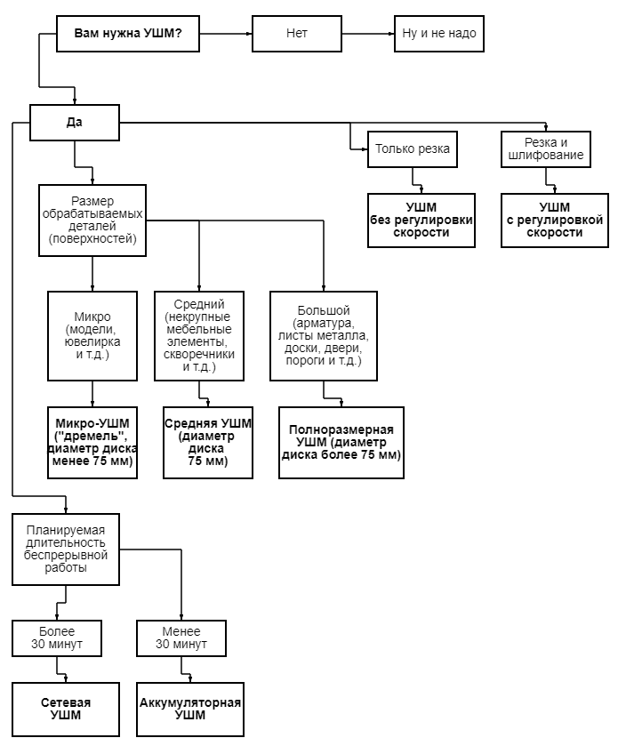
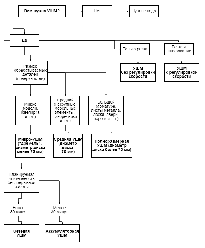
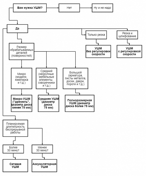
Краткое содержание статьи в одной блок-схеме
Для того чтобы подобрать нужный формфактор болгарки, без особых претензий к марке, бренду, цвету и прочих изыскам, достаточно изучить эту схему.
Если же подробности и детали все-таки интересуют, то чтение придется продолжить.
Типоразмер
Сегодня этот тип инструмента делится на три основных подвида, которые в первую очередь определяются диаметром насадок (дисков): от 100 мм и выше, 75 мм и, наконец, 50 мм и менее.

Предназначение двух крайних типов очевидно: большой диаметр используется для суровой зачистки и резки заготовок стандартных и больших размеров, а микроинструмент служит реставраторам, моделистам и т. д. Но вот к болгарке промежуточного формфактора есть вопросы. Мы честно пытались на них ответить, изучив парочку мини-УШМ. Однако никакой серьезной конкретики придумать не сумели. Это не означает, что ее нет. Наверняка есть. Искренне надеемся, что в комментариях к статье найдутся владельцы мини-УШМ, которые расскажут о плюсах такого инструмента и подкинут пару сценариев использования.
Дизайн
Это не только расцветка. Это в первую очередь конструкция. А придумать иную конструкцию, которая в корне отличается от устоявшейся, невозможно. Удлиненный корпус с двигателем внутри, редуктор (как правило, металлический), «глядящая» вбок насадка, прикрытая защитным кожухом, и непременно боковая рукоять — вот основные признаки полноразмерной УШМ. Боковая рукоять тут не для красоты, без нее управлять тяжелым инструментом не только неудобно, но и чрезвычайно опасно. Правда, это утверждение касается лишь «старших» болгарок, с насадками от 100 мм и больше.


Второй по размерности тип УШМ, мини, почти не отличается от стандартной болгарки — здесь насадка расположена точно так, как в «старшем» инструменте, под прямым углом к корпусу. Вот только вращение на ось передается не через редуктор, а напрямую с двигателя, который установлен перпендикулярно рукояти.


Конструкция микро-УШМ, как правило, повторяет устройство мини-версии, отличаясь лишь габаритами. То есть двигатель здесь также расположен перпендикулярно рукояти.
Существуют «болгарки» и еще мельче. Правда, это уже и не болгарки вовсе, хотя принцип их работы вполне позволяет выполнять часть функций УШМ, а именно резку и шлифование. Только зовутся они совсем иначе. МФУ, гравер, или еще проще, по-народному: дремель.
Их мы касаться не станем, а то ведь и шуруповерт с дрелью можно заставить работать в качестве болгарки. Достаточно прикрутить нужную насадку.
Некоторые модели УШМ позволяют повернуть редукторную головку относительно корпуса. Это настоящая радость для левшей. В смысле, не Левшей, а леворуких пользователей. Поворот редуктора позволит левшам уверенно работать, удерживая машину в «рабочей» руке и, соответственно, включать и выключать инструмент большим пальцем левой руки. Поворот редукторной головки осуществляется путем отвинчивания с последующим завинчиванием болтов.
Цвет корпуса УШМ может быть разным, это некритичный параметр. Хотя, если инструмент будет иметь хотя бы вставки яркого цвета, вы об этом не пожалеете. Благодаря им, болгарку легко отыскать среди других инструментов или в куче строительного мусора. Вот, разве такая красочная оса может потеряться?
Режимы, функции
Включение, регулировка скорости
Подавляющее большинство болгарок включается и выключается сдвижным переключателем, ползунком. Он имеет два положения, «Выкл.» и «Вкл.», причем последнее положение нужно дополнительно зафиксировать, притопив ползунок пальцем. Подразумевается, что при сильном ударе фиксатор отскочит и ползунок вернется в положение «Выкл.».

Таким образом, если работающая болгарка вдруг вывалится из рук, она, ударившись о землю или пол, не продолжит бешено крутиться, перегрызая все вокруг. По крайней мере, на это есть надежда.
В мини-болгарках включение/выключение производится таким же сдвижным переключателем, а микро-версия УШМ обходится обычной кнопкой.
Второй механизм, относящийся к управлению, в большинстве болгарок отсутствует. Речь о регулировке скорости вращения шпинделя с насадкой. Если она имеется, то выполнена может быть в разных вариантах: ползунок или колесико с цифрами, либо микропанель с кнопкой. Опыт говорит, что механический регулятор скорости более предпочтителен, чем электронный ступенчатый. Просто потому, что он не ступенчатый.
Для чего в УШМ может потребоваться изменение скорости вращения насадки? Ответ зависит от ваших целей. Если вы планируете использовать болгарку только и исключительно для резки металла — тут регулировка скорости не требуется, пусть УШМ всегда работает на своих максимальных оборотах. Но если вдруг доведется резать пластик, то требования к болгарке будут уже другими: из-за высокой скорости вращения насадки пластик плавится и течет.
Еще более нужной регулировка скорости становится при шлифовании. Особенно, если речь идет о дереве или камне. Высокая скорость вращения насадки здесь не нужна, поскольку обычная шлифовальная бумага (шкурка), быстро вращаясь, может за секунду «съесть» несколько миллиметров обрабатываемой деревянной поверхности. Вжик — и заготовка испорчена.
Конечно, при наличии опыта деревяшку или камень можно ровно отшлифовать и на высокой скорости, но ведь сноровка так сразу не появляется. К тому же, бытует и такое мнение: опыт (мудрость) приходит с возрастом, но случается, что возраст приходит один.
Переменная скорость гарантированно окажется необходимым условием при работе с «нетрадиционными» расходниками: формовочными чашками или фрезерными насадками по дереву. Если обрабатываемая древесина отличается высокой твердостью, то на большой скорости вы получите ненужный эффект выжигания — поверхность подгорит, изменит цвет. Поэтому лучше по возможности снизить скорость. Так и дерево не сгорит, и заготовка не будет погублена из-за одного неловкого движения.


Наконец, еще один аргумент в пользу регулировки скорости. Это сами насадки. Существуют расходники, которые не терпят высоких оборотов. Например, если такой губчатой коралловой насадкой шлифовать поверхность на высокой скорости, то расходник очень быстро сотрется в ноль.

Плавный старт и тормоз двигателя
Система плавного пуска установлена на всех крупных промышленных агрегатах с электродвигателями — в насосах, станках и т. д. Дело в том, что при быстром старте сила тока на двигателе повышается мгновенно, отчего он может перегореть. Похожие проблемы ждут и прочие агрегаты, которые приводятся в движение этим двигателем: шестерни редукторов придут в негодность, а гидросистемы ожидает сильнейший удар. Но пускатель не даст такому случиться, благодаря ему двигатель набирает обороты плавно, и так же плавно вступают в работу все зависимые механизмы.
Болгарка тут не исключение: чем больший диаметр имеет насадка, тем более такой инструмент нуждается в плавном старте. Ведь помимо вероятной порчи двигателя и редуктора, мгновенный старт может привести к вылету болгарки из рук, если используется массивная насадка.
А вот с торможением ситуация обратная: чем быстрее останавливается двигатель (точнее, вращающаяся насадка), тем лучше. При выключении инструмента, не имеющего тормоза, приходится ждать полной остановки, а это потеря времени, да и вообще раздражает. Тормоз двигателя не только экономит время, но и позволяет избежать инцидентов. Случается, что во время работы нужно быстро остановить болгарку и положить ее на землю или пол, чтобы освободить руки для другой неотложной операции. Но как эту болгарку положишь на пол или верстак, если насадка вращается по инерции и норовит разрезать все, к чему прикоснется?
Эффективность тормоза двигателя можно оценить с помощью сравнительного ролика, где приводится процесс остановки двух разных болгарок, с тормозом и без него.
Таким образом, делаем себе еще одну зарубку: хорошая болгарка должна иметь функцию плавного старта и тормоза двигателя.
Скорость
Скорость вращения — это ключевой фактор для болгарки, как температура жала для паяльника. Скорость УШМ указывается в количестве оборотов в минуту. Казалось бы, чем выше количество оборотов, тем болгарка круче. Нет, все сложнее: чем больше диаметр круга (насадки), тем с меньшей скоростью должна работать болгарка. Так, диски большого диаметра (230 мм) рассчитаны на работу с частотой вращения не более 6600 оборотов в минуту, средние (180 мм) — не более 8500, диски с еще меньшим диаметром (125 мм) — до 11 тысяч оборотов в минуту. А маленькие диски для мини-УШМ (75 мм) требуют еще бо́льших скоростей, до 20 тысяч оборотов в минуту.
Откуда берется такая зависимость, почему большой диаметр предполагает меньшую скорость вращения и наоборот? Тут пригодится знание основ физики, а именно — формула, по которой рассчитывается линейная скорость при вращательном движении. Очевидно, что точка, расположенная ближе к центру, движется медленнее, чем точка на краю диска. При этом угловая скорость точек одинакова.

Эффективность резки (пиления) главным образом зависит от скорости, с которой обрабатываемый материал встречается с режущей кромкой. Следовательно, для того, чтобы резка маленьким диском имела такую же эффективность, как резка большим, маленькому диску нужно вращаться быстрее, чем большому. Несложный расчет показывает следующее: линейная скорость точки, расположенной на краю диска диаметром 125 мм, который вращается с частотой 7000 об/мин, составляет 165 км/ч. А скорость точки, находящейся на краю 75-миллиметрового диска, достигает всего 99 км/ч, и чтобы «догнать» большой диск, маленькому нужно раскрутиться до 11 500 об/мин.
Но имейте в виду: производители завышают цифры. Или, мягко выражаясь, приводят такие данные, которые нельзя получить на практике. С помощью лазерного тахометра мы измерили скорость вращения у нескольких болгарок, оказавшихся под рукой. Теперь давайте сравним паспортные значения с истинными. А заодно сделаем кое-какие попутные выводы. На следующих стоп-кадрах запечатлен процесс измерения скорости вращения у нескольких болгарок. В подписях к фото указано паспортное количество оборотов в минуту, а в скобках — данные, полученные при измерении.
Вот это поворот! Что же, получается, все производители врут? И да и нет. Ситуация — точь-в-точь как в истории с шуруповертами. Где также имеется тенденция (но в разы более вызывающая) указывать нереально высокие значения одного критически важного для шуруповерта параметра, а именно — крутящего момента. Дело в том, что производитель приводит мгновенный момент, ударный, в то время как при работе используется другой — мягкий, постоянный.
Для понимания приведем такой пример: измерить мощность автомобиля можно, уперевшись бампером в подвижную преграду и потихонечку утапливая педаль в пол (это и есть мягкий рабочий момент). А можно и так: хорошенько разогнавшись, со всего маху впечататься в эту же самую преграду (мгновенный ударный момент). Эффект будет разный, и во втором случае преграда отодвинется дальше, чем в первом, хотя это один и тот же автомобиль с одним и тем же двигателем. Поэтому-то производителям и нравится второй вариант измерения, как наиболее впечатляющий — в табличке можно указать зубодробительную цифру и успех продаж неизбежен. Оценить масштаб завышения паспортных значений в шуруповертах можно с помощью пополняемой таблицы, которая приводится в каждом обзоре такого инструмента (вот одна из последних статей).
Похожая тенденция наблюдается и в болгарочной сфере (но, к счастью, десятикратной разницы между паспортными и реальными значениями мы тут не наблюдаем). Официальные скорости, которые мы видим в характеристиках инструмента, получены в лаборатории, и наверняка взяты напрямую с двигателя, который не испытывает никакой нагрузки. Но ведь мы всегда работаем с насадками, имеющими массу, которая пусть немного, но замедляет вращение. То есть производитель отбрасывает факторы, влияющие на фактическую скорость. Например, при передаче вращения через редуктор потери неизбежны, но они не учитываются. А может, скорость и вовсе высчитывается синтетически, исходя из параметров двигателя и питания. Отсюда и расхождение.
Вернемся к нашим измерениям. Можно видеть, что сетевые болгарки (первая в тестировании) дают более высокие скорости, чем аккумуляторные. Также очевидна разница в скоростях между УШМ с дисками стандартных диаметров и мини-болгарками (две последних). Все сходится, как мы и говорили.
В заключение скоростной главы придется кое-что уточнить. Одной лишь скорости вращения недостаточно для уверенной и быстрой резки или шлифования. Требуется еще один параметр: достаточная мощность двигателя. Слабый моторчик не в состоянии поддерживать обороты, когда насадка соприкасается с обрабатываемой поверхностью и возникает трение. Функция автоматического поддержания скорости вращения — штука полезная, но встречается в дорогих моделях. Также существует еще одна зависимость: аккумуляторные УШМ, как правило, слабее своих коллег, питающихся от сети. Ну а про мини-УШМ и говорить нечего, движок в них совсем слабенький, такая болгарка «зависнет» при пилении даже миллиметрового металла.
Крепление насадок
В подавляющем большинстве болгарок для крепления расходников применяется стандартная ось с резьбой и опорной площадкой. Для фиксации насадки прилагается шайба, которая навинчивается на резьбу оси и затягивается ключом.
Существует и второй способ крепления — самозажимная (или быстрозажимная самозатягивающаяся) гайка. Она имеет большой диаметр и насечки на торце, благодаря чему откручивается со шпинделя без применения ключа, просто рукой.

Время от времени кто-то пытается изобрести велосипед, выдумывая еще более удобные способы крепления насадок. Например, не так давно Bosch анонсировал новую систему крепления насадок имени себя. X-Lock позволяет быстро, без ключа и гаек, закрепить и снять любую насадку.
На фото можно видеть, что насадка X-Lock имеет отверстие особой формы. Да, только такие уникальные насадки отвечают стандарту. Не нужно обладать орденом великого магистра ясновидения, чтобы предсказать довольно унылую перспективу таких революционных решений: это слишком специфично и дорого.
Крепление защитного кожуха
Работать болгаркой с демонтированным защитным кожухом категорически не рекомендуется. Искры и твердые частицы вылетают из-под насадки с высокой скоростью и легко впиваются в кожу, проникая сквозь одежду из неплотной ткани.
Как правило, положение кожуха можно менять, вращая его по оси двигателя. Существует два способа крепления кожухов: болтовой (требуется отвертка или ключ), и бeзынcтpyмeнтaльный. Второй способ, несомненно, удобнее первого — он позволяет в два приема повернуть кожух или вовсе его снять.


Форма кожуха и его размеры играют большое значение. От этих параметров зависит возможность установки различных насадок. Большинство из них обычно без проблем садятся на вал, умещаясь в «полутазике» защитного кожуха либо возвышаясь над бортами этого кожуха.
Но есть такие насадки, размер которых превышает допустимые 125 мм, хотя они преподносятся именно как 125-миллиметровые. Чаще всего это мягкие насадки из войлока и других волокон (включая некоторые типы губчатых коралловых), а также насадки-щетки с металлическими проволочками. На следующих фото видно, что посадке этих расходников мешают загнутые борта и малый запас диаметра кожуха. Конечно, если сильно хочется, то с применением силы навинчиваются и такие насадки. Но разве можно работать, если насадка трется о кожух?


Отсюда совет: присматривая в магазине болгарку, возьмите с собой одну-две таких нестандартных насадки. Это позволит на месте выяснить, подходят они к кожуху данной модели УШМ или нет.
Глубина реза
Почти нигде этот аспект не указывается, но он существует. И даже может считаться одним из ключевых параметров УШМ, если основной операцией является резка.
Глубина реза измеряется только с новыми дисками, что очевидно. Эта глубина зависит от конструкции редуктора и защитного кожуха, а в случае с мини-УШМ — от толщины корпуса с двигателем. В стандартных 125-миллиметровых болгарках глубина реза варьируется от 30 до 35 мм, в мини-УШМ она составляет чуть более сантиметра.
Про микро-УШМ говорить вообще не приходится, у такого инструмента глубина реза достигает хорошо если 5 мм.
Тип двигателя
Словом «Brushless» или буквосочетанием BM обозначается современный тип двигателя, бесщеточный (бесколлекторный).
Последнее время производителями насаждается мнение, что один этот шильдик автоматически переводит инструмент из разряда обычных в класс профессионально-элитных. Дескать, бесщеточный двигатель потребляет наполовину меньше энергии, чем традиционный щеточный (коллекторный), и КПД у него выше. Однако на практике оказывается, что любое хорошее начинание нуждается в не менее хорошем исполнении, иначе все потенциальные плюсы рискуют никак не проявиться. Все эти показатели жестко зависят от того, насколько удачно производитель использовал потенциальные преимущества бесщеточного типа двигателя. И мы уже встречали примеры, когда обычный щеточный двигатель давал не меньше мощности, а потреблял не больше бесщеточного при использовании аккумуляторов с одинаковыми вольтажом и емкостью.
Справедливости ради, следует сказать, что некоторые положительные стороны бесщеточного мотора будут присутствовать независимо от исполнения. Это увеличенная износостойкость инструмента, отсутствие искрения и трения из-за щеток.
Таким образом, УШМ с бесщеточным двигателем теоретически имеет преимущества над щеточным, однако большинство домашних пользователей не будут даже знать, какой двигатель работает в их болгарке.
Сетевая или аккумуляторная УШМ?
В блок-схеме, которая приводилась в начале статьи, есть упоминание о длительности работы болгаркой. Именно этим фактором определяется конечный выбор УШМ по типу питания. Профессиональное использование болгарки сразу и полностью исключает аккумуляторный тип инструмента. Никакая батарейка не даст возможность резать и чистить в течение рабочей смены.
При изучении аккумуляторных болгарок мы непременно испытываем каждую на автономность, шлифуя лепестковой насадкой металлическую поверхность. Результат не впечатляет: среднее время беспрерывной работы аккумуляторной УШМ варьируется в пределах 10—15 минут. Что можно успеть за такой короткий срок? Например, не спеша сделать 40-50 распилов стальной профильной трубы размерами 50×20 мм. Либо очистить от ржавчины или старой краски примерно половину квадратного метра металлической поверхности. Негусто? Как сказать. Непрофессиональное использование инструмента предполагает лишь эпизодическую эксплуатацию, когда вдруг требуется отрезать небольшой кусок, загладить один-два рваных края или сварочных шва. После чего болгарка отправляется на полку, на перерыв длительностью от часа до нескольких суток. Вот при таком сценарии использования требуется именно аккумуляторный инструмент, поскольку он освобождает от необходимости тянуть переноску.
Итак, закрепим: если вы не зарабатываете металлообработкой, используете болгарку эпизодически, то в сторону сетевых УШМ даже не глядите. Постоянная возня с проводами сводит на нет все преимущества такого инструмента: высокую мощность, неприхотливость и т. д. Несколько минут тянуть и расправлять длинные кабели лишь для того, чтобы за 5 секунд отпилить кончик самореза, вылезший из доски? Это не наш метод.
Выводы
Опишем идеальную УШМ, какой мы ее видим после изучения всех тонкостей. Такая болгарка имеет яркий окрас и резиновые вставки на корпусе, обеспечивающие надежный хват, а также съемные фильтры, предупреждающие загрязнение двигателя. Ее бесщеточный мотор оснащен системой плавного старта, электрическим тормозом и функцией автоматического поддержания оборотов. Регулировка оборотов здесь плавная механическая, а не электронная дискретная. Снятие защитного кожуха или изменение его положения не требует инструментов, а размер и форма кожуха позволяют использовать любую насадку. Дополнительная массивная рукоять легко перевинчивается на любую сторону, блок редуктора также можно повернуть на 180°, для левшей. Глубина реза при использовании 125-миллиметровых дисков составляет 35 мм. Если эта УШМ аккумуляторная, то в комплекте есть две батареи с индикаторами заряда и мощная зарядная станция, позволяющая зарядить аккумулятор максимум за один час. Также в ней обязательно имеется система защиты от повторного пуска. Если же болгарка сетевая, то питание она получает через кабель длиной не менее двух метров, причем кабель этот — резиновый, не дубеющий на морозе. Наконец, эта УШМ недорогая.
А вы тоже не встречали такую болгарку?










