Как измерить яркость проектора в ANSI люменах
Один из важнейших параметров любого проектора — его яркость. От неё зависит, насколько контрастной будет картинка в темноте и насколько хорошим будет изображение при неполном затемнении.
К сожалению, большинство китайских производителей указывает в параметрах своих проекторов завышенную яркость, которая порой отличается от реальной в несколько раз, причём каждый производитель завышает по-своему.
Измерить яркость проектора самостоятельно очень просто и для этого не понадобится дорогое оборудование.
Производители используют два параметра: максимальная или пиковая яркость, измеряющаяся в тысячах или даже десятках тысяч люмен и яркость ANSI lm, где счёт идёт на сотни. На первую цифру можно вообще не обращать внимания (по-моему китайцы просто соревнуются в том, кто напишет число побольше), а вот ANSI люмены это совершенно конкретный параметр, для которого есть простая и точная методика измерения, предложенная Американским национальным институтом стандартов (ANSI).
Единица измерения светового потока люмен (лм, lm). Поток в 1 люмен, равномерно распределенный по площади в 1 квадратный метр, освещает этот квадратный метр с яркостью 1 люкс.
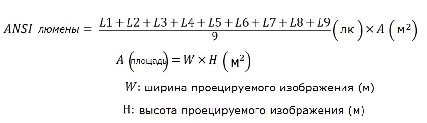
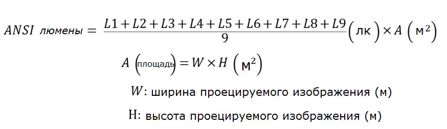
Так как любой проектор неравномерно распределяет свет по экрану (центр всегда ярче, чем углы), ANSI lm измеряется по средней освещённости девяти точек экрана при отображении белого поля.
Проще всего расположить проектор на таком расстоянии от экрана, чтобы размер изображения был ровно 1 м². При соотношении сторон экрана 16:9 ширина такого изображения будет 133 см.
Для измерения ANSI лм достаточно сделать девять измерений освещённости (в тех точках, которые я обозначил кругами на картинке выше) и рассчитать среднее (сложить девять значений в люксах и разделить на 9).
Если проектор уже установлен, ничего страшного — просто измерьте ширину и высоту проекции, рассчитайте её площадь, умножив эти значения, измерьте девять значений освещённости и рассчитайте ANSI LM по формуле:
Для удобства позиционирования люксметра я сделал файл с девятью прямоугольниками, запишите его на флешку и откройте в проекторе. При измерении датчик люксметра нужно располагать в центра каждого прямоугольника. Размер файла 1920x1080 точек. Вы можете сохранить его прямо из статьи или скачать по ссылке.
Я измерил яркость в ANSI люменах трёх китайских проекторов и она существенно отличается от заявленной:
- TouYinger ET31 Pro Max — 80 ANSI люмен (обещали 280);
- TouYinger H6 — 192 ANSI люмен (обещали 350);
- HY300 — 130 ANSI люмен (обещали 160).
Как видите, соотношение измеренных и указанных производителем значений не соблюдается даже в пределах одного бренда.
Для измерений я использовал точный люксметр Radex Lupin, но он довольно дорогой (прежде всего из-за возможности измерения пульсации, которой нет у других люксметров).
Для измерения можно использовать любой люксметр, но, к сожалению, нельзя использовать программу-люксметр для смартфона (точнее, можно, если вы знаете поправочный коэффициент для вашего экземпляра вашей модели смартфона) из-за низкой точности датчиков света (ошибка может быть в несколько раз). Я рассказывал об этой проблеме тут.
Хороший простой люксметр UNI-T UT383 продаётся на Aliexpress, модели менее известных брендов можно найти там же вдвое дешевле.
Чтобы дать ссылку, я вынужден пометить статью, как рекламу.
P. S.: Видео:





1 комментарий
Добавить комментарий
Добавить комментарий