Неожиданная эволюция на МКС: почему «космические» вирусы оказались эффективнее земных аналогов
Исследование биологических процессов на борту Международной космической станции (МКС), как правило, фокусировалось преимущественно на здоровье человека: потере костной массы, радиационном воздействии и изменениях в иммунитете астронавтов. Но новая работа биологов из Университета Висконсин-Мэдисон сместила фокус в сторону фундаментальной эволюционной биологии и прикладной медицины. Ученые продемонстрировали, что условия микрогравитации способны менять ход эволюции вирусов (бактериофагов), заставляя их вырабатывать механизмы атаки, недостижимые в земных лабораториях.
Результаты, опубликованные в журнале PLOS Biology, показывают: вирусы, прошедшие адаптацию на орбите, приобретают способность уничтожать устойчивые к лечению бактериальные штаммы, против которых бессильны их земные аналоги. Так что открытие предлагает рассматривать космос не просто как среду для наблюдений, а как уникальный технологический реактор для создания новых антибактериальных средств.
Физические ограничения как двигатель эволюции
В чём же физические различия между средой на поверхности Земли и на орбите? На Земле жидкости, в которых обитают микроорганизмы, находятся в постоянном движении. Гравитация обеспечивает конвекцию: слои жидкости разной температуры и плотности перемешиваются, а более тяжелые частицы оседают. Для бактериофага — вируса, охотящегося на бактерии, — это означает постоянную помощь со стороны физики. Потоки жидкости регулярно сталкивают вирус с потенциальной жертвой.
В условиях микрогравитации эти процессы останавливаются. Отсутствие веса устраняет конвекцию и седиментацию (оседание). Жидкая среда становится статичной, и перемещение частиц в ней определяется исключительно диффузией — медленным хаотичным движением молекул. Вероятность встречи вируса и бактерии резко снижается.
Именно этот фактор стал основой эксперимента. Ученые отправили на МКС образцы бактерии Escherichia coli и бактериофага T7. Вирус T7 — классический модельный объект молекулярной биологии, который в нормальных условиях быстро инфицирует бактериальную клетку, размножается внутри нее и уничтожает (лизирует) хозяина, высвобождая новое поколение вирусов. Весь цикл на Земле занимает около 20-30 минут.
На орбите этот процесс пошел по совершенно иному сценарию. Данные показали, что в первые четыре часа эксперимента количество вирусов практически не увеличивалось. Инфекционный процесс был заблокирован или критически замедлен из-за невозможности физического контакта между хищником и жертвой. Кроме того, сами бактерии в ответ на стресс микрогравитации изменили свойства своей клеточной стенки, усложнив проникновение вируса.
Но спустя 23 дня ситуация изменилась. Вирусы не просто выжили, но и смогли восстановить популяцию, успешно преодолев защиту бактерий. Это означало, что за время изоляции в геноме фагов произошли мутации, позволившие им адаптироваться к экстремальным условиям низкой вероятности контакта.
Генетический анализ адаптации
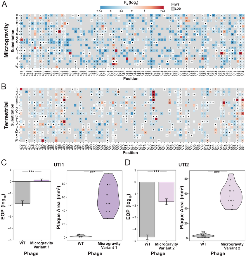
Вернув образцы на Землю, исследователи провели полное секвенирование геномов вирусных популяций. Они применили метод глубокого мутационного сканирования, чтобы выявить, какие именно генетические изменения дали космическим вирусам преимущество.
Анализ выявил четкое расхождение в эволюционных траекториях:
- Земная адаптация: в контрольной группе на Земле вирусы эволюционировали по пути оптимизации электростатического взаимодействия. Их рецептор-связывающие белки (инструменты, которыми вирус цепляется за бактерию) приобретали положительный электрический заряд. Поскольку поверхность бактерии заряжена отрицательно, это увеличивало скорость и прочность первичного притяжения в условиях активного перемешивания среды.
- Космическая адаптация: на орбите мутации затронули другие участки белков. Вирусы изменили гидрофобные свойства своих рецепторов и структуру хвостовых нитей. В условиях, когда столкновения с бактерией происходят крайне редко, вирус не может позволить себе ошибку при контакте. Эволюционное давление сместилось с скорости поиска на эффективность сцепления и стабильность вирусной частицы. Мутации, возникшие в космосе, сделали механизм проникновения вируса более универсальным и агрессивным.
Особое внимание ученые уделили гену gp17, кодирующему хвостовые нити фага — основной инструмент распознавания жертвы. Мутации в этом гене, отобранные микрогравитацией, радикально отличались от тех, что возникают в земных биореакторах. Это подтверждает гипотезу о том, что космос создает уникальный ландшафт приспособленности, заставляя биологические организмы находить нестандартные молекулярные решения для выживания.
Практическое применение: преодоление резистентности
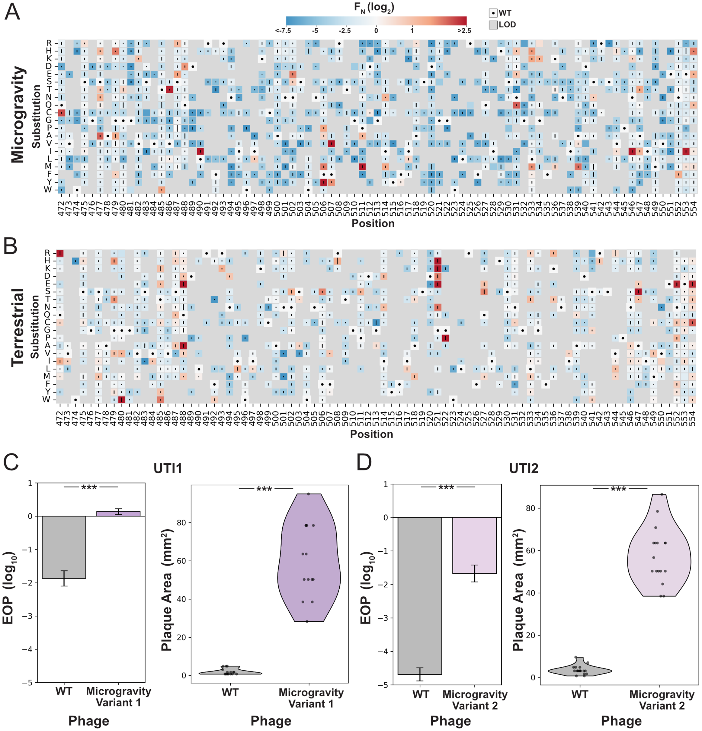
Самая важная часть исследования заключалась в проверке эффективности полученных мутантов. Ученые синтезировали вирусы, содержащие генетические изменения, возникшие на МКС, и протестировали их против опасных штаммов E. coli, выделенных у пациентов с инфекциями мочевыводящих путей.
Эти клинические штаммы обладают естественной устойчивостью к дикому типу вируса T7. Обычно бактерии защищаются, маскируя или изменяя рецепторы на своей поверхности, к которым прикрепляется вирус. Для земных фагов такая защита часто становится непреодолимой.
Однако «космические» варианты фагов продемонстрировали высокую эффективность. Они смогли инфицировать и уничтожать устойчивые бактерии, с которыми не справлялись вирусы, эволюционировавшие на Земле.
Механизм этого успеха кроется в специфике адаптации. В попытке выжить в условиях дефицита контактов на орбите, вирусы, по-видимому, научились использовать альтернативные рецепторы на поверхности бактерий или связываться с ними настолько прочно, что даже измененная структура клеточной стенки перестала быть помехой.
Перспективы космической фармакологии
Данная работа полезна для развития фаготерапии — метода лечения инфекций с помощью вирусов, который рассматривается как главная альтернатива антибиотикам.
Рост устойчивости бактерий к антибиотикам (антибиотикорезистентность) признан одной из глобальных угроз здравоохранению. Традиционная разработка новых лекарств отстает от скорости эволюции бактерий. Фаготерапия эффективна, но требует точного подбора вируса под конкретного возбудителя. Поиск нужных мутаций в лаборатории может занимать много времени.
Исследование показывает, что мы можем использовать условия космического полета как инструмент ускоренной направленной эволюции. Вместо того чтобы перебирать миллионы генетических вариантов вручную или с помощью компьютерного моделирования, исследователи могут поместить систему «вирус-бактерия» в условия микрогравитации. Экстремальная среда сама отсеет слабые варианты и оставит те, которые обладают необходимыми свойствами — например, способностью атаковать бактерию с измененной защитой.
В будущем это может привести к появлению специализированных биологических спутников-лабораторий, чьей единственной задачей будет автономное культивирование микроорганизмов для получения штаммов с заданными свойствами.
Заключение
Эксперимент с фагом T7 доказывает, что влияние космоса на живые системы не ограничивается простым ухудшением их функций из-за радиации или стресса. Микрогравитация представляет собой принципиально иную физическую среду, которая переключает режимы работы естественного отбора.
В этой среде привычные земные стратегии выживания перестают работать, уступая место новым молекулярным механизмам. Способность «космических» вирусов преодолевать защиту устойчивых супербактерий демонстрирует, что решение земных медицинских проблем может находиться за пределами нашей планеты. Биоинженерия в условиях невесомости переходит из разряда теоретических концепций в область практических технологий с измеримым результатом.
Источник: plos biology





1 комментарий
Добавить комментарий
Ведь не додумаются же???
Добавить комментарий