Клетки общаются аналогом азбуки Морзе: найден механизм, заставляющий весь организм действовать как единое целое
Как сложный многоклеточный организм координирует свои действия в ответ на изменение внешней среды? Когда условия становятся неблагоприятными — исчезает пища, повышается температура или меняется химический состав окружения — организм должен переключить ресурсы с роста и размножения на защиту и ремонт повреждений. Всегда считалось, что этот процесс работает по принципу электрического выключателя: при появлении угрозы по всему телу распространяется гормональный сигнал, который переводит клетки в защитный режим, и это состояние сохраняется до тех пор, пока условия не улучшатся.
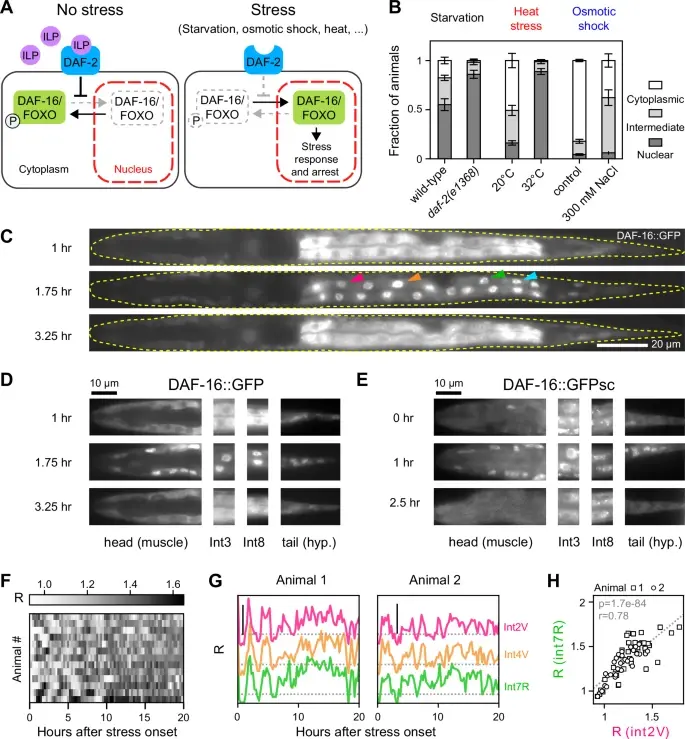
Однако исследование, опубликованное в конце 2025 года в журнале Nature Communications, демонстрирует, что эта модель устарела. Используя передовые методы микроскопии и микрофлюидики, группа ученых из Института AMOLF (Амстердам) и Университета Севильи обнаружила, что даже при постоянном, непрерывном давлении внешней среды защитные системы организма не работают постоянно. Они функционируют в пульсирующем режиме, причем эти пульсации жестко синхронизированы между всеми тканями тела. Это открытие заставляет пересмотреть наше понимание того, как живая материя управляет своим развитием и старением.
От статических снимков к динамическому процессу
Объектом исследования стал сигнальный путь инсулина и инсулиноподобного фактора роста (IIS). Это одна из самых древних и консервативных систем регуляции в живой природе: она работает практически идентично у микроскопических червей Caenorhabditis elegans, у плодовых мушек и у человека. Основная задача этого пути — сообщать клеткам о наличии питательных веществ.
Ключевым исполнителем команд инсулинового пути является белок-фактор транскрипции FOXO (у нематод он носит название DAF-16). Механизм его действия до сих пор описывался линейно:
- Когда организм сыт, рецепторы инсулина активны. Они запускают каскад реакций, который удерживает белок DAF-16 в цитоплазме клетки, блокируя его работу. Организм растет.
- При голодании или стрессе активность рецепторов падает. DAF-16 освобождается, проникает в ядро клетки, связывается с ДНК и запускает синтез защитных белков. Рост останавливается.
Ошибка предыдущих десятилетий заключалась в методологии: ученые анализировали статические изображения животных в разные моменты времени. Но когда исследователи поместили живых личинок в специальные микрокамеры и начали наблюдать за поведением белка DAF-16 в реальном времени на протяжении часов, картина полностью изменилась.
Оказалось, что при постоянном стрессе (например, при голодании) белок не остается в ядре постоянно. Он совершает регулярные перемещения: входит в ядро, активирует гены и выходит обратно в цитоплазму. Этот процесс цикличен, но случаен — начало каждого цикла предсказать невозможно, однако сама пульсация происходит регулярно.
Глобальная синхронизация
Самым важным открытием стала не сама пульсация, а ее координация. Организм C. elegans состоит из различных тканей: кишечника, мышц, покровных тканей, нервной системы. Логично было бы предположить, что каждая клетка реагирует на стресс индивидуально, основываясь на локальных сигналах.
Однако наблюдения показали обратное. Когда белок DAF-16 проникал в ядра клеток кишечника в головной части организма, он практически одновременно делал то же самое в клетках хвоста. Весь организм пульсировал как единое целое. Временная задержка между реакцией удаленных друг от друга клеток составляла менее трех минут.
Этот факт исключает возможность того, что синхронизация происходит за счет пассивной диффузии сигнальных молекул через ткани — это было бы слишком медленно. Полученные данные свидетельствуют о существовании активного механизма быстрой коммуникации, своего рода системной шины организма, которая принудительно согласовывает состояние всех клеток. Даже если отдельные клетки могли бы продолжить рост, глобальный сигнал заставляет их подчиниться общему ритму.
Кодирование информации через время
Зачем природе понадобился такой сложный механизм? Почему нельзя просто держать защитный белок в ядре постоянно? Ответ кроется в способе передачи информации.
Исследователи обнаружили прямую зависимость между динамикой пульсаций и скоростью роста организма. Оказалось, что клетки считывают не просто наличие или отсутствие сигнала, а его частотные характеристики:
- Редкие и короткие импульсы: если белок заходит в ядро ненадолго и редко, организм воспринимает это как допустимый уровень стресса. Рост замедляется, но не останавливается полностью.
- Частые и длительные импульсы: если белок проводит в ядре большую часть времени, это служит командой к полной остановке развития (аресту роста).
Фактически, организм использует широтно-импульсную модуляцию, своего рода «азбуку Морзе» для управления своим состоянием. Изменяя длительность и частоту пребывания белка в ядре, система может очень точно регулировать уровень экспрессии защитных генов. Это позволяет балансировать на грани выживания, не прекращая развитие полностью при малейших признаках опасности, но мгновенно реагируя на критические угрозы.
В эксперименте с мутантными особями, у которых была нарушена работа компонентов инсулинового пути, эта тонкая настройка ломалась. Без корректной работы сигнальной сети DAF-16 либо не заходил в ядро вовсе, либо застревал там, что приводило к неадекватной реакции на внешние условия — организм либо погибал, пытаясь расти без ресурсов, либо прекращал развитие без веской причины.
Значение для медицины и физиологии человека
Хотя исследование проводилось на нематодах, его выводы имеют отношение так же к физиологии высших животных и человека. Белки семейства FOXO у людей выполняют те же функции: они контролируют клеточный цикл, репарацию ДНК, апоптоз (программируемую гибель клеток) и метаболизм глюкозы.
Нарушение регуляции этих белков лежит в основе множества патологических процессов:
- Инсулинорезистентность и диабет. Если клетки теряют способность правильно считывать динамику инсулинового сигнала, нарушается весь углеводный обмен. Исследование подсказывает, что проблема может быть не только в уровне гормона, но и в нарушении ритмики его восприятия тканями.
- Онкология. Одна из функций FOXO — остановка деления клеток при неблагоприятных условиях. Если раковые клетки «отключаются» от системы глобальной синхронизации, они могут игнорировать стоп-сигналы организма и продолжать бесконтрольное деление.
- Старение. Поскольку путь IIS регулирует продолжительность жизни, понимание динамики DAF-16/FOXO открывает новые перспективы в геронтологии. Возможно, старение — это следствие рассинхронизации сигнальных путей, когда органы перестают взаимодействовать друг с другом.
Перспективы
Данная работа доказывает, что для понимания работы живого организма недостаточно знать, какие гены включены, а какие выключены. Необходимо знать, как именно они включаются во времени.
Теперь ученым предстоит выяснить физическую природу синхронизирующего сигнала. Является ли это нейронным импульсом, передаваемым от мозга к тканям, или же это волна неизвестных пока пептидов? Ответ на этот вопрос может дать ключ к созданию принципиально новых методов терапии, направленных не на блокировку или стимуляцию отдельных рецепторов, а на восстановление утраченных ритмов клеточной коммуникации.
Так что мы — не набор автономных клеток, а единая колебательная система, устойчивость которой зависит от точности внутреннего тайминга.
Источник: Nature Communications





1 комментарий
Добавить комментарий
Добавить комментарий