Как найти жизнь, не зная, как она выглядит? Новый метод определяет биологическое происхождение с точностью 87%
В ближайшее десятилетие человечество ожидает доставку образцов грунта с Марса и его спутников на Землю. Миссии Mars Sample Return (NASA/ESA) и Martian Moons eXploration (JAXA) призваны ответить на вопрос о том, существовала ли жизнь за пределами нашей планеты. Однако сам факт обнаружения органических веществ в этих образцах не станет ответом. Вселенная насыщена углеродными соединениями, которые образуются без участия биологии.
Перед научным сообществом стоит очень сложная аналитическая задача: научиться достоверно отличать органику, созданную живой клеткой, от органики, возникшей в ходе геологических и космических процессов. Группа исследователей представила новый вычислительный метод, способный решить эту проблему, опираясь не на поиск знакомых нам молекул, а на анализ статистических закономерностей.
Кризис идентификации в астробиологии
Основная проблема поиска внеземной жизни заключается в феномене, который специалисты называют абиотическим синтезом. Углерод, водород, кислород и азот — основные строительные блоки жизни — широко распространены в космосе. Под воздействием ультрафиолетового излучения, космических лучей и перепадов температур эти элементы вступают в реакции, образуя сложные органические молекулы. Метеориты, падающие на Землю, часто содержат аминокислоты, нуклеотиды и сахара, которые никогда не являлись частью живого организма.
Традиционные методы анализа, используемые марсоходами и лабораториями, работают по принципу целевого поиска. Ученые заранее определяют список биомаркеров — веществ, свойственных земной жизни (например, ДНК, липиды клеточных мембран или определенные белки), и ищут именно их. Этот подход эффективен для поиска жизни, идентичной земной, но он обладает серьезным недостатком: предвзятостью. Если внеземная жизнь построена на иных биохимических принципах, целевой анализ ее пропустит. Более того, за миллионы лет органические остатки подвергаются диагенезу — геологическим изменениям под воздействием давления и температуры, что разрушает очевидные биомаркеры.
Новое исследование, опубликованное в научном журнале PNAS Nexus, предлагает смену парадигмы: переход от поиска конкретных веществ к нецелевому анализу с использованием алгоритмов машинного обучения.
Методология: разделение смеси в двух измерениях
Авторы работы создали уникальный набор данных, объединяющий два принципиально разных класса материи.
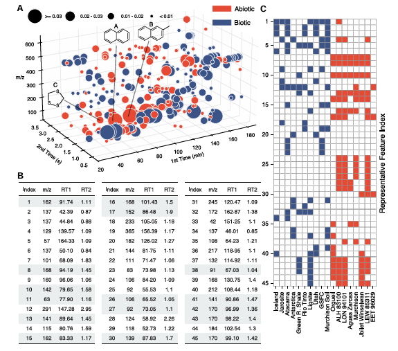
Первая группа — абиотические образцы. В нее вошли восемь углистых хондритов (метеоритов), включая знаменитый Мурчисонский метеорит. Эти объекты представляют собой капсулы времени, содержащие первобытную органику Солнечной системы, сформированную 4,5 миллиарда лет назад в холоде протопланетного диска.
Вторая группа — биотические образцы. Сюда были включены земные породы и почвы из экстремальных мест обитания (пустыня Атакама, Антарктида, район реки Рио-Тинто), а также древние осадочные породы (сланцы, уголь). Эти образцы содержат органику, гарантированно имеющую биологическое происхождение, но прошедшую через процессы разложения и минерализации.
Для анализа использовался метод двумерной газовой хроматографии, сопряженной с масс-спектрометрией высокого разрешения. В отличие от стандартной хроматографии, где смесь разделяется на компоненты, проходя через одну колонку, здесь используется две стадии разделения. Сначала вещества сортируются по летучести (температуре кипения), а затем — по полярности (химическим свойствам).
Этот процесс превращает физический образец в детализированное цифровое изображение, состоящее из тысяч точек (пиков). Каждый пик соответствует отдельному химическому соединению или его фрагменту. Средний метеоритный образец в ходе эксперимента показал наличие 1184 уникальных пиков, земной — около 907. Для обработки такого массива данных вручную потребовались бы годы, поэтому исследователи разработали программный комплекс LifeTracer.
LifeTracer: поиск скрытых закономерностей
LifeTracer — это фреймворк машинного обучения, который не пытается идентифицировать каждую молекулу по отдельности. Вместо этого он анализирует общую структуру данных: распределение масс, время удерживания веществ в хроматографе и интенсивность сигнала. Система обучается видеть разницу между хаотичным химическим фоном и упорядоченными следами биологии.
В ходе обучения алгоритм выявил, что абиотические и биотические образцы имеют статистически достоверные различия в распределении органических соединений. Точность классификации на тестовой выборке превысила 87%. Главным достижением работы стало выявление конкретных химических признаков, отличающих живое от неживого.
Химическая подпись энтропии и жизни
Исследование показало, что природа происхождения органики диктует ее физико-химические свойства.
1. Абиотический профиль (метеориты). Органика в метеоритах характеризуется высокой летучестью и меньшим временем удерживания в первой хроматографической колонке. Это объясняется механизмами ее образования. В открытом космосе реакции протекает случайным образом под воздействием ионизирующего излучения. Это приводит к доминированию относительно простых, стабильных молекул. Основным маркером абиотических образцов стали полициклические ароматические углеводороды (ПАУ) с короткими боковыми цепями, например, нафталин и метилнафталины, а также серосодержащие соединения (например, тритиоланы). Эти вещества образуются в процессах неполного сгорания или радикальных реакциях в холодных молекулярных облаках. Их многообразие велико, но структурная сложность ограничена термодинамикой.
2. Биотический профиль (Земля). Биологическая органика, напротив, демонстрирует смещение в сторону более тяжелых и менее летучих соединений. Живые системы затрачивают энергию на синтез сложных молекул, которые термодинамически невыгодны в неживой природе. Даже после гибели организма и частичного распада эти сложные структуры сохраняются. LifeTracer выделил в качестве ключевых признаков жизни присутствие терпеноидов и разветвленных алкилбензолов. Терпеноиды — это производные изопрена, которые на Земле являются основой для множества биологически активных веществ, от эфирных масел до стероидов. Наличие таких сложных, специфически сконструированных молекул служит индикатором направленного ферментативного синтеза. Биология работает избирательно: она создает только определенные изомеры (пространственные конфигурации) молекул, игнорируя остальные, тогда как абиотическая химия создает все возможные варианты в равных пропорциях.
Значение для будущих космических миссий
Разработанный метод имеет сильно поможет в интерпретации данных, которые будут получены в ходе будущих миссий по возврату грунта. Основная проблема, с которой столкнутся ученые при анализе марсианского грунта, — это загрязнение и неопределенность. Образцы могут содержать смесь органики, принесенной метеоритами, и гипотетических следов древней жизни.
Метод LifeTracer является агностическим. Он не требует, чтобы внеземная жизнь использовала те же аминокислоты или генетический код, что и земная. Он опирается на более обширный принцип: живые системы создают химическую сложность и упорядоченность, которые отличаются от продуктов случайных реакций.
Использование машинного обучения позволяет исключить человеческий фактор и субъективность при интерпретации спектров. Программа анализирует тысячи слабых сигналов, которые человек мог бы счесть фоновым шумом, и находит в них паттерны, указывающие на происхождение материала. Это позволяет работать с образцами, в которых концентрация органики крайне низка, а сами молекулы не поддаются прямой идентификации по стандартным библиотекам масс-спектров.
Таким образом, научное сообщество получает инструмент, способный провести границу между геохимией и биохимией, основываясь на математическом анализе молекулярных популяций. Это существенно снижает риск ложноположительных результатов (когда камень принимают за бактерию) и ложноотрицательных (когда следы жизни списывают на загрязнение), что особенно важно для корректного ответа на вопрос о нашей одинокости во Вселенной.
Источник: PNAS Nexus





0 комментариев
Добавить комментарий
Добавить комментарий