Какие модули MOSFET подоходят для ESP8266 и Arduino
Модули на полевых транзисторах MOSFET удобно использовать вместо реле для коммутации нагрузки, работающей на постоянном токе, но далеко не все модули, имеющиеся в продаже, нормально работают с платами Arduino, особенно с платами, имеющими уровень цифрового сигнала 3.3 В (D1 Mini, Node MCU и др.).
Я изучил, как работают популярные модули, и расскажу, как их выбирать.
В основном на Aliexpress и в других магазинах можно встретить четыре вида модулей MOSFET, причём первый, самый популярный вид, выпускается на трёх разных MOSFET (при покупке можно выбирать). Стоят они от 65 до 150 рублей.
Проблема работы MOSFET модулей с 3.3-вольтовыми платами Arduino связана с тем, что не все MOSFET способны полностью открываться при таком низком напряжении на затворе (а некоторые вообще не способны открываться при 3.3 В), впрочем иногда (и мы это скоро увидим), проблема может быть не только в самом MOSFET.
В спецификации (datasheet) любого MOSFET есть график Transfer Characteristics, показывающий, какой ток может пропускать через себя MOSFET при каком напряжении на затворе. Это напряжение называется Gate Threshold Voltage (Vgs), в datasheet указывается минимум и максимум этого напряжения, необходимый для открытия транзистора, но ориентироваться лучше на график.
Вот, к примеру, Transfer Characteristics мосфета FR120N, использующегося в одном из вариантов самого популярного модуля.
Хоть Vgs max у этого транзистора и указан 2.5 В, на графике видно, что при напряжении 3.3 В (именно такое управляющее напряжение приходит от микроконтроллера на ESP8266), максимальный ток почти равен нулю и только при 5 В он достигает 2 А (и это при том, что для этого MOSFET указан максимальный коммутируемый ток 15 А и разумеется его и пишут производители модулей). Соответственно, модуль на этом транзисторе вообще не сможет работать при управляющем напряжении 3.3 В и его нельзя использовать с контроллерами Arduino, имеющими трёхвольтовые уровни. С контроллерами, имеющими уровни 5 В (например, Arduino Nano), этот модуль работать будет, но коммутировать он сможет токи не более 2А, а не 15, как обещают.
MOSFET AOD4184 используется в двух популярных китайских модулях — одном из вариантов первого на скриншоте выше и в третьем с двумя мосфетами. Хоть Vgs max у него и выше предыдущего — 2.6 В, на графике всё гораздо лучше: при 3.3 В он может коммутировать до 20 A.
Ещё один важный параметр, это сопротивление в открытом состоянии — Rds (Static Drain-Source On-Resistance). Разные производители приводят его для разных значений Vgs и тока нагрузки, но можно грубо сравнивать мосфеты по максимальному его значению. Для этого транзистора при Vgs=4.5V, Id=15A указано максимальное Rds 11 мОм. При меньшем Vgs оно будет выше, но всё равно достаточно маленькое (это хорошо).
Третий вариант мосфета, который может стоять в самом популярном модуле — LR7843. Посмотрим на его график. При 3.3 В максимальный ток около 100 А.
Максимальное Rds при Vgs=4.5V, Id=12A указано 4 мОм. Этот мосфет будет отлично работать с трёхвольтовыми контроллерами Arduino.
Во втором по популярности модуле стоит мосфет IRF520. Смотрим график. На напряжении 3.3 В кривая только-только «отлипает» от нуля. Для трёхвольтовой логики такой MOSFET не подойдёт. Да и сопротивление у него очень большое — 270 мОм.
В четвёртом по популярности модуле (том, что с зелёными колодками) стоит MOSFET F5305S. Смотрим график. Тоже никуда не годится — при 3.3 В ток около 0.1 А.
Таким образом из тех MOSFET, которые встречаются в популярных модулях, для трёхвольтовой логики подходят два — LR7843 и AOD4184.
Переходим от теории к практике. Начнём с третьего по популярности модуля на двух мосфетах AOD4184, который стоит 69 рублей. Продавец указывает, что управляющее напряжение может быть от 3.3 до 20 В, напряжение нагрузки от 5 до 36 В. На самом деле напряжение нагрузки может быть и значительно ниже (доли вольта).
На схеме этого модуля видно, что плюс питания нагрузки просто соединён на входной и выходной клемме и не подключён к схеме, так что весь модуль при желании можно подключать лишь тремя проводами.
Проверил, всё работает, при управляющем напряжении 5 В сопротивление 39 мОм, при напряжении 3.3 сопротивление чуть выше — 46 мОм (сопротивление измерялось через быстроподключаемые контакты, поэтому в реальности оно ниже).
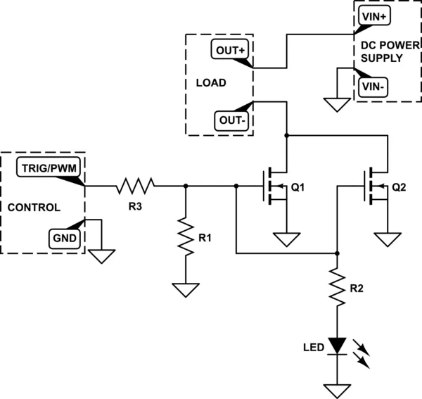
Теперь самый популярный модуль с оптроном в варианте с MOSFET LR7843.
Управляющая и силовая часть полностью разделены оптроном. Даже минусовые провода управления и нагрузки не соединены между собой. Беда этой схемы в том, что при открытом оптроне на затвор транзистора попадает лишь половина напряжения питания нагрузки.
У меня есть два экземпляра таких модулей из разных магазинов и мосфеты на них стоят разные, хоть на обоих и написано LR7843.
При управляющем напряжении и напряжении нагрузки 3.3 В оба модуля, ожидаемо, не заработали.
Когда оба напряжения 5 В, модули работают, но сопротивление довольно большое — у первого модуля 360 мОм, у второго 115 мом.
Когда напряжение в цепи нагрузки 5 В, а в управляющей цепи 3.3 В модули тоже работают, но сопротивление ещё выше — 380 и 120 мОм.
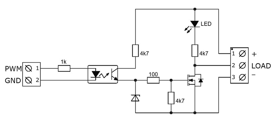
Чтобы модуль начал нормально работать, нужно менять резисторы: верхний (от плюса питания к оптрону) на 1к, нижний (от затвора к минусу) на 10к, но smd-резисторы маленькие и поменять их не так просто.
Гораздо проще подать управляющий сигнал 3.3 В без оптрона на точку соединения выхода оптрона, резистора и стабилитрона.
Так всё работает. При управляющем напряжении 3.3 В сопротивление открытого мосфета у первого модуля стало 44 мОм, у второго 33.5 мОм.
Эти модули можно использовать с контроллерами, имеющими трёхвольтовую логику, но придётся менять резисторы или подавать управляющий сигнал не на вход оптрона, а на его выход. В этом случае можно использовать трёхпроводное подключение без питания — только управляющий сигнал, общий минус и выход на минус нагрузки (в этом случае не будет работать индикаторный светодиод).
Дам ссылки на два модуля, которые можно использовать с контроллерами, имеющими трёхвольтовый выход:
2x MOSFET триггерный переключатель
LR7843 изолированный MOSFET модуль
Если вы не видите ссылки строкой выше, отключите AdBlock.
Метка «реклама», которую вы видите ниже, не означает, что кто-либо заказывал у меня рекламу этих модулей. Я покупал их сам за свои деньги, но ссылку не могу разместить без такой метки.
P.S. Спасибо Олегу Артамонову за объяснение принципов работы MOSFET и того, на какой график нужно смотреть, выбирая нужный.





9 комментариев
Добавить комментарий
Вживую такие оптроны нормально открываются на пяти вольтах с резистором 170 Ом, на 3.3 вольта — 90 Ом.
Пробовал в симуляторе и вживую.
Ну и рекомендация подавать управляющий сигнал на выход оптрона — прям топ!
Возможно в том, что подключая выход МК (или откуда у вас происходит управляющий сигнал) на выход оптрона, сиречь некую схему управления MOSFET, вы ничем не рискуете ровно до момента, когда в цепи нагрузки напряжение не выше 5 вольт, да и то, есть МК у которых можно легко сжечь выход или вход, подав на него 5 вольт вместо 3.3 вольта.
Если в цепи нагрузки будет больше 5 вольт то синий дым вполне обеспечен.
Это если абстрагироваться от того, что вы включаете выход МК в работающую схему, где, условно, может быть всё, что угодно и результат может быть абсолютно любым — от повреждения МК до неверной работы MOSFET, где на затворе уже есть какой-то потенциал.
В этом конкретном случае повезло, что MOSFET n-канальный и транзистор оптрона закрыт.
В целом удивлён, что вы не разобрались, отчего оптрон не открылся.
Я не стал разбираться с тем, почему оптрон не открывается до конца, по тому, что без замены резисторов эта плата всё равно не будет нормально работать на 3 В, а заменять малюсенькие smd-резисторы на такой плате трудоёмко.
А вот про синий дым при высоком напряжении в цепи нагрузки не понял. Допустим, в цепи нагрузки 36 вольт, но они же не появятся на затворе, если мосфет исправен. Почему это опасно для контроллера?
Добавить комментарий