Увидеть рождение Вселенной мешает стена света. Как за нее заглянуть? У ученых есть идея
Взглянуть на рождение Вселенной невозможно. Первые сотни тысяч лет после Большого взрыва она была непрозрачной плазмой — бурлящим котлом из частиц и излучения. Свет оттуда до нас просто не дошел. А тот, что дошел от более поздних эпох, растянулся и остыл до неузнаваемости.
Но ведь в те самые ранние моменты происходили события колоссальной мощности. Речь идет о гипотезах, основанных на фундаментальной физике: например, гравитационный коллапс сверхплотных участков материи в первичные черные дыры, или фазовые переходы, когда фундаментальные силы природы приобретали свой современный вид — эти процессы не обязательно были плавными и могли сопровождаться выбросами колоссальной энергии. Можем ли мы найти их следы?
Новое исследование предлагает способ наблюдения этих событий. Не увидеть сам взрыв в телескоп, конечно, а поймать его очень специфический, косвенный сигнал, который проделал путь в миллиарды лет и полностью изменил свою природу.
Почему мы не можем увидеть первые взрывы?
Пусть произошел мощнейший выброс энергии в очень ранней Вселенной. Он порождает поток частиц и излучения. Но Вселенная с тех пор неимоверно расширилась. По мере расширения пространства волны света буквально растягиваются, их энергия падает.
Чтобы измерять, насколько Вселенная расширилась с момента испускания света, космологи используют параметр — красное смещение, обозначаемое буквой z. Это число, которое показывает, во сколько раз увеличилась длина волны света, пока он летел к нам. Чем больше значение z, тем в более далекое прошлое мы заглядываем. Например, свет от ближайших галактик имеет z меньше единицы. Реликтовое излучение, испущенное через 380 000 лет после Большого взрыва, имеет z около 1100.
Частица, родившаяся в катаклизме при гигантском красном смещении (скажем, z равном миллиардам), прибудет к нам сегодня практически с нулевой энергией. Ее сигнал будет настолько слабым, что потонет в фоновом шуме космоса. Прямое наблюдение этих событий закрыто для нас навсегда.
Тупик? А что, если нам не нужно ловить саму частицу изначального взрыва? Вдруг, она по пути создала нечто другое — некий вторичный сигнал, который уже смог до нас добраться?
Посредник
Авторы гипотезы предлагают сосредоточиться на нейтрино. Эти частицы почти не имеют массы и крайне слабо взаимодействуют с веществом, что делает их идеальными переносчиками информации из плотных и горячих сред. Вероятно, именно нейтрино уносили львиную долю энергии из первых космических катаклизмов.
Вот как выстроена логическая цепочка:
- Взрыв. В очень ранней Вселенной происходит гипотетическая вспышка. Он испускает поток высокоэнергетических нейтрино.
- Долгое путешествие. Нейтрино летят сквозь расширяющуюся Вселенную. Их энергия постепенно падает из-за красного смещения, но остается достаточно высокой.
- Ключевое столкновение. Спустя сотни миллионов лет, в эпоху, которой соответствует красное смещение z ≈ 200-300, Вселенная уже гораздо холоднее и прозрачнее. Нейтрино из той древней вспышки сталкивается с протоном (ядром водорода).
- Рождение антиматерии. В результате этой реакции рождается позитрон (e⁺) — античастица электрона. Для справки, сама реакция выглядит так: ν + p → e⁺ + n.
И вот здесь находится суть идеи. Согласно стандартной космологической модели, в ту эпоху во Вселенной не должно быть свободных позитронов. Температуры и энергии уже слишком низки для их естественного появления. Если мы находим свидетельство существования позитронов в тот период, это прямо указывает на какой-то нестандартный, экзотический источник энергии. Этим источником и были те самые древние вспышки.
Отпечаток антиматерии
Позитрон, будучи антиматерией, не может долго существовать в мире обычной материи. Он почти мгновенно находит ближайший электрон, и они аннигилируют — исчезают, превращая свою массу в чистую энергию.
Эта энергия выделяется в виде двух фотонов с очень конкретной характеристикой. Прежде чем назвать ее, введем единицу измерения. В физике частиц энергию принято измерять в электронвольтах. Для наших целей важна производная единица — килоэлектронвольт (кэВ), то есть тысяча электронвольт.
Так вот, каждый фотон, рожденный при аннигиляции электрона и позитрона, имеет энергию ровно 511 кэВ. Это точный энергетический эквивалент массы покоя этих частиц. Это их уникальный отпечаток.
Итак, у нас появился новый сигнал. Уже не неуловимый нейтрино, а фотон с четко определенной энергией. Он родился в конкретную эпоху (z ≈ 200-300) как прямое следствие появления позитрона, которого там быть не должно.
Теперь этому фотону предстоит собственное долгое путешествие к нашим телескопам.
Что именно мы должны увидеть?
Фотон с энергией 511 кэВ — это жесткое гамма-излучение. Но пока он летит к нам, Вселенная продолжает расширяться. Его энергия, как и энергия изначальных частиц, падает из-за того же красного смещения.
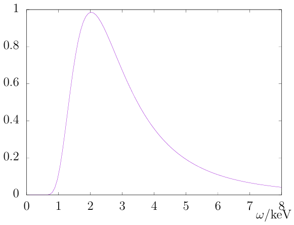
Расчеты показывают, что фотон, родившийся с энергией 511 кэВ в эпоху с красным смещением z ≈ 200-300, прибудет на Землю сегодня с энергией около 2-3 кэВ. Это уже диапазон мягкого рентгеновского излучения.
Именно так выглядит конечная цель поисков. Астрономы должны искать специфический избыток рентгеновского излучения на небе. Этот сигнал не будет выглядеть как яркая точка — поскольку вспышки происходили по всей ранней Вселенной, а фотоны рождались в разные моменты времени, сигнал должен проявляться как плавный, размытый горб в рентгеновском спектре в районе 2-3 кэВ.
Найти его непросто. Наше небо заполнено рентгеновскими источниками. Но у гипотетического сигнала есть особенность — его характерная форма. Обнаружение такого горба будет прямым доказательством существования позитронов в ту эпоху, что противоречит стандартной космологической модели.
Мы впервые получим наблюдательные данные о катаклизмах, которые до сих пор считались навсегда скрытыми за непрозрачной плазмой ранней Вселенной, зафиксировав их косвенный, рентгеновский след. Теперь у астрономов есть четкая и проверяемая гипотеза для дальнейших поисков.
Источник: The Astrophysical Journal
Источник: pablocarlosbudassi.com





0 комментариев
Добавить комментарий
Добавить комментарий