Что общего у дятла и теннисиста? Они оба кричат во время удара
Вы наверняка видели дятла за работой. Экстремальная биомеханика в чистом своем проявлении — птица весом меньше 100 граммов наносит удары с силой, в 20-30 раз превышающей ее собственный вес, и частотой до 20 ударов в секунду. Мозг человека при таких перегрузках получил бы тяжелейшую травму. Дятел же не просто выживает — он так живет.
Долгое время считалось, что дятлу помогает исключительно его череп, который устроен как идеальный амортизатор. Это правда, но лишь наполовину. Новое исследование, опубликованное в Journal of Experimental Biology, показывает что удар дятла — это скоординированное действие всего тела, от клюва до хвоста, работающее как единый, безупречно отлаженный механизм.
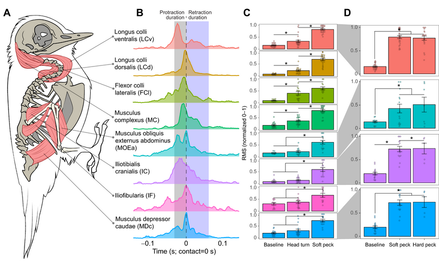
Чтобы заглянуть под капот этого процесса, ученые применили электромиографию (ЭМГ) — метод, который регистрирует электрическую активность мышц. Они смогли увидеть, какие именно мышцы и в какой момент включаются в работу.
Все тело как один механизм
Главный вывод исследования: в нанесении удара участвуют не только мышцы головы и шеи. Активно работают мышцы пресса, бедер и даже хвоста. И у каждой группы своя, четко определенная функция.
1. Сила для замаха. Основной импульс для удара создают не столько мышцы шеи, сколько мышцы бедер. Они резко толкают тело вперед, начиная движение. Уже после этого в дело вступают шейные мышцы, которые ускоряют движение головы, придавая ей финальный импульс.
2. Шея как жесткий рычаг. А вот здесь кроется ключевой момент. Казалось бы, шея должна быть гибкой. Но в момент удара происходит обратное. Другая группа шейных мышц сокращается не для движения, а для стабилизации. Они превращают шею в абсолютно жесткий стержень. Зачем? Жесткий рычаг передает кинетическую энергию с минимальными потерями. Если бы шея оставалась гибкой, она бы просто поглотила часть энергии удара, сработав как амортизатор. Дятлу это не нужно. Его цель — передать всю мощь замаха в кончик клюва.
3. Пресс и хвост как опора. Что произойдет, если вы ударите кулаком в стену, стоя на роликах? Вы просто отлетите назад. Чтобы этого не случилось, нужна надежная опора. У дятла эту функцию выполняют мышцы брюшного пресса и хвоста. Они с силой прижимают тело к стволу дерева, создавая стабильную платформу. Без этой фиксации вся энергия удара уходила бы на то, чтобы оттолкнуть птицу от дерева.
Зачем дятел «кряхтит» при каждом ударе?
Исследование выявило еще одну, довольно забавную деталь, связанную с дыханием. Дятел совершает резкий выдох в то самое мгновение, когда его клюв касается дерева.
Это очень похоже на поведение профессиональных спортсменов. Теннисисты издают громкий крик при ударе по мячу, а тяжелоатлеты — при подъеме штанги. Этот резкий выдох форсированно повышает внутрибрюшное давление. Это, в свою очередь, стабилизирует позвоночник и торс, делая все тело более жестким и позволяя произвести более мощное действие. Дятел использует тот же физиологический принцип для стабилизации и максимальной передачи силы.
Но как быть с быстрой барабанной дробью, когда удары следуют один за другим с частотой 10-15 раз в секунду? Исследователи обнаружили, что дятел синхронизирует дыхание с ударами в соотношении один к одному. Один удар — один короткий выдох. В паузе между ударами, которая длится сотые доли секунды, он успевает сделать такой же короткий микро-вдох. Эта способность к сверхбыстрому дыханию позволяет ему поддерживать высокий темп без кислородного голодания — механизм, который ранее наблюдали у певчих птиц во время исполнения быстрых трелей.
Ритм решает все
Во время серии быстрых ударов — барабанной дроби — проявляется еще одна особенность нервно-мышечного контроля.
Во-первых, время активации каждой мышцы остается невероятно стабильным от удара к удару.
Во-вторых, сила мышечных сокращений — амплитуда сигнала ЭМГ — постепенно нарастает с каждым последующим ударом в серии. Почему? Наиболее вероятное объяснение — это механизм компенсации. Мышцы начинают уставать, но чтобы поддерживать постоянную силу удара и, что не менее важно, ритм, нервная система посылает все более мощный сигнал.
Это показывает, что долбление — это отточенный моторный навык, требующий постоянной корректировки и тонкого контроля со стороны мозга.
В итоге, кажущийся простым стук дятла оказывается результатом работы всего организма. Это целостная система, в которой сила генерируется ногами, передается через заблокированную шею, стабилизируется напряженным прессом и синхронизируется с дыханием. Это яркий пример того, как эволюция формирует не отдельные признаки, а комплексные физиологические решения для выполнения экстремальных задач.
Источник: Journal of Experimental Biology
Источник: www.flickr.com





0 комментариев
Добавить комментарий