Оффтопик «полуперсональные» системы SUN
SUN Blade 100 рабочая станция младшего уровня
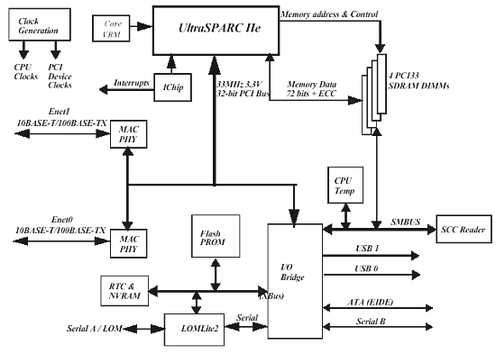
Простейшая из предлагаемых рабочих станций компании SUN имеет на редкость простую архитектуру. Давайте присмотримся к ней поближе.
Архитектура компьютера SUN Blade100

Что же мы видим при взгляде на эту систему? Да, собственно, ничего особенного.
- Старомодный (но, 64 разрядный) процессор Ultra SPARC IIe (четырехканальный, суперскалярный) с частотой 450 или 500MHz и интегрированным кэшем L2 ёмкостью 256kb.
- Обычную шину PCI 32 x 33 (PCI 2.1)
- Обычную память РС133 (ECC) до 2Gb
- Простенький onboard видеоадаптер на базе чипа ATI Rage XL c 8Mb памяти. (впрочем, доступны и более мощные варианты)
- Довольно обычный набор устройств ввода/вывода (100Base-T, 4 порта USB, два порта FireWire +smart Card reader)
- Два IDE HDD
- CD/DVD накопитель
- Стандартный 3,5" дисковод
Что нам это напоминает? Да обычнейшую персоналку на Socket7, разве что, контроллер памяти интегрирован в процессор, что несколько увеличивает общую производительность системы… Короче говоря, по производительности системы процессор/память эта машина находится где-то на уровне P3 500-650, а по производительности графической подсистемы существенно им уступает (нет AGP).
Ничего особенного эта машина не представляет, и включать в рассмотрение высокопроизводительных систем эту машину было необязательно, но сделано это было только для того, чтобы показать с какого уровня начинаются модельный ряд SUN. Впрочем, как рабочее место для программиста (встроенный контроллер памяти!) или администратора она более чем достаточна.
Тонкие серверы семейство SUN Netra
Хотелось бы предложить вниманию читателей оригинальный вариант тонкого (1U) сервера компании SUN который несмотря на свои размеры имеет, как не парадоксально, вполне приличные возможности расширения.
С точки зрения производительности процессора эти серверы не имеют никаких выдающихся способностей и более всего напоминают SUN blade 100 и только их особенности расширения в сочетании с талантами OS Solaris позволяют им попасть в этот обзор.
SUN Netra X1
Посмотрите на это рисунок у читателя, уже привыкшего к особенностям в отношении ввода/вывода серверных систем SUN он способен вызвать лишь скептическую усмешку, но не торопитесь…
В частности, если сопоставить эту систему с 1U х86 сервером, то придется отметить что:
- Канал SDRAM отделен от канала PCI
- Есть некий канал SCC (чтения карты конфигурации сервера)
Кроме того, расширение этой системы производится несколько нетривиальным образом, подробности которого мы рассмотрим ниже.
SUN Netra T1 AC200/DC200 Server
А вот и машинка помощнее.
Что же отличает ее от младшей модели?
Естественно, две шины PCI 32*33, что практически удваивает ее способности по работе с устройствами ввода/вывода.
Двухканальный контроллер SCSI, а не IDE, как у предыдущей модели
Причем, обратите внимание на тот факт, что контроллеры SCSI и Ethernet расположены на различных шинах, что позволяет им работать практически независимо.
Карта конфигурации сервера (SCC)
Имея такую карту можно за считанные секунды восстановить конфигурацию сервера SUN Netra. Например, «умер» сервер и его место в стойке занял аналог из резерва вставляете такую карту и спустя несколько секунд (максимум, десятков секунд +переустановка HDD) новый сервер готов к работе. Эту возможность по достоинству оценят специалисты провайдеров, в чьем ведении находятся десятки и сотни различно сконфигурированных серверов принадлежащих различным организациям. И чьей обязанностью является поддержание безостановочного функционирования серверов заказчиков. Да и я бы был спокойнее, зная, что мой провайдер может при необходимости заменить мой сервер за считанные минуты.
Материнская плата сервера Netra X1
Опытным «персональщикам» бросится в глаза знакомый чип ALI south bridge со всеми своими возможностями, перечислять которые здесь излишне.
Кроме того, специалисты смогут оценить (привязавшись к размеру слотов DIMM или разъема питания ATX) и размеры этой весьма приличной по производительности (на задачах, характерных для web-servera соответствующей примерно P3-650/750) материнской платы
Материнская плата сервера Netra Т1
Что же, тоже ничего особенного просто компактный сервер. Х86 предоставляет ничуть не меньшие возможности в рамках 1U решений.
Даже вентилятор что-то смутно напоминает… :-)
Тот же специалист резонно спросит а куда вставлять платы расширения? Что же, автор готов ответить и на этот вопрос.
Если недостаточно внутренних ресурсов, внешний 1U модуль с независимым БП, содержащий 4 PCI 32x33 гнезда позволяет «добить» сервер всем набором требуемого оборудования. Причем, нет никакой разницы, вставлена ли PCI карта в сам сервер или в модуль расширения.
Вот пример сконфигурированного системного блока «тонкого сервера» SUN X1
Искушенный специалист спросит ну и что тут такого? Более, того, вместо привычных нам SCSI HDD тут какие-то примитивные IDE! Да что автор, шутит что ли?
…да нет, не шутит. Во первых, транзакции по шине памяти могут (и имеют место быть) независимыми от процедур ввода/вывода. Как это сказывается на производительности оставим судить читателю, применительно к его задачам. Но, как минимум (особенно, при заметном трафике ввода/вывода) это разумно.
Ну, и применяемая OS Solaris тоже, как известно, весьма неплохо справляется с задачами сервера…
А вот и Т1 200….
Тоже, ничего особенного единственное отличие SCSI диски и выход для модуля расширения.
| Дополнительно |
|

