Зарождение жизни и небесная роса: могла ли дождевая вода стать колыбелью первых клеток?
Вопрос о том, как на нашей планете зародилась жизнь, издавна волнует умы ученых. Путь от неорганической материи к сложным самовоспроизводящимся организмам, кажется, невероятно длинным и запутанным. Современные клетки — это настоящие микрокосмосы, наполненные органеллами, выполняющими сложнейшие функции. Ключевую роль в их организации играет мембрана, контролирующая все процессы обмена с внешней средой. Но как выглядели первые, примитивные клетки, лишенные этой сложной структуры?
Новое исследование, опубликованное в журнале Science Advances, предлагает неожиданный взгляд на эту проблему. Группа ученых выдвинула гипотезу о том, что дождевая вода могла сыграть решающую роль в стабилизации прото-клеток — предшественников современных клеток, — создав условия для развития жизни.
От неживого к живому: долгий путь эволюции
В 1953 году эксперимент Миллера-Юри доказал возможность синтеза органических соединений из неорганических в условиях, имитирующих раннюю Землю. Это открытие укрепило гипотезу о том, что жизнь могла зародиться спонтанно из «первичного бульона» органических молекул.
Предполагается, что первые прото-клетки состояли из матрицы, обеспечивающей структурную основу, и генетического материала, несущего информацию для функционирования. Возникает вопрос: какой была эта матрица и как она обеспечивала стабильность прото-клетки, необходимую для дальнейшей эволюции?
Везикулы и коацерваты: два кандидата на роль прародителей клеток
Ученые рассматривают две основные модели прото-клеток: везикулы и коацерваты. Везикулы — это микроскопические пузырьки, образованные липидами. Они напоминают современные клетки, но лишены специализированных мембранных белков, что ограничивает их взаимодействие с окружающей средой.
Коацерваты, в свою очередь, представляют собой капли, образованные скоплением органических молекул, удерживаемых вместе электростатическими силами. У них нет мембраны, что облегчает обмен веществами с внешней средой, но создает риск утечки генетического материала, например, РНК.
Проблема стабильности: как избежать слияния и обмена генами?
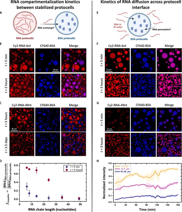
В 2017 году было показано, что быстрое слияние коацерватов и свободный обмен РНК между ними препятствуют формированию стабильных генетических последовательностей, необходимых для эволюции. Казалось бы, это ставит под сомнение возможность возникновения жизни на основе коацерватов.
Однако дальнейшие исследования показали, что коацерваты, помещенные в деионизированную воду, приобретают устойчивость к слиянию. Они образуют своеобразную «оболочку» из полимеров, которая препятствует обмену РНК с другими прото-клетками.
Дождь — ключ к разгадке?
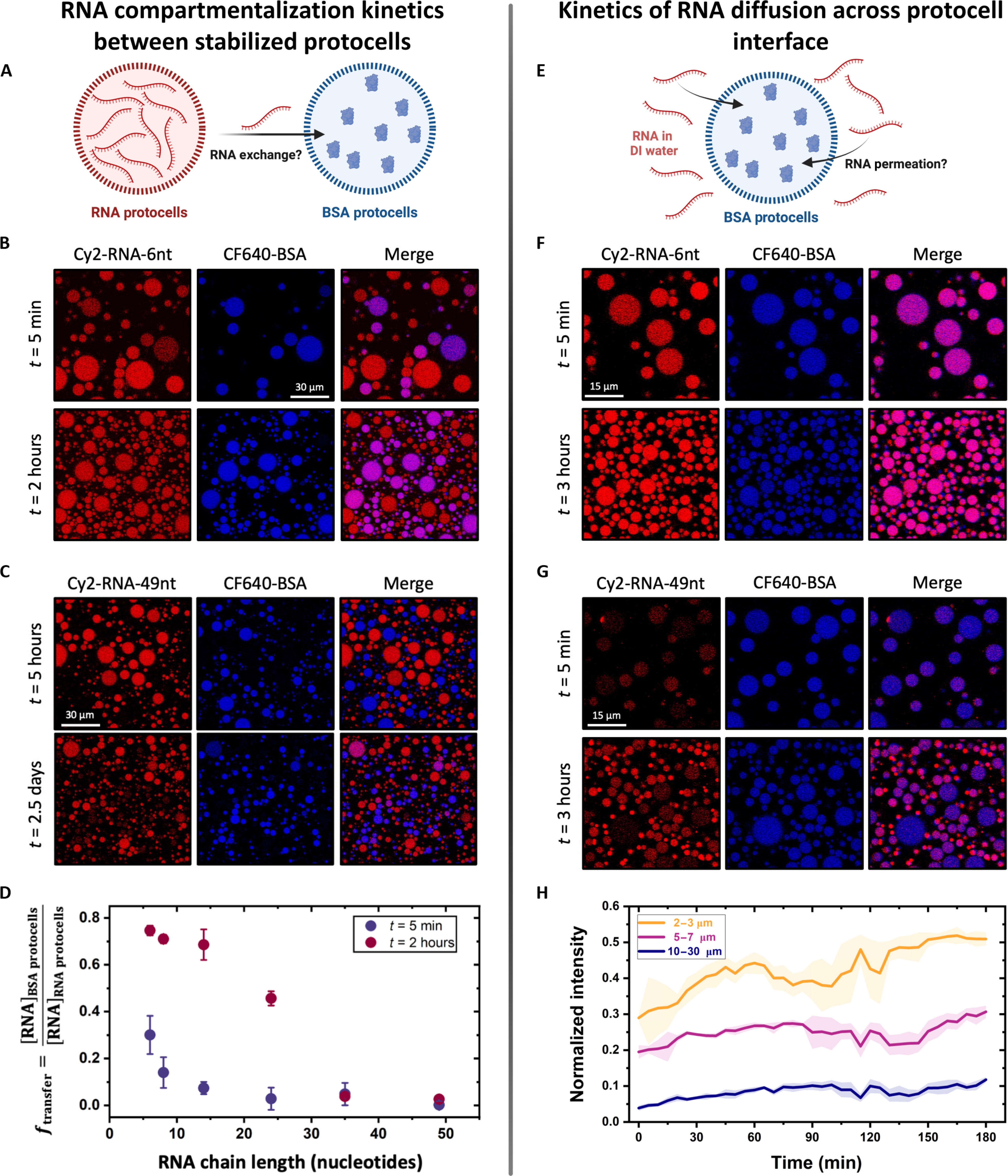
Ученые предположили, что дождевая вода, являясь естественным источником деионизированной воды, могла играть аналогичную роль на ранней Земле. Эксперименты подтвердили эту гипотезу: дождевая вода действительно стабилизирует коацерваты, предотвращая их слияние и утечку РНК.
Взгляд в будущее: междисциплинарный подход к изучению происхождения жизни
Исследование происхождения жизни требует комплексного подхода, объединяющего знания биологов, химиков, геологов и других специалистов. Дальнейшие исследования должны быть на направлены на изучение механизмов репликации генов в прото-клетках и воссоздание условий ранней Земли, чтобы приблизиться к разгадке тайны зарождения жизни.
Гипотеза о роли дождевой воды в стабилизации прото-клеток открывает новые перспективы в понимании этого фундаментального процесса. Возможно, именно дождь, омывавший молодую Землю, стал тем катализатором, который позволил жизни сделать первый шаг на пути к сложности и многообразию.





0 комментариев
Добавить комментарий