Переосмысление биологии: Клетки тела могут слышать звук
Знаете это чувство, когда стоишь рядом с ревущей турбиной самолета или стеной колонок на рок-концерте? Звук такой силы, что кажется, он проникает в каждую клеточку тела, вибрирует где-то глубоко внутри. И вот что интересно: это не просто игра воображения или работа наших ушей и мозга. Ваши клетки, похоже, действительно ощущают этот звук.
Да, да, вы не ослышались. Не уши, а именно клетки. Звучит немного как научная фантастика, правда? Но давайте разберемся.
Звук — это больше, чем просто шум?
С точки зрения физики, звук — штука довольно простая. Это просто механические волны, которые бегут сквозь воздух, воду, да хоть сквозь стол, за которым вы сидите. Для всего живого звук — это важнейший сигнал из внешнего мира. Птицы поют, хищник крадется, ручей журчит — все это информация. Но вот мысль о том, что звук может напрямую влиять на самые основы жизни, на отдельные клетки, как-то не приходила в голову всерьез. До недавнего времени.
Группа исследователей из Киотского университета, опираясь на свои же предыдущие наработки и вдохновляясь такой интересной областью, как механобиология (это наука о том, как физические силы влияют на клетки и ткани), задалась вопросом: а что, если звуковое давление, которое мы ощущаем всем телом, достаточно сильно, чтобы заставить клетки как-то реагировать? Ведь звук — это тоже физическое воздействие, волна давления.
Лабораторный 'концерт' для клеток
Чтобы проверить эту идею, ученые соорудили довольно хитроумную установку. Представьте себе: взяли специальный вибрационный датчик (такой, что звук в вибрацию превращает) и прикрепили его… к полке. Снизу. К этому датчику подсоединили диафрагму, а уже на нее поставили чашку с живыми клетками, выращенными в лаборатории. Затем через обычный аудиоплеер и усилитель на всю эту конструкцию подавали звуковые сигналы. Идея была в том, чтобы создать для клеток контролируемую звуковую среду, похожую на ту, что может быть внутри нашего тела.
И что же они «услышали»?
Клетки слушают, клетки реагируют
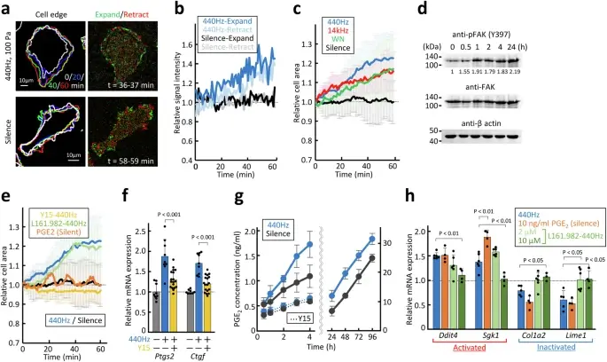
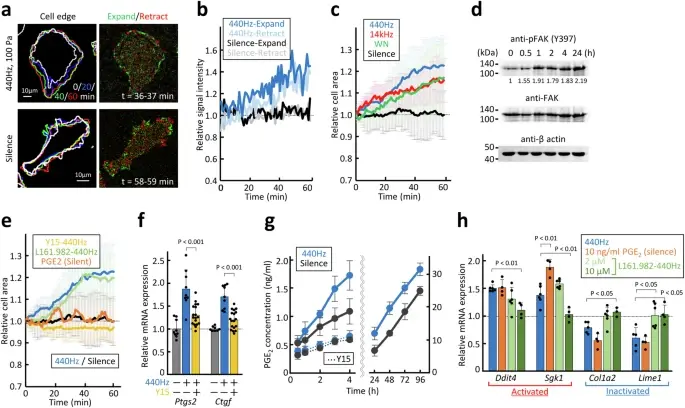
Анализ показал: клетки действительно реагируют на звук в слышимом нами диапазоне! Это не просто пассивное «колыхание» в такт волнам. Клетки меняли свою активность.
Особенно исследователей поразило вот что: звук заметно тормозил процесс превращения клеток-предшественников в полноценные жировые клетки (по-научному это называется дифференцировка адипоцитов). Представляете? Звук может мешать образованию жира на клеточном уровне! Неожиданно, правда?
Как говорит Масахиро Кумета, один из авторов работы: «Звук нематериален. А значит, звуковая стимуляция — это неинвазивный (то есть не требует разрезов или уколов), безопасный и быстрый способ воздействия. Очень вероятно, что он найдет применение в медицине».
Гены под 'прицелом' звука
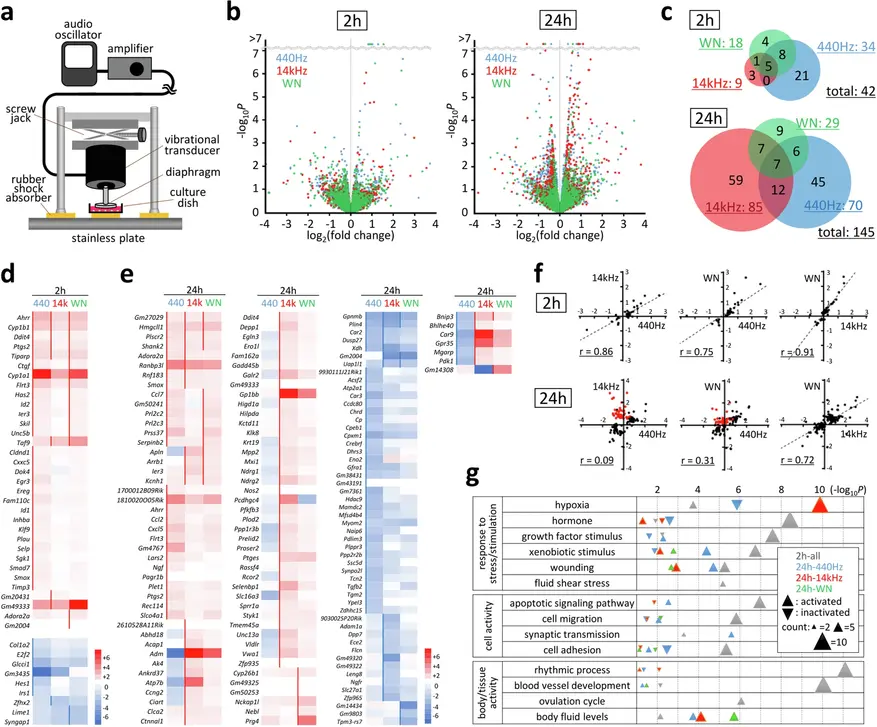
Но это еще не все. Исследователи пошли дальше и обнаружили около 190 генов, которые оказались чувствительны к звуку! Подумать только, у клеток есть гены, которые как-то реагируют на вибрации определенной частоты. Звук также влиял на то, как клетки «прилипают» друг к другу (это называется клеточной адгезией), и ученым даже удалось подсмотреть, как именно звуковой сигнал передается внутрь клетки.
Что это значит на практике? Пока рано говорить о конкретных процедурах, но открываются очень интересные перспективы. Если звук может влиять на активность генов и поведение клеток, может быть, однажды мы сможем использовать его для… ну, скажем, для ускорения заживления тканей? Или для борьбы с определенными болезнями на клеточном уровне?
Новый взгляд на привычное
Самое захватывающее во всем этом даже не потенциальные медицинские применения. Это исследование заставляет нас по-новому взглянуть на само восприятие звука живыми организмами. Мы привыкли думать, что звук — это дело ушей и мозга. А оказывается, все сложнее и интереснее. Похоже, способность реагировать на механические вибрации, коими и является звук, заложена в самой основе жизни, на уровне отдельных клеток.
Так что в следующий раз, когда вы почувствуете басы всем телом на концерте или вибрацию от проезжающего грузовика, помните: это чувствуете не только вы целиком, но и, возможно, каждая клеточка вашего организма ведет свой собственный, тихий диалог со звуком. Удивительно, не так ли? Мир вокруг нас и внутри нас полон сюрпризов.





2 комментария
Добавить комментарий