Основы теории, всякие предыдущие тесты... Уже традиционно. Имеем первый материал по Intel Z490, где проведен анализ ситуации на рынке ПК в плане появления процессоров 10xxx серии. Также имеем и тесты самих новых процессоров, и здесь можно посмотреть результаты Core 10900K/10600K, а также отдельно по Core i7-10700K.
Несмотря на появление чипсета AMD B550, интерес к топовому чипсету Intel Z490 по-прежнему имеется. К тому же, как оказалось, что материнки на AMD B550 вовсе не средне-, а весьма высокобюджетные (несмотря на то, что B550 существенно урезан относительно X570). И если ранее мы изучали флагманские очень дорогие модели матплат на Z490, за почти единственным исключением, то теперь пошли модели без супер-наворотов, но при этом и сильно дешевле, а значит не менее интересные (а скорее всего даже более).
Вот сегодня в тестлаб попала крошечная материнка в форм-факторе Mini-ITX. Что даже немного уникально, ибо обычно такого рода модели исполняются все же для средне- и мало- бюджетных систем, а тут на топовом чипсете. Впрочем, сейчас мода на малоразмерные ПК все еще продолжается, поэтому немудрено, что производители и относительно дорогие материнские платы переносят в такой форм-фактор.
Хорошо известно, что у компании ASRock есть серия Phantom Gaming и есть серия Taichi, которые являют собой флагманские модели данного производителя. Отличия в позиционировании: Phantom Gaming, что уже видно по названию, — для геймеров. Версии внутри серии означают степень «навороченности» матплаты, ну и предназначение: для крутых игроков или начинающих. А вот Taichi — это нечто самовыдуманное маркетологами ASRock, которое иногда может быть самым флагманским и премиальным решением, иногда уступить флагману из соседней серии, но это всегда навороченные и «нафаршированные» (в понимании ASRock, конечно) платы с очень широким предназначением (не забываем, что у ASRock еще имеются серии Creator, Steel Legend и другие. Подчас грань между ними настолько размыта, что понимаешь просто желание заполучить большой ассортимент продуктов на одном и том же чипсете, но который надо как-то вот разделить...
Удивительно, что среди топовых продуктов из серии Phantom Gaming производитель решил уделить особое внимание владельцам малогабаритных ПК. Да, стереотипы подчас внушают, что геймерский ПК — это нечто большого размера, с кучей вентиляторов, шумными видеокартой и процессорным кулером... Но зато там огромные значения FPS, можно «гамиться» без снижения качества графики и т.д. А если уж речь идет о хардкорном гейминге, то там вообще что-то типа «феррари» в среде компов: это и огромный корпус с водяными СО, и подсветка на все вкусы, и 1-2 самых крутых видеокарт, разумеется, монитор не менее 2,5К, а то и 4К.
...И тут вдруг такая вот «лапотулька» (© Даниил Герасимов из HappyPC)! Реально очень маленькая матплата, но имеющая на борту даже... Thunderbolt!
Итак, ASRock Z490 Phantom Gaming-ITX/TB3. Я уже выше говорил, что плата для геймеров. Также понятно, что это не самая навороченная модель (раз не PG X или Taichi Ultimate), и потому ожидать кучу «фенечек» типа «померяй мне вольтаж, и во всем районе погаснет свет» нет. А чем тогда горда материнка? Вот и разберемся.
ASRock Z490 Phantom Gaming-ITX/TB3 поставляется в маленькой, но толстой коробке со стильным дизайном серии Phantom Gaming.
Внутри коробки есть два отсека: для самой материнской платы и остального комплекта.
Комплект поставки традиционен. Кроме традиционных элементов типа руководства пользователя и кабелей SATA, имеются: выносная антенна с подставкой для беспроводных соединений, винтики для монтажа модулей M.2, накопитель c ПО типа CD, стяжки, бонусные стикеры.
Стоит отметить, что «заглушка» на заднюю панель с разъемами уже смонтирована на самой плате. Не забываем, что программное обеспечение за время путешествия платы к покупателю успевает устареть, так что придется его загружать с сайта производителя сразу после покупки.
Форм-фактор
Форм-фактор Mini-ITX был разработан компанией VIA Technologies в 2001 году, но изначально был формат ITX, который не прижился, а популярной стала его мини-версия Mini-ITX с размерами 170х170 мм. В те годы было огромное разнообразие процессоров бюджетного сегмента, которым подчас даже не требовалась активная СО, было достаточно просто радиатора, поэтому в начале матплаты Mini-ITX выпускались уже со впаянными процессорами (без сокетов). По мере развития и надобности смены процессоров без замены самой материнки тот же формат заимел сокеты. Имеется и еще более миниатюрный вариант — Nano-ITX с размерами 120х120 мм. Однако, очевидно, что это уже явно не для топовых чипсетов и уж тем более не для быстрых процессоров, требующих весьма приличную систему питания. Материнская плата ASRock Z490 Phantom Gaming-ITX/TB3 имеет размеры 170×170 мм, выполнена в форм-факторе Mini-ITX, и на ней имеются 4 монтажных отверстия для установки в корпус.
Учитывая малую площадь PCB в целом, оборотная сторона не пустует. Мы видим не только слот M.2, но и ряд контроллеров. Обработан текстолит хорошо: во всех точках пайки острые концы срезаны. Печатная плата имеет 8 слоев. Часть периферии вынесена на карту расширения с особым проприетарным слотом.
Технические характеристики
Традиционная таблица с перечнем функциональных особенностей.
| Поддерживаемые процессоры | Intel Core 10-го поколения |
|---|---|
| Процессорный разъем | LGA 1200 |
| Чипсет | Intel Z490 |
| Память | 2 × DDR4, до 64 ГБ, до DDR4-4666 (XMP), два канала |
| Аудиоподсистема | 1 × Realtek ALC1220 + операционный усилитель NE5532 от Texas Instruments |
| Сетевые контроллеры | 1 × Realtek RTL8125BG Ethernet 2,5 Гбит/с 1 × Intel Dual Band Wireless AX200NGW/CNVi (Wi-Fi 802.11a/b/g/n/ac/ax (2,4/5 ГГц) + Bluetooth 5.0) |
| Слоты расширения | 1 × PCI Express 3.0 x16 (режим x16)(CPU) (возможность установки PCIe Riser с дополнительными слотами PCIe) |
| Разъемы для накопителей | 4 × SATA 6 Гбит/с (Z490) 1 × M.2 (Z490, PCIe 3.0 x4/SATA для устройств формата 2280) 1 × M.2 (Z490, PCIe 3.0 x4/SATA для устройств формата 2260/2280, на карте расширения) |
| USB-порты | 2 × USB 2.0: 1 внутренний разъем на 2 порта (Z490) 2 × USB 3.2 Gen1: 2 порта Type-A (синие) на задней панели (Z490) 2 × USB 3.2 Gen1: 1 внутренний разъем на 2 порта (Z490) 3 × USB 3.2 Gen2: 3 порта Type-A (голубые) (Z490) 1 × USB 3.2 Gen2: 1 порт Type-C на задней панели (Thunderbolt 3) |
| Разъемы на задней панели | 1 × USB 3.2 Gen2 (Type-C) 3 × USB 3.2 Gen2 (Type-A) 2 × USB 3.2 Gen1 (Type-A) 1 × PS/2 комбинированный разъем 1 × RJ-45 5 аудиоразъемов типа миниджек 1 × S/PDIF (оптический, выход) 2 антенных разъема 1 × HDMI 2.0 1 × DP 1.2 кнопка сброса настроек BIOS CMOS |
| Прочие внутренние элементы | 24-контактный разъем питания ATX 1 8-контактный разъем питания EPS12V 1 слот M.2 (E-key), занят адаптером беспроводных сетей 1 разъем для подключения порта USB 3.2 Gen2 Type-C 1 разъем для подключения 2 портов USB 3.2 Gen1 1 разъем для подключения 2 портов USB 2.0 (на карте расширения) 3 разъема для подключения 4-контактных вентиляторов и помп ЖСО 1 разъем для подключения неадресуемой RGB-ленты 1 разъем для подключения адресуемой ARGB-ленты 1 разъем аудио для передней панели корпуса 2 разъема для подключения управления с передней панели корпуса (один на карте расширения) |
| Форм-фактор | Mini-ITX (170×170 мм) |
| Розничные предложения |
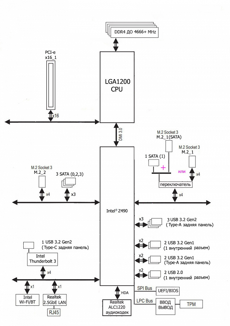
Основная функциональность: чипсет, процессор, память
То, что данная плата относится к топовым, но без наворотов, видно с первого взгляда по набору периферии.
Как я уже выше говорил, часть портов находится на карте расширения, поставляемой вместе с платой.
Схема работы связки чипсет+процессор.
Формально имеется поддержка памяти до 2933 МГц, однако всем хорошо известно, и производители материнских плат это активно рекламируют: через XMP-профили можно использовать частоты до 4000 и выше МГц. В частности данная плата поддерживает частоты до 4666+ МГц.
Процессоры Intel Core 10-го поколения (совместимые с сокетом LGA1200 и поддерживаемые Z490) имеют 16 линий ввода-вывода (включая PCIe 3.0), не имеют USB и SATA портов. При этом взаимодействие с Z490 идет по особому каналу Digital Media Interface 3.0 (DMI 3.0), и линии PCIe на это не расходуются. Все PCIe линии процессора идут на слоты расширения PCIe. Serial Peripheral Interface (SPI) используется для взаимодействия с системой UEFI/BIOS, а шина Low Pin Count (LPC) — для связи с устройствами ввода/вывода, не требующими высокой пропускной способности (контроллерами вентиляторов, TPM, старой периферии).
В свою очередь чипсет Z490 поддерживает в сумме 30 линий ввода/вывода, которые распределяться могут так:
- до 14 портов USB (из которых до 6 портов USB 3.2 Gen2, до 10 портов USB 3.2 Gen1, до 14 портов USB 2.0, линии USB 2.0 используются в том числе и для поддержки 3.2);
- до 6 портов SATA 6Гбит/с;
- до 24 линий PCIe 3.0.
Понятно, что если всего 30 портов у Z490, то все указанные выше порты должны укладываться в этот лимит. Так что, скорее всего будет дефицит линий PCIe, и свободно конфигурируемых в какие-то дополнительные порты/слоты линий PCIe тут нет.
Еще раз надо напомнить, что ASRock Z490 Phantom Gaming-ITX/TB3 поддерживает процессоры Intel Core 10-го поколения, выполненные под разъем (сокет) LGA1200. Система крепления систем охлаждения для CPU точно такая же, как и для LGA1151 (прежние кулеры подойдут).
Для установки модулей памяти на плате Phantom Gaming имеется два DIMM-слота. Плата поддерживает небуферизованную память DDR4 (non-EСС), а максимальный объем памяти составляет 64 ГБ (при использовании UDIMM последнего поколения по 32 ГБ). Разумеется, поддерживаются профили XMP.
Слоты DIMM не имеют металлической окантовки, которая препятствует деформации слотов и печатной платы при установке модулей памяти и защищает от электромагнитных помех, и которая обычно всегда является составной частью именно флагманского набора у материнских плат.
Периферийная функциональность: PCIe, SATA, разные «прибамбасы»
Выше мы изучили потенциальные возможности тандема Z490+Core, а теперь посмотрим, что из этого и как реализовано в данной материнской плате.
Итак, кроме USB-портов, к которым мы подойдем позже, чипсет Z490 обладает 24 PCIe линиями. Считаем, сколько линий уходит на поддержку (связь) с тем или иным элементом (надо учитывать, что из-за дефицита PCIe линий некоторые элементы периферии делят их, и потому использовать одновременно нельзя: для этих целей у материнской платы существует большое количество мультиплексоров):
- Переключатель: или порт SATA_1 (1 линия) + M.2_1 в режиме SATA, или слот M.2_1 в режиме PCIe x4 (4 линии): максимум 4 линии;
- Слот M.2_2 (4 линии);
- Intel Thunderbolt 3 (4 линии);
- Realtek RTL8125BG (Ethernet 2,5Gb/s) (1 линия);
- Intel AX200NGW WIFI/BT (Wireless) (1 линия);
- 3 порта SATA_0,2,3 (3 линии)
17 линий PCIe оказались занятыми. В чипсете Z490 имеется контроллер High Definition Audio (HDA), связь с аудиокодеком идет путем эмуляции PCI шины.
Теперь посмотрим выше на то, как работают процессоры в данной конфигурации. У всех CPU этого плана всего 16 линий PCIe. И их надо делить... мда, в данном случае всего один слот PCIe x16, так что делить нечего. Всегда одна карта и всегда х16. Впрочем, если кто хочет поставить две или три видеокарты, то придется купить PCIe riser с расширением на 2 или 3 слота, и для такого случая можно будет настроить деление х16 на х8+х8 или х8+х4+х4.
У данной платы распределение линий PCIe для слота PCIe x16 однозначное, так что мультиплексоры не востребованы.
Также необходимо переключение слота M.2_1 и порта SATA_1, но я не нашел на плате мультиплексора для этих целей.
В отличие от слотов для памяти, слот PCIe x16 имеет металлическое армирование из нержавеющей стали, которое увеличивает надежность, а также такая защита предохраняет слот от электромагнитных помех.
На очереди — накопители.
Всего у платы 4 разъема Serial ATA 6 Гбит/с + 2 слота для накопителей в форм-факторе M.2. (Еще один слот M.2, спрятанный под кожухом блока разъемов задней панели, занят контроллером беспроводных сетей Wi-Fi/Bluetooth.). 4 порта SATA реализованы через чипсет Z490 и поддерживают создание RAID.
Для того, чтобы вся периферия смогла уместиться на столь компактной печатной плате разработчики придумали свой особый слот IO1, и собственную карту расширения Z490 PG-ITX.
И поэтому два порта SATA размещены на основной PCB, а два остальных — на этой карте.
Напомню, что порт SATA 1 делит ресурсы с портом M.2_1.
Теперь про M.2. Материнская плата имеет 2 гнезда такого форм-фактора. Один слот M.2_1 расположен на оборотной стороне самой матплаты.
А второй M.2_2 — на карте расширения.
M.2_1 и M.2_2 поддерживают модули с любым интерфейсом (и размера до 2280 включительно), правда у M.2_1 крепления для модулей 2260 нет (так что, там только 2280).
Все эти M.2 получают данные от чипсета Z490 и на них можно организовать RAID силами Z490, а также использовать для Intel Optane Memory.
M.2_1 слот на самой матплате не оснащен радиатором (понятно, что раз он расположен на обороте PCB, то просто нет места для радиатора). M.2_2 на карте расширения имеет радиатор.
Смотрим дальше «штучки», что есть у этой платы.
Их бывает много у флагманских плат, но крайне мало на этой плате. Нет ни кнопок питания и перезагрузки, ни иных перемычек, кнопок или переключателей для оверклокеров (впрочем, плата и так очень мала, просто некуда все это помещать). Однако все равно есть кнопка сброса CMOS на задней панели в случае некорректных настроек.
У платы еще есть световые индикаторы, сообщающие о проблемах с тем или иным компонентом системы. Они расположены на карте расширения.
Если после включения компьютера к моменту перехода на загрузку ОС все индикаторы погасли, то проблем нет.
Продолжая разговор о световых индикаторах, надо упомянуть и возможности материнской платы по подключению RGB-подсветки. Имеется два разъема для подключения любых устройств этого плана: 1 разъем для подключения адресуемых (5 B 3 A, до 15 Вт) ARGB-лент/устройств и 1 разъем неадресуемых (12 В 3 А, до 36 Вт) RGB-лент/устройств.
Схемы подключения стандартны для всех материнских плат, поддерживающих подсветку:
Контроль по синхронизации работы подсветки возложен на чип NUC121ZC2 от Nuvoton.
Разумеется, есть и традиционный набор штырьков FPanel для подключения проводов к передней (а сейчас уже часто и верхней или боковой или все это сразу) панели корпуса. При этом пины для спикера размещены на карте расширения.
Для размещения прошивки UEFI/BIOS использована микросхема MX25L12873F от Macronix.
Заглушка, традиционно надеваемая на заднюю панель, в данном случае уже надета, и изнутри экранирована для снижения электромагнитных помех.
Периферийная функциональность: USB-порты, сетевые интерфейсы, ввод-вывод
На очереди USB-порты. И начнем с задней панели, куда выведены большинство из них.
Повторим: чипсет Z490 способен реализовать не более 14 портов USB, из которых может быть до 10 портов USB 3.2 Gen1, до 6 портов USB 3.2 Gen2, и/или до 14 портов USB 2.0.
Также мы помним и про 24 линии PCIe, которые идут на поддержку накопителей, сетевых и иных контроллеров (я выше уже показал на что и как расходуется 17 линий из 24-х).
И что мы имеем? Всего на материнской плате — 10 портов USB:
- 4 порта USB 3.2 Gen2: три реализованы через Z490 и представлены на задней панели тремя портами Type-A (голубого цвета), еще один реализован через Intel Thunderbolt 3 и представлен портом Type-C также на задней панели;
- 4 порта USB 3.2 Gen1: все реализованы через Z490: 2 представлены портами Type-A на задней панели (синие); 2 представлены внутренним разъемом на материнской плате на 2 порта;
- 2 порта USB 2.0/1.1: все реализованы через Z490 представлены внутренним разъемом на 2 порта на карте расширения.
Итак, через чипсет Z490 реализовано 4 USB 3.2 Gen1 + 3 USB 3.2 Gen2 = 7 выделенных портов.
Плюс 17 линий PCIe, выделенные на поддержку иной периферии. Итого у Z490 реализовано 24 высокоскоростных порта из 30.
Как известно, 14 портов USB 2.0 у Z490 имеются по умолчанию (не входят в состав HSIO) и служат для самостоятельной реализации, либо поддержки USB 3.2. В нашем случае через Z490 самостоятельно реализовано 2 порта USB 2.0. При этом 7 портов USB 2.0 ушло для обеспечения вышеуказанных USB 3.2. Итого в нашем случае из 14 USB 2.0 задействовано 9.
Теперь о сетевых делах.
Материнская плата оснащена средствами связи хорошо. Имеется скоростной Ethernet-контроллер Realtek RTL8125BG, способный работать по стандарту 2,5 Гбит/с.
Имеется и комплексный беспроводной адаптер на контроллере Intel AX200NGW, через который реализованы Wi-Fi (802.11a/b/g/n/ac/ax) и Bluetooth 5.0. Он установлен в слот M.2 (E-key), и его разъемы для привинчивания выносных антенн выведены на заднюю панель.
Напомню, что данная матплата имеет в своем арсенале еще и контроллер Intel Thunderbolt 3, который в данном случае реализован через Intel JHL7340.
Он обслуживает единственное гнездо USB Type-C на задней панели платы. В случае использования протокола TB3 производительность может достигать 40 Гбит/с, но тот же порт Type-C может работать и как USB 3.2 Gen2 с производительностью до 10 Гбит/с, для переключения протоколов имеется контроллер CYPD5225 (Cypress/Infineon).
Теперь про блок ввода-вывода, разъемы для подключения вентиляторов и т. п. Разъемов для подключения вентиляторов и помп — 3. По сути традиционные два разъема для процессорного вентилятора, помпы ЖСО, а также дополнительное гнездо для корпусного вентилятора. Все три гнезда контролируются через ПО или BIOS.
Контролем за работой всех гнезд СО занимается процессор от Nuvoton (осуществляющий получение информации с датчиков (мониторинг, а также Multi I/O).
Поскольку большинство процессоров Intel под LGA 1200 имеют интегрированную графику, предусмотрен вывод видеоподсистемы через два гнезда HDMI 2.0 и DP 1.2. При этом вывод на HDMI 2.0 осуществляется путем конвертации сигнала DP, за что отвечает контроллер от Megachips, расположенный на оборотной стороне платы.
Аудиоподсистема
Данная аудиоподсистема типична как для продуктов ASRock, так и в целом. Звуком заведует аудиокодек Realtek ALC1220. Он обеспечивает вывод звука по схемам до 7.1.
Аудиотракт содержит операционный усилитель от Texas Instruments NE5532.
В аудиоцепях платы применяются «аудиофильские» конденсаторы Nichicon Fine Gold.
Аудиотракт вынесен на угловую часть платы, не пересекается с другими элементами. Разумеется, левый и правый каналы разведены по разным слоям печатной платы. Все аудиоразъемы на задней панели имеют позолоченное покрытие и привычную цветовую окраску.
В целом это стандартная аудиоподсистема, способная удовлетворить запросы большинства пользователей, не ожидающих от звука на материнской плате чудес.
Питание, охлаждение
Для питания платы на ней предусмотрены 2 разъема: в дополнение к 24-контактному ATX здесь есть еще EPS12V (8-контактный).
Система питания неплоха, сама схема выполнена по 9 фазной схеме (собственно, для такой микро-платы этого более чем достаточно).
Детальная схема такова: 6 фаз — на Vcore, 2 фазы — VCCIO и 1 фаза — VCCSA. ШИМ-контроллер ISL69269 от Intersil (Renesas) способен работать максимум с 12 фазами, поэтому он отвечает за всю схему.
Каждый канал фазы имеет суперферритовую катушку, а блок Vcore также имеет MOSFET ISL99390 от того же Intersil/Renesas, рассчитанный на токи до 90 А.
Блоки VCCIO и VCCSA имеют мосфеты ISL99227, рассчитанные уже на максимальный ток 60А.
То есть в сумме такая мощнейшая система легко переварит суммарную нагрузку выше 500 А (в пересчете на мощность — это выше 700 Вт, можно ставить какой угодно процессор, лишь бы таковой существовал для LGA 1200). Питание графического ядра процессора имеет скромную 1-фазную схему.
Что касается модулей оперативной памяти, то здесь также реализована однофазная схема. ШИМ-контроллер RT8125E от Richtek.
Теперь про охлаждение.
Все потенциально сильно греющиеся элементы имеют свои собственные радиаторы.
Как мы видим, охлаждение чипсета (радиатор около слота для карты расширения) организовано отдельно от силовых преобразователей.
VRM-секция имеет свои два радиатора.
Они связаны тепловой трубкой под прямым углом друг ко другу и охлаждают силовые преобразователи схемы питания VCore CPU, а также блоков VCCIO и VCCSA.
Оба радиатора имеют собственные маленькие вентиляторы, работающие на относительно малых оборотах и потому не доставляющие дискомфорта своим шумом. Ну все же это понятно зачем вентиляторы нужны: из-за компактных размеров платы радиаторы тоже имеют небольшие размеры.
И при этом все равно должны размещать вентиляторы на себе, ну и нормально охлаждать, учитывая, что данная модель материнки рассчитана на использование ЖСО, которые уже не дадут дополнительный обдув VRM, как если бы стоял воздушный кулер. А последний для такой платы надо еще тщательно подбирать, учитывая и высоту радиаторов, а также модулей памяти.
Я ранее говорил о том, что охлаждение у M.2 имеется только у слота на карте расширения — M.2_2.
Подсветка
Топовые платы ASRock обычно имеют довольно красивую подсветку: светодиоды могут образовывать яркие эффекты на кожухе, покрывающем задний блок с разъемами, плюс всегда подсвечен радиатор чипсета. Но в данном случае из-за малых размеров платы создатели ограничились использованием нескольких светодиодов на обороте PCB около кромки, где слот PCIe. Плюс мы помним про 2 разъема для подключения внешней подсветки, и всем этим можно управлять через программу ASRock RGB Polychrome Sync.
Ряд производителей моддинговых корпусов с уже вмонтированной подсветкой «сертифицируют» поддержку программ ведущих производителей материнских плат, включая ASRock. А кому не нравится — всегда подсветку можно выключить через то же ПО (или в BIOS).
Программное обеспечение под Windows
Настройки BIOS
Работоспособность и разгон
Запускаем все в режиме по умолчанию (MCE выключен). Затем нагружаем тестами от AIDA, и OCCT.
Как я уже неоднократно писал, если не включить полностью MCE, то работа платы будет подчинена требованиям Intel PL и потому мы видим 4,9 ГГц по ядрам. При этом все параметры работы держались в норме, все вышеуказанные тесты прошли без проблем. Нагрев блока VRM и чипсета Z490 не превышал 50°C, необычных явлений не замечено, вентиляторы VRM хоть и выдавали более 2000 оборотов в минуту, но шума от них не было заметно (впрочем когда ЖСО «орет» из-за 3500 оборотов на вентиляторах, то как-то сложно заметить нежно-поэтическое звучание всякой мелочи). Максимальное потребление процессором достигло величины в 139 Вт.
Программные способы оверклокинга я пробовать не стал: многочисленные предыдущие попытки не давали нужных результатов, потому что утилита Phantom Gaming Tuning не включает синхронно максимальную частоту по всем ядрам. Все равно придется заходить в BIOS и оттуда управлять разгоном. Разумеется, я всегда действую очень осторожно и в рамках того, что может позволить наша СО. А это уже известно: максимум 5.3 ГГц на нашем экземпляре процессора.
Итак, настройки. Полагаю, что для такой прекрасно-мизерной материнки хватит и 5,2 ГГц, и если его мы получим, то это уже супер! Сомневаюсь, чтобы вообще для таких плат кто-то будет использовать i9-10900K.
Короче, выключил MCE вообще, включил лимит на 280 Вт (это выше крыши, процессор такого не достигнет тут). Запускаем тест OCCT.
Получили устойчивую работу на 5,2 ГГц по всем ядрам. Предельное потребление процессора около 192 Вт, так что до лимитов далеко. Нагрев процессора приличный, но не критичный. Чипсет и VRM не грелись выше 50-55 градусов. А вот вентиляторы на VRM уже стало слышно.
Запускаем более жесткий тест AIDA.
Нагрев чуть вырос, потребление процессора уже превысило 200 Вт, но все еще далеко от лимитов PL. Периферия в норме. Вентиляторы VRM слышны. До троттлинга еще далеко, но уже понятно, что запускать систему на 5,3 ГГц бесполезно. И то, считаю, что на такой «лапотульке» получить 5,2 ГГц — это супер просто!
Что касается тестов. Я не любитель приводить прямо табличным путем по каждому тесту приросты. Почему? — Да потому, что у меня один процессор, у кого-то другой, разгонные потенциалы разные. Это не видеокарты, где штатные частоты, и нужны четкие цифры по каждому тесты.
Скажу, что если запустить систему по умолчанию (помним те самые 4,9 ГГц), и взять как точку отправки, то при частоте 5,2 ГГц приросты будут от 2 до 6% в зависимости от приложения.
Выводы
ASRock Z490 Phantom Gaming-ITX/TB3 — топовая модель своего форм-фактора со стоимостью около 22 тысяч рублей (на момент подготовки обзора), предназначенная для новых процессоров с сокетом LGA1200. Плата позиционируется как современное геймерское решение для тех, кто предпочитает компактные корпуса для своих ПК. Наши тесты показали, что плата прекрасно справляется даже с самым мощным и быстрым на сегодня игровым процессором — Core i9-10900K.
К тому же, несмотря на компактные размеры, функциональность у ASRock Z490 Phantom Gaming-ITX/TB3 довольно хороша. Мы получаем 10 портов USB разных видов (включая 4 USB 3.2 Gen2 со скоростью 10 Гбит/с, один из которых поддерживает протокол Intel Thunderbolt 3), два слота M.2, 4 порта SATA. Да, слот PCIe всего один (под видеокарту), но это стандарт Mini-ITX. Система питания процессора включает 9 фаз (6+2+1) и способна обеспечить работу любых совместимых процессоров под приличным разгоном. Плата имеет радиаторы с вентиляторами на силовых элементах системы питания, поэтому перегрев исключен (но при серьезном разгоне эти вентиляторы могут шуметь). Дополняют картину проводной сетевой 2,5-гигабитный Ethernet-контроллер, а также беспроводной контроллер, реализующий Wi-Fi 802.11ac и Bluetooth 5.0.
Плюс ко всему перечисленному — подсветка, в том числе с возможностью подключения дополнительных RGB-устройств.
В целом это очень хорошая материнская плата для компактных ПК, которые могут использоваться как для игр, так и для каких-то серьезных вычислений.
Понятно, что плата недешевая, однако она и позиционируется для серьезных геймеров, к тому же модели формата Mini-ITX всегда стоят дополнительных денег. Не забываем, что технологии авторазгона Intel и AMD тщательно «щупают» системы питания и выставляют максимально возможные частоты работы только на решениях очень высокого уровня.
В номинации «Оригинальный дизайн» плата ASRock Z490 Phantom Gaming-ITX/TB3 получила награду:
Благодарим компанию ASRock
за предоставленную на тестирование плату
Также благодарим компанию Acronis
и лично Анну Кочарову за предоставление Premium-лицензии Acronis True Image для тестовых стендов
Для тестового стенда:
блок питания Corsair AX1600i (1600W) предоставлен компанией Corsair
термопаста Noctua NT-H2 предоставлена компанией Noctua






























































































