Компания Skyworks Solutions, специализирующаяся на разработке аналоговых полупроводниковых решений для коммуникационного оборудования, объявила о том, что компания Semtech использует эти решения в своей продукции для глобальных сетей с пониженным энергопотреблением (LPWAN). В частности, Semtech интегрирует интерфейсные решения Skyworks в устройства сетей LoRa следующего поколения и шлюзы пикосот. Как утверждается, модули Skyworks в четыре раза превосходят по дальности связи конкурирующие решения за счет повышенной мощности передатчика и чувствительности приемника с сохранением миниатюрного форм-фактора.

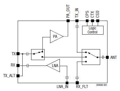
Компания Skyworks предлагает для приложений LPWAN высокоскоростные модули SKY66420-11, SKY66421-11 и SKY66423-11. Для примера: многокристальный модуль SKY66420-11 в корпусе размерами 3,0 х 3,0 х 0,75 мм с 16 выводами включает радиочастотный усилитель мощности (+27 dBm) и малошумящий усилитель приемника с типичным уровнем шума 1,5 дБ. Он рассчитан на подключение стандартных фидеров с импедансом 50 ом. Модуль работает при напряжении питания от 2,0 до 4,8 В. Потребляемый ток в спящем режиме не превышает 1 мкА. Время включения и выключения в режиме приема не превышает 4 мкс, в режиме передачи — 2 мкс.

LoRa быстро становится ведущим беспроводным стандартом для IoT в таких областях применения как управление энергопотреблением, умное сельское хозяйство, промышленная автоматизация, средства безопасности, подключенные дома. Согласно отраслевым оценкам, глобальный рынок LPWAN вырастет с 1 млрд долларов в 2016 году до более чем 24 млрд долларов в 2021 году, что соответствует среднегодовому темпу роста 89%.