Скоро исполнится 2 года, как случилось очень важное событие на рынке настольных ПК: появилась архитектура Zen2+ (и основанное на ней семейство процессоров Ryzen 3го поколения) и сопровождающий ее чипсет X570. Этот выход стал весьма революционным из-за того, что старшие процессоры Ryzen 3xxx по сути снесли границу между массовым сегментом процессоров (где царствовали 2-8 ядерные модели) и HEDT (где в наличии были процессоры Intel Core X уже с количеством ядер до 18), ведь появился 16 ядерный Ryzen 9 3950X, работающий все в том же сокете АМ4, и в матплатах массового производства.
( В видеосъемках участвовала карта Palit GeForce RTX 3090 GameRock OC)
Прекрасно известно, что чипсет AMD X570 всем хорош, кроме нагрева (ну вот ранее выпускавшая чипсеты для AMD компания ASMedia отказалась от X570, так что последний выпускался по заказу AMD на GF и более «толстом» техпроцессе, поэтому и сильно нагревался, требуя активного охлаждения). Поэтому практически все матплаты с Х570 имеют вентиляторы на этих микросхемах, которые подчас досаждают своими акустическими способностями. При этом уже было не раз зафиксирована избыточность постоянного активного охлаждения Х570, поэтому в одной из последних версия AGESA зафиксирована возможность автоматического отключения чипсетного вентилятора при малой нагрузке, так что теперь если платформа на X570 не сильно загружена задачами, требующими активной передачи данных через системный хаб, то вентилятор может и не вращаться. Разумеется, для такой оптимизации требуется обновить BIOS матплаты с последней версией AGESA. К тому же потребителей вскоре ждет появление новой ревизии Х570S, где, скорее всего, вентилятор не потребуется уже вообще.
Забегая вперед, надо отметить, что у рассматриваемой сегодня матплаты на Х570 вентилятора на нем нет. Да, инженеры Asus смогли решить вопрос охлаждения Х570 через установку массивного радиатора на нем, ну и плюс новшества от AMD, снизившие потребности системного хаба в охлаждении.
Итак, компания Asus. Стоит напомнить, что у нее есть флагманский суббренд ROG, внутри которого имеется несколько серий. Самая топовая серия ROG разветвляется на несколько ветвей: каждая имеет свое название, согласно платформе AMD/Intel и принадлежности к массовому сегменту или HEDT. Например, ROG Maximus объединяет флагманские матплаты на базе топовых чипсетов Intel для массового рынка (Zxxx). А ROG Rampage включает флагманские матплаты на базе чипсетов Intel для HEDT CoreX (X299, например). При этом ROG Zenith относится к флагманским матплатам на базе чипсетов AMD для HEDT, то есть для AMD Ryzen Threadripper, а вот ROG Crosshair объединяет материнки на базе чипсетов AMD уже для массового сегмента, включая и наш Х570. Поэтому наша сегодняшняя плата относится к этой серии — Asus ROG Crosshair VIII Dark Hero.
Поехали.
Asus ROG Crosshair VIII Dark Hero поставляется в традиционной для ROG очень толстой коробке из жесткого картона с фирменным черно-красным дизайном серии. Внутри коробки есть свои две коробки уровнем ниже: самой материнской платы, и остального комплекта.
Комплект поставки неплох. Кроме традиционных элементов типа руководства пользователя и кабелей SATA (что уже много лет является обязательным набором ко всем материнкам), имеются: винтики для монтажа модулей M.2, накопитель типа CD c ПО, антенна для беспроводных соединений, удлинители для подсветки, фирменный адаптер Q-connector для передней панели, бонусные стикеры и подставка.
Стоит отметить, что «заглушка» на заднюю панель с разъемами уже смонтирована на самой плате. Насчет CD с ПО – не хочется уже просто вздыхать по поводу «анахронизма» таких решений. И не забываем, что программное обеспечение за время путешествия платы к покупателю успевает устареть, так что придется его загружать с сайта производителя сразу после покупки.
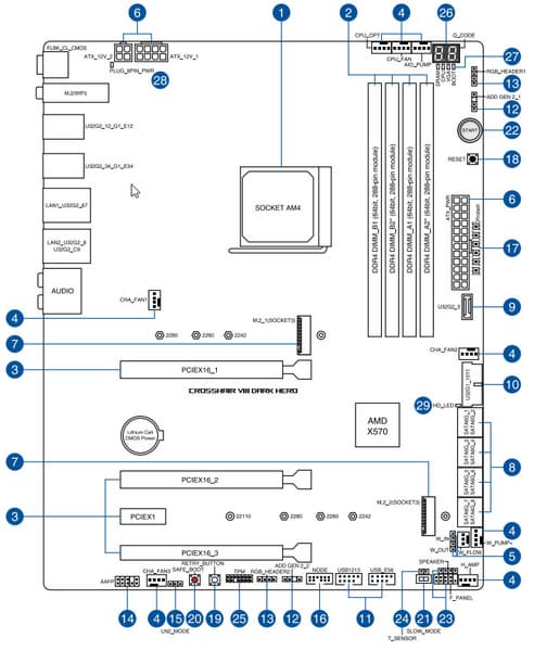
Форм-фактор
Форм-фактор ATX имеет размеры до 305×244 мм, а E-ATX — до 305×330 мм. Материнская плата Asus ROG Crosshair VIII Dark Hero имеет размеры 305×244 мм, поэтому выполнена в форм-факторе ATX, и на ней имеются 9 монтажных отверстий для установки в корпус (однако для доступа к одному из них придется снять радиатор со слота М.2_1).
На оборотной стороне из элементов имеются некоторые контроллеры и мелкая логика. Обработан текстолит неплохо: во всех точках пайки острые концы срезаны.
Технические характеристики
Традиционная таблица с перечнем функциональных особенностей.
| Поддерживаемые процессоры | AMD Ryzen/Athlon всех серий под AM4 |
|---|---|
| Процессорный разъем | AM4 |
| Чипсет | AMD X570 |
| Память | 4 × DDR4, до 128 ГБ, до DDR4-5000, два канала |
| Аудиоподсистема | 1 × Realtek ALC1220 (7.1, перемаркирован в ROG SupremeFX S1220) + ЦАП ESS ES9023P |
| Сетевые контроллеры | 1 × Intel WGI211AT (Ethernet 1 Гбит/с) 1 × Realtek RTL8125CG (Ethernet 2,5 Гбит/с) 1 × Intel Dual Band Wireless AX200NGW/CNVi (Wi-Fi 6: 802.11a/b/g/n/ac/ax (2,4/5 ГГц) + Bluetooth 5.0) |
| Слоты расширения | 3 × PCI Express 4.0/3.0 x16 (режимы x16, x8+x8, x8+x8+x4) 1 × PCI Express 4.0/3.0 x1 |
| Разъемы для накопителей | 8 × SATA 6 Гбит/с (X570) 1 × M.2 (X570, PCI-E 4.0/3.0 x4/SATA 6 Гбит/с для устройств формата 2242/2260/2280) 1 × M.2 (CPU, PCI-E 4.0/3.0 x4/SATA 6 Гбит/с для устройства формата 2242/2260/2280/22110) |
| USB-порты | 4 × USB 3.2 Gen2: 3 порта Type-A (красные) на задней панели + 1 порт Type-C (X570) 1 × USB 3.2 Gen2: 1 внутренний порт Type-C (X570) 2 × USB 3.2 Gen1: 1 внутренний разъем на 2 порта (X570) 4 × USB 2.0: 2 внутренних разъема каждый на 2 порта (Genesys Logic GL852G) 4 × USB 3.2 Gen1: 4 порта Type-A (синие) на задней панели (ASMedia ASM1074) 4 × USB 3.2 Gen2/1: 4 порта Type-A (красные) на задней панели (CPU) |
| Разъемы на задней панели | 1 × USB 3.2 Gen2 (Type-C) 7 × USB 3.2 Gen2 (Type-A) 4 × USB 3.2 Gen1 (Type-A) 2 × RJ-45 2 антенных разъема 5 аудиоразъемов типа миниджек 1 × S/PDIF (оптический, выход) 1 кнопка прошивки BIOS - Flashback 1 кнопка сброса CMOS |
| Прочие внутренние элементы | 24-контактный разъем питания EATX 1 8-контактный разъем питания EATX12V 1 4-контактный разъем питания EATX12V 1 слот M.2 (E-key), занят адаптером беспроводных сетей 1 разъем для подключения порта USB 3.2 Gen2 Type-C 1 разъем для подключения 2 портов USB 3.2 Gen1 2 разъема для подключения 4 портов USB 2.0 8 разъемов для подключения 4-контактных вентиляторов (поддержка помп ЖСО) 2 разъема для подключения неадресуемой RGB-ленты 2 разъема для подключения адресуемой ARGB-ленты 1 разъем аудио для передней панели корпуса 1 разъем TPM 1 разъем NODE 2 разъема для подключения управления с передней панели корпуса 1 разъем включения режима LN2 1 переключатель Slow Mode 1 кнопка Safe_boot 1 кнопка Retry 1 кнопка включения питания Power 1 кнопка перезагрузки Reset |
| Форм-фактор | ATX (305×244 мм) |
| Розничные предложения |
Основная функциональность: чипсет, процессор, память


Схема работы связки чипсет+процессор.
Если кто помнит, главным отличием десктопных платформ AMD от Intel является разница в балансе поддержки портов/линий между CPU и чипсетом: у платформ Intel баланс смещен в сторону системного чипсета, а у AMD примерное равенство между CPU и чипсетом (по PCI-E линиям CPU Ryzen выглядит даже масштабнее).
Процессоры Ryzen 3000/5000 поддерживают 4 порта USB 3,2 Gen2, 24 линии ввода-вывода (включая PCI-E 4.0), но 4 линии из них идут на взаимодействие с X570, еще 16 линий — это PCI-E слоты для видеокарт. Осталось 4 линии: они могут конфигурироваться производителями материнских плат на выбор (либо-либо):
- работа одного NVMe накопителя х4 (высокоскоростной PCI-E 4.0)
- два SATA-порта по х1 + 1 порт NVMe x2
- два порта NVMe x2
В свою очередь чипсет X570 поддерживает 8 портов USB 3.2 Gen2, 4 порта USB 2.0, 4 порта SATA и 20 линий ввода-вывода, из которых опять же 4 нужны для связи с CPU. Остальные линии могут свободно конфигурироваться.
Таким образом в сумме от тандема X570+Ryzen 3000/5000 мы получаем:
- 16 PCI-E 4.0 линий для видеокарт (от процессора);
- 12 портов USB 3.2 Gen2 (4 от процессора, 8 от чипсета);
- 4 порта USB 2.0 (от чипсета);
- 4 порта SATA 6Гбит/с (от чипсета)
- 20 PCI-E 4.0 линий (4 от процессора + 16 от чипсета), которые могут образовывать разные варианты комбинаций портов и слотов (в зависимости от производителя материнских плат).
Итого: 16 портов USB, 4 порта SATA, 20 свободных PCI-E линий.
Еще раз надо напомнить, что Asus ROG Crosshair VIII Dark Hero поддерживает процессоры AMD всех поколений, выполненные под разъем (сокет) AM4.
Для установки модулей памяти на плате имеется четыре DIMM-слота (для работы памяти в Dual Channel в случае использования всего 2 модулей их следует устанавливать в А2 и B2). Плата поддерживает небуферизованную память DDR4 (non-EСС), а максимальный объем памяти составляет 128 ГБ (при использовании UDIMM последнего поколения по 32 ГБ). Разумеется, поддерживаются профили XMP.
Слоты DIMM не имеют металлической окантовки, которая препятствует деформации слотов и печатной платы при установке модулей памяти и защищает от электромагнитных помех.
Периферийная функциональность: PCIe, SATA, разные «прибамбасы»
Выше мы изучили потенциальные возможности тандема X570+Ryzen, а теперь посмотрим, что из этого и как реализовано в данной материнской плате.
Итак, кроме USB-портов, к которым мы подойдем позже, чипсет X570 обладает 16 PCIe линиями (плюс 4 линии на аплинк с процессором, плюс 4 порта SATA). Считаем, сколько линий уходит на поддержку (связь) с тем или иным элементом (надо учитывать, что из-за дефицита PCIe линий некоторые элементы периферии делят их, и потому использовать одновременно нельзя: для этих целей у материнской платы существуют мультиплексоры):
- Слот M.2_2 (4 линии);
- Слот PCIe x16_3 (4 линии);
- Realtek RTL8125 (Ethernet 2,5Gb/s) (1 линия);
- Слот M.2 (key E) для адаптера беспроводных сетей (1 линия);
- Intel WGI211AT (Ethernet 1,0Gb/s) (1 линия);
- Слот PCIe x1_1 (1 линия);
- 4 дополнительных порта SATA_5,6,7,8 (4 линии)
16 линий PCIe оказались занятыми. Замечу особо, что всего у платы 8 портов SATA, а штатно от чипсета распределено всего 4 таких порта. Остальные 4 порта SATA используют свободные PCIe линии.
Контроллеры USB-портов ASMedia ASM1074 и Genesys Logic GL852G для поддержки используют линии USB 2.0 (о них ниже в своем разделе).
Теперь посмотрим выше на то, как работают процессоры в данной конфигурации. У всех CPU этого плана всего 20 линий PCIe (плюс 4 линии на даунлинк с чипсетом). И их надо делить на слоты PCIe x16_1/16_2 и слот M.2_1. В процессорах Ryzen встроен контроллер High Definition Audio (HDA), связь с аудиокодеком идет путем эмуляции PCI шины (есть ограничение на звук по схеме 7.1: до 32-бит/192 кГц).
Вариантов переключения несколько:
- Слот PCIe x16_1 имеет 16 линий (слот PCIe x16_2 отключен, всего одна видеокарта);
- Слот PCIe x16_1 имеет 8 линий, слот PCIe x16_2 имеет 8 линий;
Надо особо отметить, что в случае установки видеокарты в PCIe x16_2 при пустом PCIe x16_1, оба они все равно получают по 8 линий.
Ниже полная схема распределения ресурсов по слотам PCIe.
Всего на плате есть 4 слота PCIe: два PCIe x16 (для видеокарт или других устройств), один такой же «длинный» форм-фактора PCIe x16 (но имеющий только 4 линии, четвертый по общему счету) и один «короткий» PCIe x1 (второй по общему счету).
Если про первые PCIe x16_1 и PCIe x16_2 я выше уже рассказал (они подключены к CPU), то третий PCIe x16_3 (четвертый по счету) подключен к X570 и максимально работает в режиме х4.
Как видим, перераспределение линий PCIe между слотами у этой материнки имеется, поэтому востребованы мультиплексоры ASMedia ASM2480.
В отличие от слотов для памяти, два слота PCIe x16_1/2 имеют металлическое армирование из нержавеющей стали, которое увеличивает надежность слотов и предохраняет их от электромагнитных помех.
Расположение PCIe слотов позволяет легко смонтировать СО любого уровня и класса.
Для поддержания стабильных частот на шине PCIe имеются усилители (ре-драйеры шины PCIe 4.0) PI3EQX16 от компании Diodes Inc. (ex Pericom).
На очереди — накопители.
Всего у платы 8 разъемов Serial ATA 6 Гбит/с + 2 слота для накопителей в форм-факторе M.2. (Имеется еще один слот M.2, предназначенный для контроллеров беспроводных сетей Wi-Fi/Bluetooth.). 8 портов SATA реализованы через чипсет X570 и поддерживают создание RAID.
Теперь про M.2. Материнская плата имеет 2 гнезда такого форм-фактора.
Слот M.2_1 получает данные от CPU и поддерживает модули с любым интерфейсом и размерами 2242/2260/2280.
Слот M.2_2 получает данные уже от чипсета X570. При этом поддерживает модули с любым интерфейсом и размерами 2242/2260/2280/22110.
Оба M.2 слота имеют свои собственные радиаторы.
Поскольку «дележки» ресурсов между портами М.2/SATA/PCIe на плате нет, то и мультиплексоров нет (кроме переключения режимов работы PCIe x16_1/2).
Периферийная функциональность: USB-порты, сетевые интерфейсы, ввод-вывод
На очереди USB-порты. И начнем с задней панели, куда выведены большинство из них.
Повторим: чипсет X570 способен реализовать максимально: 8 портов USB 3.2 Gen2/1, 4 порта USB 2.0. Процессор Ryzen 3000/5000 способен реализовать до 4 портов USB 3.2 Gen2.
Также мы помним и про 16 линий PCIe, которые идут на поддержку накопителей, сетевых и иных контроллеров (я выше уже показал на что и как расходуются все 16 линий).
И что мы имеем? Всего на материнской плате — 19 портов USB:
- 9 портов USB 3.2 Gen2: 4 реализованы через процессор представлены на задней панели портами Type-A (красные), остальные 5 реализованы через X570, из которых 4 представлены на задней панели 3 портами Type-A (красные) и одним Type-C; и еще один — внутренним портом Type-C для подключения к соответствующему разъему на передней панели корпуса;
- 6 портов USB 3.2 Gen1: 2 реализованы через X570 и представлены внутренним разъемом на материнской плате (на 2 порта), а еще четыре реализованы через ASMedia ASM1074 (на него потрачена 1 линия USB 2.0 от X570) и представлены на задней панели портами Type-A (синие);
- 4 порта USB 2.0/1.1: все реализованы через контроллер Genesys Logic GL852G (на него потрачена 1 линия USB 2.0 от X570) и представлены двумя внутренними разъемами (каждый на 2 порта).
Итак, через чипсет X570 реализовано 5 USB 3.2 Gen2, 2 USB 3.2 Gen1 и 2 USB 2.0 порта поддержки.
Плюс 16 линий PCIe, выделенные на поддержку иной периферии и плюс 4 порта SATA (штатно имеющиеся у X570). Итого, у X570 в данном случае реализованы почти все его возможные порты.
Все быстрые USB порты Type-A/Type-C имеют свои усилители сигнала PI3EQX1004 от Diodes Inc.(ex Pericom).
А для нужд быстрой зарядки порт Type-C на задней панели и аналогичный внутренний порт для вывода на переднюю панель имеют редрайверы от ASMedia ASM1543.
Теперь о сетевых делах.
Материнская плата оснащена средствами связи очень прекрасно! Имеется Ethernet-контроллер: традиционный гигабитный Intel I211-AT, способный работать по стандарту 1 Гбит/с.
Также есть и второй Ethernet-контроллер: Realtek RTL8125CG, способный выдать уже 2,5 Гбит/с.
Разумеется, плата, относящаяся к ROG-серии, не может не иметь фирменную систему защиты сетевых соединений Asus LanGuard.
Проверить реальную пользу этой технологии не удалось, отзывы в Сети о ней — противоречивые.
Но и это не все! Третьим сетевым контроллером, которым укомплектована данная материнская плата, стал уже также ставший традиционным комплексный беспроводной адаптер на контроллере Intel AX-200NGW, через который реализованы Wi-Fi 6 (802.11a/b/g/n/ac/ax) и Bluetooth 5.0. Он установлен в слот M.2 (E-key), и его разъемы для привинчивания выносных антенн выведены на заднюю панель.
Аудиоподсистема
Как и практически во всех современных материнских платах, звуком заведует аудиокодек Realtek ALC1220. Он обеспечивает вывод звука по схемам до 7.1. Традиционно на платах Asus эту микросхему прикрывают фирменным металлическим «колпачком» (где-то читал даже, что декларируется как защита от внешних электромагнитных помех). Да и к тому же переименовывают по-своему, например, SupremeFX.
Его сопровождает ЦАП ESS Sabre ES9023P, имеется также усилитель для наушников RC45801 от Texas Instruments.
В аудиоцепях платы применяются «аудиофильские» конденсаторы Nippon Chemi-con. Аудиотракт вынесен на угловую часть платы, не пересекается с другими элементами.
Аудиотракт вынесен на угловую часть платы, не пересекается с другими элементами. Разумеется, левый и правый каналы разведены по разным слоям печатной платы. Все аудиоразъемы на задней панели имеют привычную нам цветовую окраску и позолочены изнутри.
В целом очевидно, что это в целом стандартная аудиоподсистема, способная удовлетворить запросы большинства пользователей, не ожидающих от звука на материнской плате чудес.
Питание, охлаждение
Для питания платы на ней предусмотрены 3 разъема: в дополнение к 24-контактному ATX здесь есть еще два ATX12V (8 контактов и 4 контакта).
Система питания весьма внушительная, однако явно не самая топовая (последняя предусматривает 24+8+8).
Внешне схема питания выглядит как 14+2: 14 фаз — ядро процессора, 2 фазы — SoC (I/O-чиплет Ryzen).
Управляет фазами цифровой контроллер Digi+ EPU ASP1405I (традиционно входящий в схему Asus VRM, есть предположение, что это перемаркированный IR35201), а он вообще-то рассчитан максимум всего на 8 фаз.
Получается, что питание идет по хитрой схеме, без множителей. Причем, как для блока I/O, так и для VCore: Всего 8 фаз у контроллера, а в наличии физических 16 сборок. Так что каждая фаза имеет усиленный потенциал по питанию: имеет две суперферритовые катушки и две транзисторные сборки Texas Instruments X95410RR (до 90А).
В общем-то, схема традиционная для Asus, задействована схема 7+1 через программное управление «деления» фаз. Выше я упоминал контроллер TPU, отвечающий за дополнительное управление частотами и прочим. Вот именно через него и задействована данная схема: каждая фаза из 8ми имеет по два набора элементов, то есть просто параллельно, а использовать полновесную схему, или что-то из нее выключать — заведует TPU. Для этих целей на плате имеются 8 вспомогательных контроллеров uP0132Q от uPI Semiconductor, которые, судя по всему, и заняты хитрым включением/отключением сборок.
У модулей оперативной памяти все проще: двухфазная система питания со своим ШИМ-контроллером тоже из серии Digi+.
Теперь про охлаждение.
Все потенциально сильно греющиеся элементы имеют свои собственные радиаторы. Как известно, самым горячим звеном в наборе AMD X570 является сам чипсет, поэтому многие производители вынуждены вспомнить про вентиляторы для такого рода микросхем (до того все топовые десктопные продукты (не HEDT) обходились простыми радиаторами).
И если на прежней версии матплаты Hero (Wi-Fi) мы также видели вентилятор, установленный на СО системного чипсета, то теперь здесь просто радиатор (правда немного большего размера). Следует еще раз отметить, что такое решение стало возможным в основном из-за совершенствования ПО от AMD, которое заложено в микрокоде в BIOS: за почти 1.5 года программисты смогли оптимизировать потоки информации через системный хаб, в результате чего он стал меньше нагреваться, поэтому появилась возможность обойтись без вентилятора.
Остальной набор охлаждающих элементов весьма обычен и привычен.
Как мы видим, охлаждение чипсета идет отдельно от остальных греющихся элементов. Две группы силовых преобразователей имеют свои раздельные радиаторы, соединенные тепловой трубкой.
У двух модулей M.2, как я уже выше отмечал, есть свои радиаторы с термоинтерфейсом. Они крепятся отдельно от большого чипсетного радиатора.
Над блоком разъемов задней панели, чипсетным радиатором и аудиотрактом установлены пластиковые кожухи соответствующего дизайна (один из них с подсветкой).
В целом надо сказать, что система питания очень мощная, выглядит как весьма гибкая, посмотрим, как поведет себя в деле.
Подсветка
Программное обеспечение под Windows
Настройки BIOS
Все современные платы сейчас имеют UEFI (Unified Extensible Firmware Interface), которые, по сути, являются операционными системами в миниатюре. Для входа в настройки при загрузке ПК традиционно надо нажать клавишу Del или F2.
Попадаем в общее «простое» меню, где по сути одна информация, так что нажимаем F7 и попадаем уже в «продвинутое» меню.
Управление периферией. Имеется много интересных позиций, когда каждым портом USB можно управлять. Как и менять режимы работы слотов PCIe и M.2.
Следует особо обратить внимание в разделе на управление M.2 и слотами PCIe, делящими ресурсы меж собой.
Мониторинг и опции загрузочного меню — всем хорошо известны. Там же есть утилита Q-Fan по настройке работы гнезд для вентиляторов.
Для разгона есть по сути уже стандартные опции в рамках того, что поддерживают процессоры Ryzen и оперативная память DDR4.
Опций чрезмерно много, как и положено в линейке ROG, правда для современных топовых процессоров наверно львиная доля — бесполезна, ибо процессор сам по себе уже работает на сильно повышенных частотах. Как покажет опыт ниже, все будет упираться по сути в возможности системы охлаждения CPU. Ну и в сырость первых версий BIOS.
Ну вот, кстати, есть также больше поле опций для тех, кто, например, не желает авторазгона (AMD PBO) процессора, желая его работы только на минимальной штатной частоте (например, ради тихой работы СО).
Следует особо отметить технологию Multi-Core Enhancement (MCE), которая подразумевает снятие любых ограничений по энергопотреблению, то есть частоты работы CPU могут подниматься максимально, пока не наступит ограничение по нагреву. По умолчанию в данном случае установлено Auto (пользование настройками BIOS) — то есть, если нет выставления синхронизации частот по всем ядрам, максимумы частот будут появляться вразнобой. Если кому важно оставаться в заданных лимитах TDP, то MCE следует отключать.
Работоспособность (и разгон)
Запускаем все в режиме по умолчанию. Затем нагружаем тестами от AIDA, и OCCT.
Учитывая уровень этой платы, которая основана на топовом чипсете, она должна быть готовой к работе с самым топовым на сегодня процессором (спасибо компании AMD за сэмпл) Ryzen 9 5950X. Хорошо известно, что современные технологии авторазгона от Intel (Turbo Boost) и AMD (Precision Boost) базируют свои лимиты подъема частот на информации о системе питания на той или иной матплате (сами понимаете, все контроллеры цифровые, в UEFI вся информация имеется). Также следует отметить, что данная плата от Asus способна четко реализовать контроль за частотой IF (Infinity Fabric), держа ее не выше 1800 МГц (разумеется, если она выставлена в режиме Auto) и выставляет множитель для частоты памяти автоматически.
Отчетливо видно, что авторазгон работает отлично (с 3,4 до 4,4 ГГц – это очень и очень прилично). При этом были и разовые всплески частот по ядрам до 4,7 ГГц.
Попытка выставить 4.6 ГГц по всем ядрам увенчалась успехом.
При этом стоит отметить, что во всех этих испытаниях мы не получили никаких нареканий на работу сопутствующих блоков, никаких перегревов или странных явлений не было.
А вот при попытке взобраться еще выше с оверклокингом, выставив 4,7 ГГц по всем ядрам, уже не получилось. Был зафиксирован некоторый перегрев процессора, и частоты принудительно сбрасывались. Понятно, что если применить более мощную СО, то возможно, результат был бы иным.
Выводы
Материнская плата Asus ROG Crosshair VIII Dark Hero — флагманское решение Asus на топовом чипсете. Она имеет превосходную систему питания, обеспечивая стабильную работу самых мощных процессоров Ryzen при очень эффективном авторазгоне в рамках AMD PBO.
При этом функциональность у Asus ROG Crosshair VIII Dark Hero также на очень высоком уровне. Плата имеет 19 портов USB разных видов (включая аж 9 (девять!) USB3 Gen2), 3 слота PCIe х16 (из которых первые два могут работать в режимах x16+x0 и x8+x8, а третий дает возможность установить дополнительные карты с интерфейсом PCIe x4) и слот PCIe x1, 2 слота M.2 и 8 портов SATA, при этом можно использовать все слоты и порты одновременно. Плата предлагает 8 разъемов для подключения вентиляторов и помп, радиаторами оснащены все накопители в слотах M.2. Сетевых подключений три: 1- и 2,5-гигабитный проводные контроллеры и Wi-Fi 6.
Напомню, что чипсет AMD X570 реализует полноценную поддержку PCIe 4.0, так что при установке процессоров Ryzen 3000/4000/5000 все разъемы и интерфейсы платы поддерживают PCIe 4.0.
В номинации «Оригинальный дизайн» плата Asus ROG Crosshair VIII Dark Hero получила награду:

Благодарим компанию Asus Russia
и лично Евгения Бычкова
за предоставленную на тестирование плату
Также благодарим компанию Gigabyte Russia
и лично Евгения Лесикова
за предоставленный Gigabyte Aorus Gen4 SSD 500G для тестового стенда
Особо благодарим компанию Super Flower
за предоставление блока питания Super Flower Leadex Platinum 2000W













































































































