«Бесшумный вызов» на Nokia 3210
Введение
Во многих ситуациях, когда Вам звонят или телефон получает сообщение SMS, бывает удобно, чтобы никто из окружающих не слышал звонка телефона, для чего делается функция вибровызова. Некоторые из телефонов получают функцию вибровызова при подключении соответствующего аккумулятора. Для аппаратов, в принципе не имеющих вибровызова, даже сделали устройство, часто называемое виброклипсой.
Отличие аппарата с вибровызовом от комплекта «аппарат + виброклипса» таково: нет вибрации при исходящем звонке, SMS, перерегистрации в сети и во время разговора по телефону.
По какой-то причине в европейском варианте Nokia 3210 (NSE-8) вибровызова нет, а в азиатском (NSE-9) есть.
Некоторое время назад стало известно, что NSE-8 также может быть оснащен вибровызовом. Расход батареи при добавлении этой опции увеличивается незначительно.
Я собрал материал по подобной модернизации аппарата, успешно переделал свой аппарат, опубликовал результаты на своем сайте и теперь представляю их Вам.
Оборудование
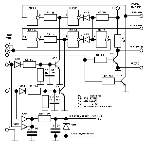
Для начала Вам потребуется интерфейсный кабель для соединения телефона с персональным компьютером. Телефоны Nokia работают по двум интерфейсами — низкоскоростным M2BUS и высокоскоростным — FBUS. Я использовал схему, изображенную на рис.1, которую называют «схемой им. Николая».
Себестоимость изготовления кабеля по этой или аналогичной схеме на основе микросхемы MAX232 — не более 5$.
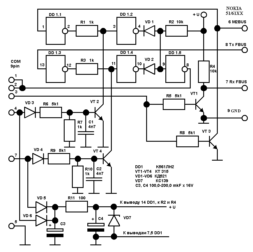
Поскольку в NSE-8/9 нет разъема для подключения периферии, то подключаться придётся прямо на плату. Обозначение контактов приведено на рис. 2.
Обозначение интерфейсных контактов Nokia 3210
Мне показалось самым простым припаять булавки к проводам и прикладывать их к контактам. Булавку «земляного» контакта можно зажать под замком нижней панели корпуса. Оставшийся контакт M2BUS фиксируется с помощью ластика между батарейкой и корпусом (рис. 3).
Подключение телефона к кабелю
Готовый Data-кабель с разъемом для Nokia 3210 стоит в 5-7 раз дороже, но его главная ценность в разъеме, надежно фиксирующем все нужные контакты на печатной плате аппарата.
Программное обеспечение
Для включения пункта меню «вибровызов» Вам потребуются следующие программы:
- WinTESLa версии 5.31 — сервисное ПО для настройки телефонов, разработано Nokia. Работает под управлением Windows.
- WinTESLa версии 6.03 (может и не потребоваться) — более поздняя версия сервисного ПО, также под Windows.
- PCLocals — сервисное ПО для телефонов Nokia. Запускается под DOS.
- 3210_vib.exe — небольшая программка (8,5 КБ), работающая под Windows 9x. Она сделана для включения/выключения вибровызова.
Поскольку все программы, за исключением последней, не являются свободно распространяемыми, то их нужно будет найти с помощью поисковых сайтов. Ссылки, найденные мной в апреле 2000 года, стали недействительными в течение двух недель.
Логическое включение вибровызова
Первый вариант
Для включения вибровызова по этому описанию потребуется WinTESLa 5.31 и, может быть, WinTESLa 6.03.
- Установите WinTESLa 5.31
- Подключите Вашу трубку к компьютеру и запустите WinTESLa 5.31
- Откройте NSE3
- Выберите пункт меню Software, подпункт Product Profile
- Измените пункт V9 на V10
- Сохранить,… Закончить
Если пункт V9 отсутствует, его нужно сделать видимым с помощью WinTESLa 6.03:
- Установите WinTESLa 6.03
- Подключите Вашу трубку к компьютеру и запустите WinTESLa 6.03
- Откройте NSE3
- Перейдите в пункт меню Software, подпункт Product Profile
- Измените пункт Red9 на Visible
- Сохранить,… Закончить.
Эта процедура не сбрасывает персональных настроек, набранных и принятых мелодий, логотипов.
Второй вариант
Для включения вибровызова по этому описанию потребуется WinTESLa 6.03.
- Установите WinTESLa 6.03
- Скопируйте nsek13.dll и nsek13en.dll на Рабочий стол
- На Рабочем столе переименуйте nsek13.dll в nse8.dll и nsek13en.dll в nse8en.dll
- Вырежьте эти переименованные файлы и поместите их в папку WinTESLa.
- Отредактируйте Tesla.ini и включите следующие строчки:
- [NSE-8]
- UserInterface=NSE8
- Functionality=NSE8
- Products=0503206,0503594,(впишите другие коды аппаратов)
- [NSE-8]
- Сохраните Tesla.ini
- Отредактируйте Tesla.ini и включите следующие строчки:
- Запустите WinTESLa и подключите 3210 по MBUS кабелю
- Откройте NSE-3 вручную и WinTESLa определит Ваш телефон и загрузит модифицированные библиотеки NSE-8
- Перейдите в «Product Profile» и активируйте Red Menu (измените на «Visible») и UI Board Menu (измените на «Enable»)
- Нажмите «Save» и выйдите из WinTesl'ы
Эта процедура не сбрасывает персональных настроек, набранных и принятых мелодий, логотипов.
Третий вариант
Для включения вибровызова по этому описанию потребуется программа PCLocals.
- Установите PCLocals
- Запустите PCLocals, подключив Вашу трубку к компьютеру
- Перейдите в Main Menu -> 3 ME Memory Functions
- Перейдите в 3 Set Factory Values… и нажмите Yes
- Перейдите в 2 Set UI and SCM Factory Values… и нажмите Yes
- Выйдите в MainMenu -> S SW Reset.
В этом варианте включения вибровызова теряются все персональные настройки аппарата, мелодии, набранные Вами и принятые на Ваш аппарат, логотипы. Фактически эта процедура возвращает аппарат к заводским настройкам.
Четвертый вариант
Самый быстрый и простой.
- Найдите и скачайте программу 3210_vib.exe (объем ~ 8,5 КБ).
- Запустите её, укажите «Visible» для меню вибровызова и нажмите Write.
Никакие настройки не сбрасываются!
Я столкнулся с тем, что выключить вибровызов этой программой нельзя: при записи «Invisible» в телефоне отключается отображение на дисплее. Если это всё же произошло, восстановить работу можно программой PCLocals, а вибровызов отключить WinTESLa.
После этих операций в меню выбора звонков появится пункт Вибровызов:
Nokia 3210 с меню вибровызова
Установка виброэлемента в телефон
Всё, что было сделано до сих пор, не должно повлечь за собой потерю гарантийных обязательств. Другими словами, меню вибровызов можно отключить, и аппарат будет в состоянии нетронутого.
Следующей процедурой будет внесение в схему телефона дополнений. В сервисном центре Вам в гарантийном ремонте могут отказать, увидев несанкционированную пайку.
Разберём телефон:
- Снимаем нижнюю крышку корпуса;
- Снимаем антенну. Сначала часть антенны, расположенную ближе к батарейному отсеку, растягиваем за торцы и приподнимаем вверх, а затем сдвигаем к верху аппарата;
- Откручиваем 4 винта «лафета» батарейки;
- Снимаем «лафет» батарейки.
Вам потребуется купить моторчик следующих размеров: длиной не более 14 мм, диаметром не более 7 мм, включая размеры груза. Подходит от пейджера «Бумеранг» или от виброклипсы, показанной на фото N5а. Стоимость — от 2$-2,5$. Настоящий моторчик от Nokia 3210 показан на фото N5б.

Слева (а) — виброклипса Conrad Electronic; Справа (б) фирменный мотор от Nokia 3210 NSE-9, установленный в аппарат.
Теперь нужно подпаять мотор к печатной плате телефона, как это показано на рис. 6. Постарайтесь подпаивать моторчик не к контактным площадкам, а к элементам схемы, тогда будет легче привести к исходному виду печатную плату. После этого мотор крепится с помощью двухсторонней липкой ленты на нижнюю часть «лафета» аккумулятора так, как показано на рисунке.
Слева (а) — место на печатной плате Nokia 3210 для подключения моторчика. Справа (б) — припаянный к нужным контактам мотор из виброклипсы
Паять провода необязательно. Можно попытаться сделать подобие фирменного мотора из того, что у Вас есть. После сборки телефона Вы получаете обновлённый аппарат с функцией вибровызова, которая не пропадёт при замене аккумулятора, аппарат, обладающий качеством телефонов Nokia.
Заключение
Проделав всё вышеописанное самостоятельно, Вы сможете сэкономить до 12$, поскольку «мастера» просят за эту услугу за 18$. А вдобавок у Вас останется кабель данных для подключения телефона к компьютеру.
Использованные источники
- Russian Nokia Forum
- Dark Power
- Nokia 3210&other
- Клуб пользователей Nokia 3210
- Рис. «Подключение телефона к кабелю» сделан Михаилом Дряминым
| Дополнительно |
|


